Suppr超能文献

白藜芦醇通过介导PI3K/Akt/VEGFA信号通路减轻葡聚糖硫酸钠诱导的小鼠急性溃疡性结肠炎

Resveratrol Alleviates Dextran Sulfate Sodium-Induced Acute Ulcerative Colitis in Mice by Mediating PI3K/Akt/VEGFA Pathway.

作者信息

Zhu Fang, Zheng Jujia, Xu Fang, Xi Yiyuan, Chen Jun, Xu Xiangwei

机构信息

Department of Gastroenterology, The First People's Hospital of Yongkang Affiliated to Hangzhou Medical College, Jinhua, China.

School of Pharmaceutical Sciences, Wenzhou Medical University, Wenzhou, China.

出版信息

Front Pharmacol. 2021 Aug 23;12:693982. doi: 10.3389/fphar.2021.693982. eCollection 2021.

Abstract

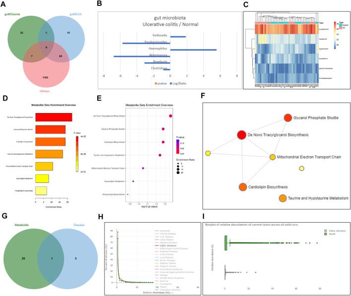
Ulcerative colitis (UC) is a chronic inflammatory disease that affects the colon, and its incidence is on the rise worldwide. Resveratrol (RSV), a polyphenolic compound, was recently indicated to exert anti-inflammatory effects on UC. Consequently, the current study was conducted to investigate the mechanism of RSV on alleviating UC in mice by mediating intestinal microflora homeostasis. First, potential targets that RSV may regulate UC were screened using the TCMSP database. Next, mice were treated differently, specifically subjected to sham-operation and dextran sulfate sodium (DSS) induction, and then treated or untreated with RSV. Disease Activity Index (DAI) and Hematoxylin-Eosin (HE) staining were employed to analyze the pathological changes of mice colon. In addition, the expression patterns of inflammatory factors in spleen tissues were detected using ELISA, while the protein expression patterns of phosphoinositide 3-kinase (PI3K), protein kinase B (Akt), and vascular endothelial growth factor A (VEGFA) in colon tissues were determined by means of immunohistochemistry (IHC) and Western blot analysis. Moreover, changes in intestinal flora and metabolite diversity in UC were analyzed by metabonomics. It was found that RSV played inhibitory roles in the PI3K/Akt pathway in mice. Meanwhile, the administration of RSV induced downregulated the expressions of TNF-α, IFN-γ, IL-1β, IL-6, and IL-4. The six floras of and were significantly enriched in UC, while , , , and were found to be enriched in control samples. Lastly, it was noted that could regulate the intestinal flora structure of UC mice through triacylglycerol biosynthesis, glycerol phosphate shuttle, cardiolipin biosynthesis, and other metabolic pathways to improve UC in mice. Altogether, our findings indicate that RSV suppressed the activation of the PI3K/Akt pathway and reduced the VEGFA gene expression to alleviate UC in mice.

摘要

溃疡性结肠炎(UC)是一种影响结肠的慢性炎症性疾病,其发病率在全球范围内呈上升趋势。白藜芦醇(RSV)是一种多酚类化合物,最近被表明对UC具有抗炎作用。因此,本研究旨在探讨RSV通过介导肠道微生物群稳态来减轻小鼠UC的机制。首先,使用中药系统药理学数据库(TCMSP)筛选RSV可能调节UC的潜在靶点。接下来,对小鼠进行不同处理,具体为假手术和右旋糖酐硫酸钠(DSS)诱导,然后用RSV处理或不处理。采用疾病活动指数(DAI)和苏木精-伊红(HE)染色分析小鼠结肠的病理变化。此外,用酶联免疫吸附测定(ELISA)检测脾脏组织中炎症因子的表达模式,同时通过免疫组织化学(IHC)和蛋白质免疫印迹分析确定结肠组织中磷酸肌醇3-激酶(PI3K)、蛋白激酶B(Akt)和血管内皮生长因子A(VEGFA)的蛋白表达模式。此外,通过代谢组学分析UC中肠道菌群和代谢物多样性的变化。研究发现,RSV在小鼠的PI3K/Akt途径中发挥抑制作用。同时,RSV给药诱导肿瘤坏死因子-α(TNF-α)、干扰素-γ(IFN-γ)、白细胞介素-1β(IL-1β)、白细胞介素-6(IL-6)和白细胞介素-4(IL-4)的表达下调。在UC中, 和 的六种菌群显著富集,而在对照样本中发现 、 、 和 富集。最后,值得注意的是, 可通过甘油三酯生物合成、磷酸甘油穿梭、心磷脂生物合成等代谢途径调节UC小鼠的肠道菌群结构,从而改善小鼠的UC。总之,我们的研究结果表明,RSV抑制PI3K/Akt途径的激活并降低VEGFA基因表达,从而减轻小鼠的UC。

https://cdn.ncbi.nlm.nih.gov/pmc/blobs/ebe8/8419259/121b856b5752/fphar-12-693982-g001.jpg

文献AI研究员

20分钟写一篇综述,助力文献阅读效率提升50倍。

立即体验

用中文搜PubMed

大模型驱动的PubMed中文搜索引擎

马上搜索

文档翻译

学术文献翻译模型,支持多种主流文档格式。

立即体验