Suppr超能文献

AAV 介导的基因治疗治疗 IVA 型黏多糖贮积症的骨骼和非骨骼改变。

Treatment of skeletal and non-skeletal alterations of Mucopolysaccharidosis type IVA by AAV-mediated gene therapy.

机构信息

Center of Animal Biotechnology and Gene Therapy, Bellaterra, Spain.

Department of Biochemistry and Molecular Biology, Universitat Autònoma de Barcelona, Bellaterra, Spain.

出版信息

Nat Commun. 2021 Sep 9;12(1):5343. doi: 10.1038/s41467-021-25697-y.

Abstract

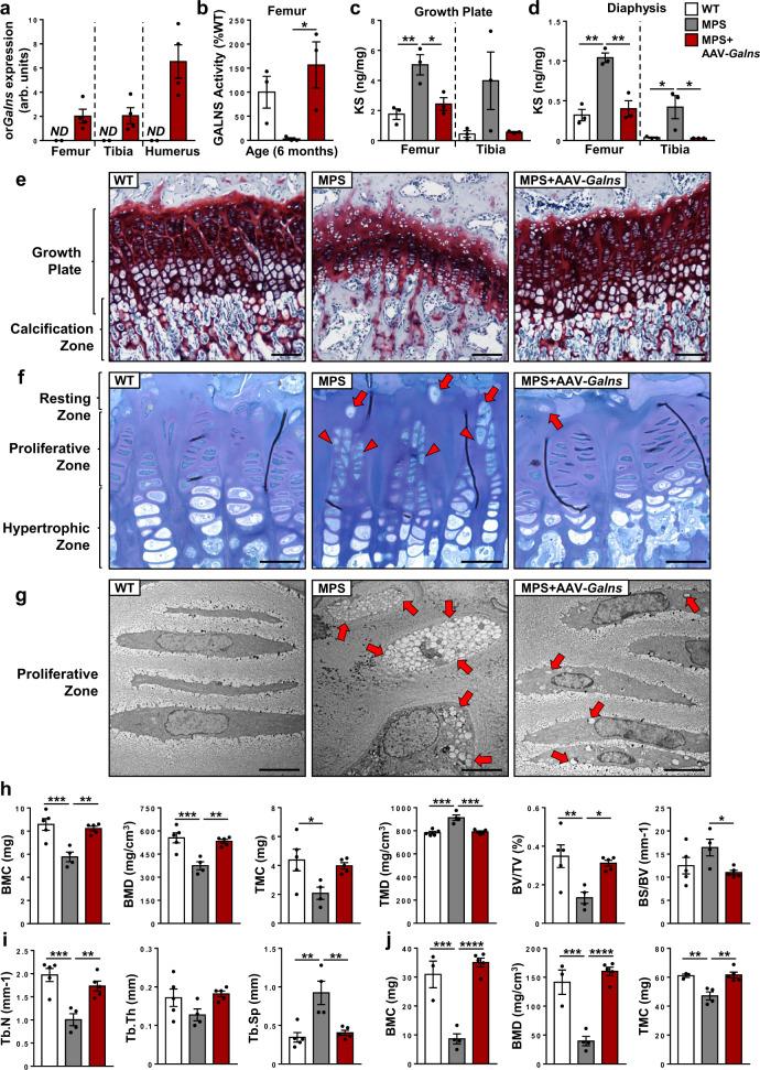
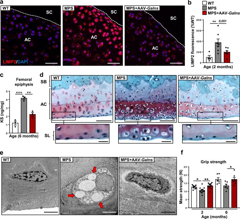
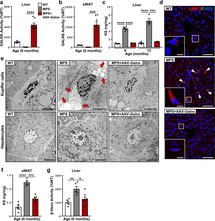
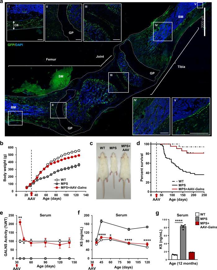
Mucopolysaccharidosis type IVA (MPSIVA) or Morquio A disease, a lysosomal storage disorder, is caused by N-acetylgalactosamine-6-sulfate sulfatase (GALNS) deficiency, resulting in keratan sulfate (KS) and chondroitin-6-sulfate accumulation. Patients develop severe skeletal dysplasia, early cartilage deterioration and life-threatening heart and tracheal complications. There is no cure and enzyme replacement therapy cannot correct skeletal abnormalities. Here, using CRISPR/Cas9 technology, we generate the first MPSIVA rat model recapitulating all skeletal and non-skeletal alterations experienced by patients. Treatment of MPSIVA rats with adeno-associated viral vector serotype 9 encoding Galns (AAV9-Galns) results in widespread transduction of bones, cartilage and peripheral tissues. This led to long-term (1 year) increase of GALNS activity and whole-body correction of KS levels, thus preventing body size reduction and severe alterations of bones, teeth, joints, trachea and heart. This study demonstrates the potential of AAV9-Galns gene therapy to correct the disabling MPSIVA pathology, providing strong rationale for future clinical translation to MPSIVA patients.

摘要

黏多糖贮积症 IVA 型(MPSIVA)又称 Morquio A 病,是一种溶酶体贮积症,由 N-乙酰半乳糖胺-6-硫酸酯酶(GALNS)缺乏引起,导致硫酸角质素(KS)和硫酸软骨素-6-堆积。患者会出现严重的骨骼发育不良、早期软骨恶化以及危及生命的心脏和气管并发症。目前尚无治愈方法,酶替代疗法也无法纠正骨骼异常。在这里,我们使用 CRISPR/Cas9 技术,构建了第一个黏多糖贮积症 IVA 型大鼠模型,该模型重现了患者经历的所有骨骼和非骨骼改变。用携带编码 GALNS 基因的腺相关病毒血清型 9(AAV9-Galns)治疗 MPSIVA 大鼠,可使骨骼、软骨和外周组织广泛转导。这导致 GALNS 活性长期(1 年)增加和全身 KS 水平纠正,从而防止了体型缩小和骨骼、牙齿、关节、气管和心脏的严重改变。本研究证明了 AAV9-Galns 基因治疗纠正致残性 MPSIVA 病理的潜力,为未来向 MPSIVA 患者进行临床转化提供了强有力的依据。

https://cdn.ncbi.nlm.nih.gov/pmc/blobs/dc93/8429698/43e7c6040729/41467_2021_25697_Fig1_HTML.jpg

文献AI研究员

20分钟写一篇综述,助力文献阅读效率提升50倍。

立即体验

用中文搜PubMed

大模型驱动的PubMed中文搜索引擎

马上搜索

文档翻译

学术文献翻译模型,支持多种主流文档格式。

立即体验