Suppr超能文献

良好的预算还是优质的医疗:越南社会医疗保险的困境

Good budget or good care: The dilemma of social health insurance in Vietnam.

作者信息

Vuong Quan-Hoang, La Viet-Phuong, Nguyen Minh-Hoang, Nguyen Thanh-Huyen T, Ho Manh-Toan

机构信息

Centre for Interdisciplinary Social Research, Phenikaa University, Hanoi, Vietnam.

出版信息

SAGE Open Med. 2021 Sep 3;9:20503121211042512. doi: 10.1177/20503121211042512. eCollection 2021.

Abstract

OBJECTIVE

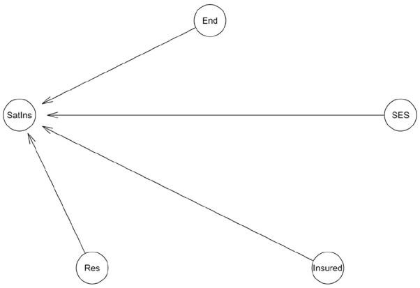
2014 marked a rising public commitment to universal health coverage in Vietnam to eliminate the financial burden for patients, but there are lots of hindrances. It is evident that patients met difficulties to validate their insurances, so health insurance does not significantly address out-of-pocket payments issues. Furthermore, the unequal geographical distribution of hospitals in Vietnam has created an inequality between non-residing patients and residing patients; the former usually pay more. This calls into question how the validity of healthcare insurance and patient's residence could be related to patient's financial status and their satisfaction with health insurance.

METHODS

Bayesian regression models are employed to analyze a data set of 1042 inpatients in hospitals of all levels in Northern Vietnam.

RESULT

The results show that living in the same region as the hospital and having valid insurance is negatively correlated with the impoverishing risk. Regarding patients' satisfaction with health insurance, it is negatively correlated with having a residence in the same region as the hospital but positively correlated with higher socioeconomic status and insurance validity. Finally, on average, the satisfaction of patients who have already recovered from the illness and those who quit early is lower than that of patients who needed follow-up in medical care or stop in the middle.

CONCLUSION

This article suggests that policymakers consider addressing the unequal geographical distribution of hospitals and healthcare quality to help patients avoid going to hospitals outside their regions, which may generate a financial burden for patients and lower their satisfaction with health insurance.

摘要

目的

2014年标志着越南在全民健康覆盖方面的公众承诺有所提升,以消除患者的经济负担,但仍存在诸多障碍。显然,患者在医保资格认证方面遇到困难,因此医疗保险并未显著解决自付费用问题。此外,越南医院地理分布不均造成了非本地患者与本地患者之间的不平等;前者通常支付更多费用。这就引发了一个问题,即医疗保险资格和患者居住地如何与患者的经济状况及其对医疗保险的满意度相关联。

方法

采用贝叶斯回归模型分析越南北部各级医院1042名住院患者的数据集。

结果

结果表明,在医院所在地区居住且拥有有效保险与贫困风险呈负相关。关于患者对医疗保险的满意度,它与在医院所在地区居住呈负相关,但与较高的社会经济地位和保险有效性呈正相关。最后,平均而言,已康复患者和提前出院患者的满意度低于需要后续医疗护理或中途停止治疗患者的满意度。

结论

本文建议政策制定者考虑解决医院地理分布不均和医疗质量问题,以帮助患者避免前往外地医院就医,因为这可能给患者带来经济负担并降低他们对医疗保险的满意度。

https://cdn.ncbi.nlm.nih.gov/pmc/blobs/9602/8422827/240e3e2aec46/10.1177_20503121211042512-fig1.jpg

文献AI研究员

20分钟写一篇综述,助力文献阅读效率提升50倍。

立即体验

用中文搜PubMed

大模型驱动的PubMed中文搜索引擎

马上搜索

文档翻译

学术文献翻译模型,支持多种主流文档格式。

立即体验