Suppr超能文献

儿童重症监护病房疑似脓毒症患儿血游离核酸的宏基因组下一代测序。

Metagenomic Next-Generation Sequencing of Bloodstream Microbial Cell-Free Nucleic Acid in Children With Suspected Sepsis in Pediatric Intensive Care Unit.

机构信息

Paediatric Intensive Care Unit, Children's Hospital of Fudan University, National Children's Medical Center, Shanghai, China.

BGI PathoGenesis Pharmaceutical Technology Co., Ltd, BGI-Shenzhen, Shenzhen, China.

出版信息

Front Cell Infect Microbiol. 2021 Aug 24;11:665226. doi: 10.3389/fcimb.2021.665226. eCollection 2021.

Abstract

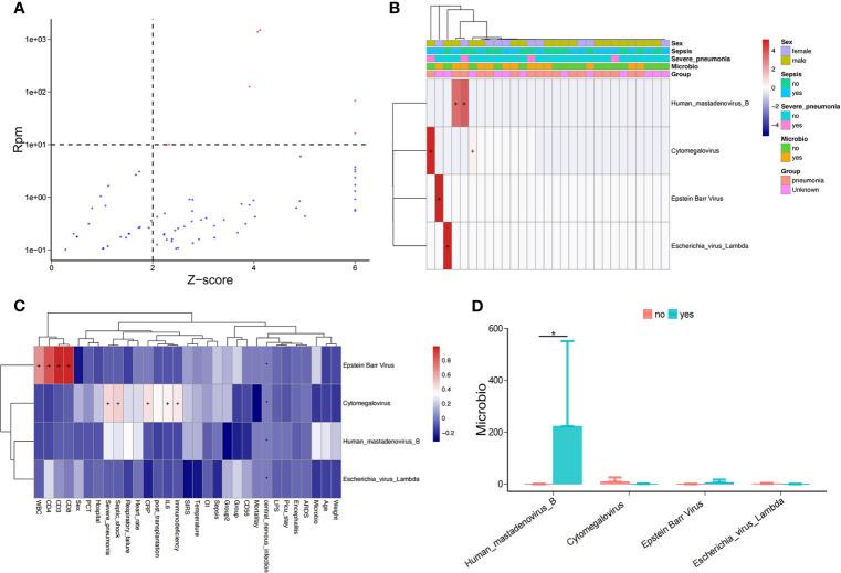
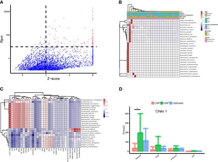
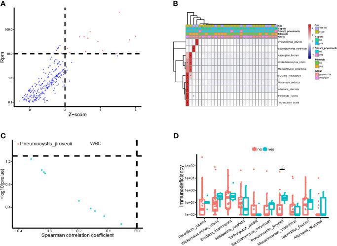
Bloodstream infection is a life-threatening complication in critically ill patients. Multi-drug resistant bacteria or fungi may increase the risk of invasive infections in hospitalized children and are difficult to treat in intensive care units. The purpose of this study was to use metagenomic next-generation sequencing (mNGS) to understand the bloodstream microbiomes of children with suspected sepsis in a pediatric intensive care unit (PICU). mNGS were performed on microbial cell-free nucleic acid from 34 children admitted to PICU, and potentially pathogenic microbes were identified. The associations of serological inflammation indicators, lymphocyte subpopulations, and other clinical phenotypes were also examined. mNGS of blood samples from children in PICU revealed potential eukaryotic microbial pathogens. The abundance of was positively correlated with a decrease in total white blood cell count and immunodeficiency. Hospital-acquired pneumonia patients showed a significant increase in blood bacterial species richness compared with community-acquired pneumonia children. The abundance of bloodstream bacteria was positively correlated with serum procalcitonin level. Microbial genome sequences from potential pathogens were detected in the bloodstream of children with suspected sepsis in PICU, suggesting the presence of bloodstream infections in these children.

摘要

血流感染是危重症患者的一种危及生命的并发症。多重耐药菌或真菌可能会增加住院儿童发生侵袭性感染的风险,并且在重症监护病房中难以治疗。本研究旨在使用宏基因组下一代测序(mNGS)来了解儿科重症监护病房(PICU)中疑似败血症儿童的血流微生物组。对 34 名入住 PICU 的儿童的微生物无细胞核酸进行了 mNGS 检测,并鉴定了潜在的致病性微生物。还检查了血清炎症指标、淋巴细胞亚群和其他临床表型的关联。来自 PICU 儿童血液样本的 mNGS 显示出潜在的真核微生物病原体。 的丰度与总白细胞计数和免疫缺陷的减少呈正相关。与社区获得性肺炎儿童相比,医院获得性肺炎患者的血液细菌物种丰富度显著增加。血流细菌的丰度与血清降钙素原水平呈正相关。从 PICU 中疑似败血症儿童的血流中检测到潜在病原体的微生物基因组序列,表明这些儿童存在血流感染。

https://cdn.ncbi.nlm.nih.gov/pmc/blobs/c3a4/8421769/244fb441fb43/fcimb-11-665226-g001.jpg

文献AI研究员

20分钟写一篇综述,助力文献阅读效率提升50倍。

立即体验

用中文搜PubMed

大模型驱动的PubMed中文搜索引擎

马上搜索

文档翻译

学术文献翻译模型,支持多种主流文档格式。

立即体验