Suppr超能文献

黄素载体 SLC52A1 是 p53 的靶标,通过激活线粒体复合物 II 抑制细胞衰老。

Riboflavin transporter SLC52A1, a target of p53, suppresses cellular senescence by activating mitochondrial complex II.

机构信息

Biosignal Research Center, Kobe University, Nada-ku, Kobe 657-8501, Japan.

Department of Biology, Faculty of Science, Kobe University, Nada-ku, Kobe 657-8501, Japan.

出版信息

Mol Biol Cell. 2021 Nov 1;32(21):br10. doi: 10.1091/mbc.E21-05-0262. Epub 2021 Sep 15.

Abstract

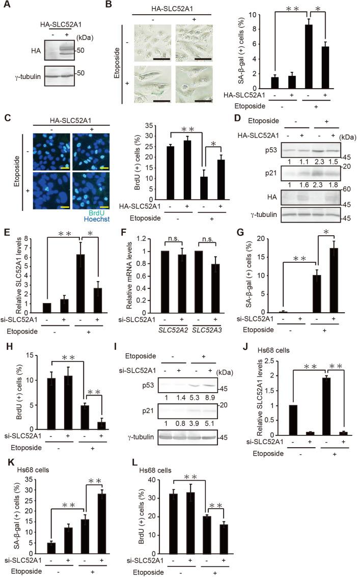
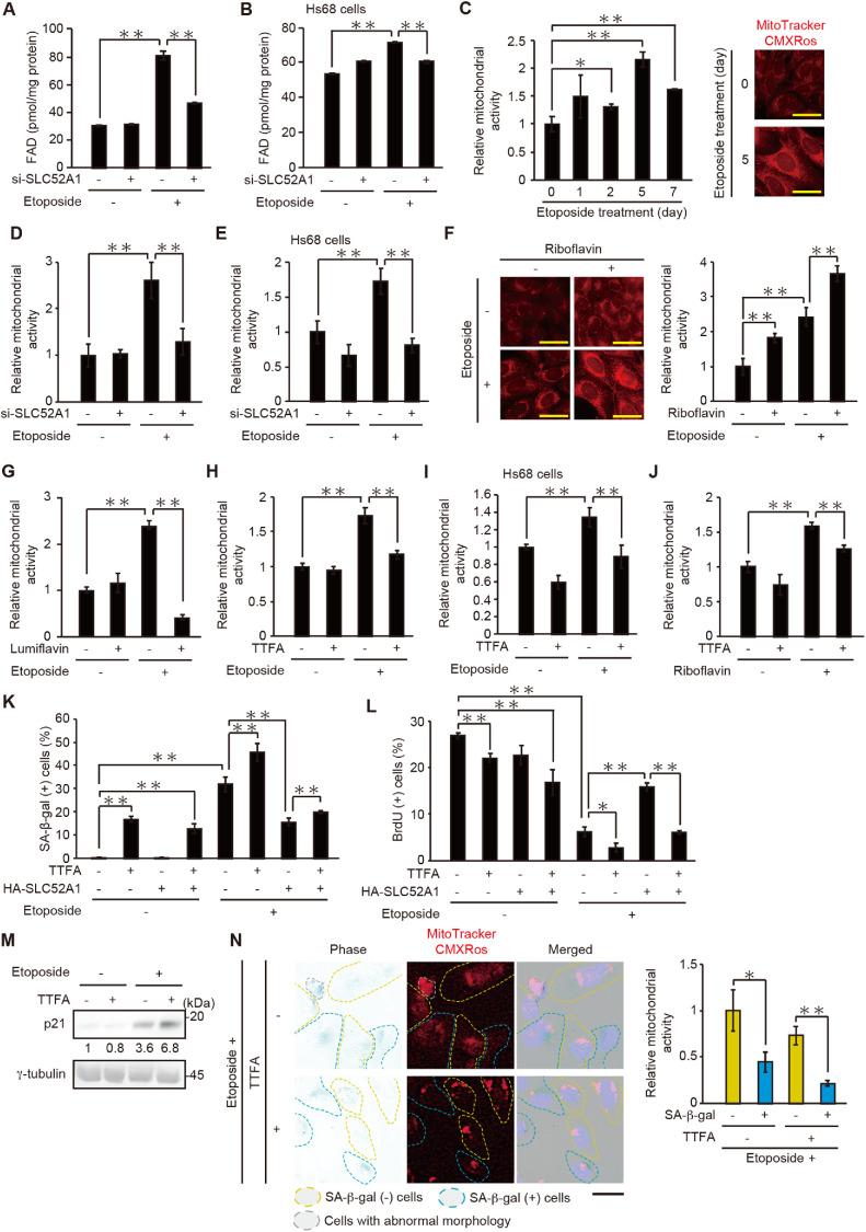
Cellular senescence is a state of permanent proliferative arrest induced by a variety of stresses, such as DNA damage. The transcriptional activity of p53 has been known to be essential for senescence induction. It remains unknown, however, whether among the downstream genes of p53, there is a gene that has antisenescence function. Our recent studies have indicated that the expression of SLC52A1 (also known as GPR172B/RFVT1), a riboflavin transporter, is up-regulated specifically in senescent cells depending on p53, but the relationship between senescence and SLC52A1 or riboflavin has not been described. Here, we examined the role of SLC52A1 in senescence. We found that knockdown of promoted senescence phenotypes induced by DNA damage in tumor and normal cells. The senescence suppressive action of SLC52A1 was dependent on its riboflavin transport activity. Furthermore, elevation of intracellular riboflavin led to activation of mitochondrial membrane potential (MMP) mediated by the mitochondrial electron transport chain complex II. Finally, the SLC52A1-dependent activation of MMP inhibited the AMPK-p53 pathway, a central mediator of mitochondria dysfunction-related senescence. These results suggest that SLC52A1 contributes to suppress senescence through the uptake of riboflavin and acts downstream of p53 as a negative feedback mechanism to limit aberrant senescence induction.

摘要

细胞衰老(Cellular senescence)是一种由多种应激(如 DNA 损伤)引起的永久性增殖停滞状态。p53 的转录活性对于衰老诱导至关重要。然而,目前尚不清楚在 p53 的下游基因中是否存在具有抗衰老功能的基因。我们最近的研究表明,依赖于 p53,一种核黄素转运蛋白 SLC52A1(也称为 GPR172B/RFVT1)的表达在衰老细胞中特异性地上调,但衰老与 SLC52A1 或核黄素之间的关系尚未描述。在这里,我们研究了 SLC52A1 在衰老中的作用。我们发现,SLC52A1 的敲低促进了肿瘤和正常细胞中由 DNA 损伤诱导的衰老表型。SLC52A1 的衰老抑制作用依赖于其核黄素转运活性。此外,细胞内核黄素水平的升高导致了由线粒体电子传递链复合物 II 介导的线粒体膜电位(MMP)的激活。最后,SLC52A1 依赖性的 MMP 激活抑制了 AMPK-p53 通路,该通路是线粒体功能障碍相关衰老的核心介质。这些结果表明,SLC52A1 通过摄取核黄素来抑制衰老,并且作为 p53 的下游负反馈机制来限制异常衰老的诱导。

https://cdn.ncbi.nlm.nih.gov/pmc/blobs/14f7/8693961/9f9236dd27d3/mbc-32-br10-g001.jpg

文献AI研究员

20分钟写一篇综述,助力文献阅读效率提升50倍。

立即体验

用中文搜PubMed

大模型驱动的PubMed中文搜索引擎

马上搜索

文档翻译

学术文献翻译模型,支持多种主流文档格式。

立即体验