Suppr超能文献

赖氨酸特异性去甲基化酶1(LSD1)通过核黄素摄取依赖性去甲基化活性抑制细胞衰老。

Lysine-specific demethylase 1 (LSD1) suppresses cellular senescence by riboflavin uptake-dependent demethylation activity.

作者信息

Osumi Taiichi, Nagano Taiki, Iwasaki Tetsushi, Nakanishi Jotaro, Miyazawa Kazuyuki, Kamada Shinji

机构信息

Department of Biology, Graduate School of Science, Kobe University, 1-1 Rokkodai-cho, Nada-ku, Kobe, 657-8501, Japan.

Biosignal Research Center, Kobe University, 1-1 Rokkodai-cho, Nada-ku, Kobe, 657-8501, Japan.

出版信息

Sci Rep. 2025 Feb 23;15(1):6525. doi: 10.1038/s41598-025-91004-0.

Abstract

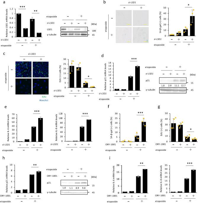
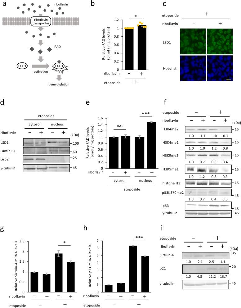
Cellular senescence is defined as a permanent proliferation arrest caused by various stresses, including DNA damage. We have recently identified the riboflavin transporter SLC52A1, whose expression is increased in response to senescence-inducing stimuli. Interestingly, increased expression of SLC52A1 suppresses cellular senescence through the uptake of riboflavin and an increase in intracellular flavin adenine dinucleotide (FAD), an enzyme cofactor synthesized from riboflavin. However, how FAD suppresses cellular senescence has not been fully elucidated. Therefore, in this study, we focused on lysine-specific demethylase 1 (LSD1), which uses FAD as a cofactor. First, we found that LSD1 inhibition promoted DNA damage-induced cellular senescence, whereas ectopic expression of LSD1 suppressed cellular senescence, suggesting that LSD1 suppresses senescence. In addition, the demethylation activity of LSD1 against histone H3 and p53 was increased by senescence-inducing stress in a riboflavin uptake-dependent manner. Furthermore, it was revealed that the LSD1 demethylation activity was required for suppression of pro-senescence genes Sirtuin-4 and p21 whose expression is modified by methylation status of histone H3 and possibly p53, respectively. Collectively, these results suggest that the FAD increase by senescence-inducing stress leads to LSD1-mediated demethylation of histone H3 and p53, which results in the suppression of pro-senescence genes to inhibit senescence induction.

摘要

细胞衰老被定义为由包括DNA损伤在内的各种应激引起的永久性增殖停滞。我们最近鉴定出核黄素转运体SLC52A1,其表达在衰老诱导刺激下会增加。有趣的是,SLC52A1表达的增加通过核黄素的摄取和细胞内黄素腺嘌呤二核苷酸(FAD,一种由核黄素合成的酶辅因子)的增加来抑制细胞衰老。然而,FAD如何抑制细胞衰老尚未完全阐明。因此,在本研究中,我们聚焦于以FAD作为辅因子的赖氨酸特异性去甲基化酶1(LSD1)。首先,我们发现LSD1抑制促进了DNA损伤诱导的细胞衰老,而LSD1的异位表达则抑制了细胞衰老,这表明LSD1抑制衰老。此外,衰老诱导应激以核黄素摄取依赖的方式增加了LSD1对组蛋白H3和p53的去甲基化活性。此外,还发现LSD1的去甲基化活性是抑制衰老相关基因Sirtuin-4和p21所必需的,这两个基因的表达分别通过组蛋白H3和可能还有p53的甲基化状态来调节。总的来说,这些结果表明,衰老诱导应激导致的FAD增加会导致LSD1介导的组蛋白H3和p53去甲基化,从而抑制衰老相关基因,进而抑制衰老诱导。

https://cdn.ncbi.nlm.nih.gov/pmc/blobs/e6bf/11847913/2385f8c1995f/41598_2025_91004_Fig1_HTML.jpg

文献AI研究员

20分钟写一篇综述,助力文献阅读效率提升50倍。

立即体验

用中文搜PubMed

大模型驱动的PubMed中文搜索引擎

马上搜索

文档翻译

学术文献翻译模型,支持多种主流文档格式。

立即体验