Suppr超能文献

单细胞转录组分析揭示复发性自然流产中缺陷的蜕膜基质细胞龛特征。

Single-cell transcriptome analysis reveals defective decidua stromal niche attributes to recurrent spontaneous abortion.

机构信息

Department of Obstetrics and Gynecology, Key Laboratory for Major Obstetric Diseases of Guangdong Province, The Third Affiliated Hospital of Guangzhou Medical University, Guangzhou, China.

Key Laboratory of Reproduction and Genetics of Guangdong Higher Education Institutes, Guangzhou, China.

出版信息

Cell Prolif. 2021 Nov;54(11):e13125. doi: 10.1111/cpr.13125. Epub 2021 Sep 21.

Abstract

OBJECTIVES

Successful pregnancy involves the homeostasis between maternal decidua and fetoplacental units, whose disruption contributes to compromised pregnancy outcomes, including recurrent spontaneous abortion (RSA). The role of cell heterogeneity of maternal decidua in RSA is yet to be illustrated.

MATERIALS AND METHODS

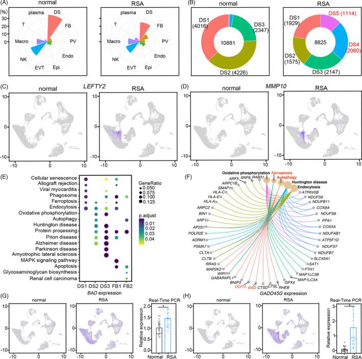
A total of 66,078 single cells from decidua samples isolated from patients with RSA and healthy controls were analysed by unbiased single-cell RNA sequencing (scRNA-seq).

RESULTS

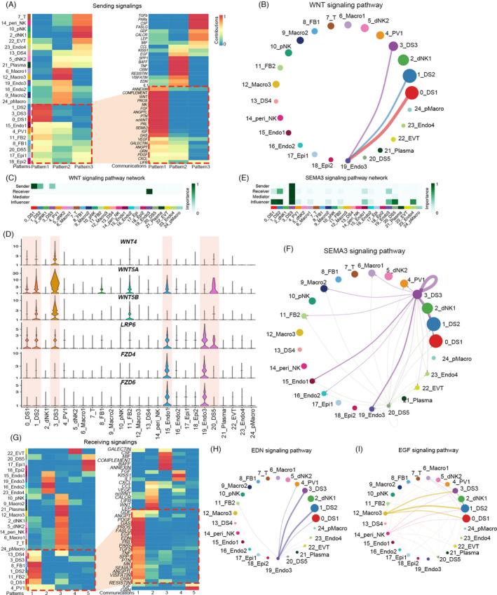
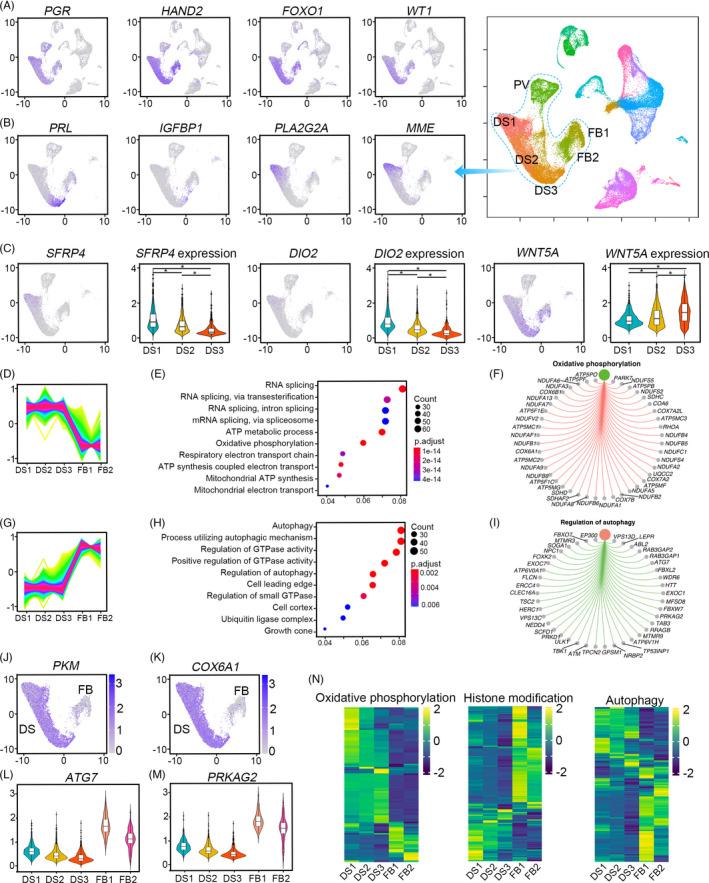
Our scRNA-seq results revealed that stromal cells are the most abundant cell type in decidua during early pregnancy. RSA samples are accompanied by aberrant decidualization and obviously obstructed communication between stromal cells and other cell types, such as abnormal activation of macrophages and NK cells. In addition, the over-activated TNF superfamily member 12 (TNFSF12, TWEAK) and FASLG in RSA are closely related to stromal cell demise and pregnancy failure.

CONCLUSIONS

Our research reveals that the cell composition and communications in normal and RSA decidua at early pregnancy and provides insightful information for the pathology of RSA and will pave the way for pregnancy loss prevention.

摘要

目的

成功妊娠涉及母体蜕膜和胎-胎盘单位之间的动态平衡,其破坏导致妊娠结局受损,包括复发性自然流产(RSA)。母体蜕膜细胞异质性在 RSA 中的作用尚待阐明。

材料与方法

通过无偏单细胞 RNA 测序(scRNA-seq)分析了来自 RSA 患者和健康对照者蜕膜样本中总共 66078 个单细胞。

结果

我们的 scRNA-seq 结果表明,在早孕期间,基质细胞是蜕膜中最丰富的细胞类型。RSA 样本伴随着异常的蜕膜化,基质细胞与其他细胞类型之间的通讯明显受阻,例如巨噬细胞和 NK 细胞的异常激活。此外,RSA 中过度激活的 TNF 超家族成员 12(TNFSF12,TWEAK)和 FASLG 与基质细胞死亡和妊娠失败密切相关。

结论

我们的研究揭示了早孕正常和 RSA 蜕膜中的细胞组成和通讯,为 RSA 的病理学提供了有见地的信息,并为预防妊娠丢失铺平了道路。

https://cdn.ncbi.nlm.nih.gov/pmc/blobs/5e49/8560595/e107e24d3c71/CPR-54-e13125-g007.jpg

文献AI研究员

20分钟写一篇综述,助力文献阅读效率提升50倍。

立即体验

用中文搜PubMed

大模型驱动的PubMed中文搜索引擎

马上搜索

文档翻译

学术文献翻译模型,支持多种主流文档格式。

立即体验