Suppr超能文献

在慢性淋巴细胞白血病的Eµ-TCL1小鼠模型中,肿瘤微环境依赖性转录因子芳香烃受体(AHR)和缺氧诱导因子-1α(HIF-1α)对白血病发生并非必需。

The Tumor Microenvironment-Dependent Transcription Factors AHR and HIF-1α Are Dispensable for Leukemogenesis in the Eµ-TCL1 Mouse Model of Chronic Lymphocytic Leukemia.

作者信息

Gonder Susanne, Largeot Anne, Gargiulo Ernesto, Pierson Sandrine, Fernandez Botana Iria, Pagano Giulia, Paggetti Jerome, Moussay Etienne

机构信息

Tumor Stroma Interactions, Department of Oncology, Luxembourg Institute of Health, L-1526 Luxembourg, Luxembourg.

Faculty of Science, Technology and Medicine, University of Luxembourg, L-4365 Esch-sur-Alzette, Luxembourg.

出版信息

Cancers (Basel). 2021 Sep 8;13(18):4518. doi: 10.3390/cancers13184518.

Abstract

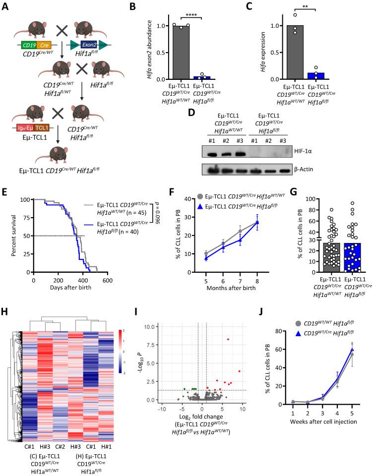
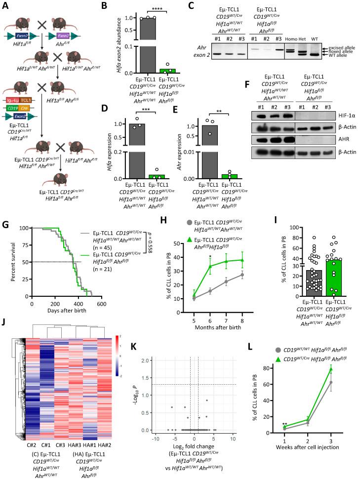
Chronic lymphocytic leukemia (CLL) is the most frequent leukemia in the elderly and is characterized by the accumulation of mature B lymphocytes in peripheral blood and primary lymphoid organs. In order to proliferate, leukemic cells are highly dependent on complex interactions with their microenvironment in proliferative niches. Not only soluble factors and BCR stimulation are important for their survival and proliferation, but also the activation of transcription factors through different signaling pathways. The aryl hydrocarbon receptor (AHR) and hypoxia-inducible factor (HIF)-1α are two transcription factors crucial for cancer development, whose activities are dependent on tumor microenvironment conditions, such as the presence of metabolites from the tryptophan pathway and hypoxia, respectively. In this study, we addressed the potential role of AHR and HIF-1α in chronic lymphocytic leukemia (CLL) development in vivo. To this end, we crossed the CLL mouse model Eµ-TCL1 with the corresponding transcription factor-conditional knock-out mice to delete one or both transcription factors in CD19+ B cells only. Despite AHR and HIF-1α being activated in CLL cells, deletion of either or both of them had no impact on CLL progression or survival in vivo, suggesting that these transcription factors are not crucial for leukemogenesis in CLL.

摘要

慢性淋巴细胞白血病(CLL)是老年人中最常见的白血病,其特征是成熟B淋巴细胞在外周血和初级淋巴器官中积聚。为了增殖,白血病细胞高度依赖于与增殖龛中的微环境的复杂相互作用。不仅可溶性因子和BCR刺激对其存活和增殖很重要,而且通过不同信号通路激活转录因子也很重要。芳烃受体(AHR)和缺氧诱导因子(HIF)-1α是癌症发展的两个关键转录因子,其活性分别取决于肿瘤微环境条件,如色氨酸途径代谢物的存在和缺氧。在本研究中,我们探讨了AHR和HIF-1α在慢性淋巴细胞白血病(CLL)体内发展中的潜在作用。为此,我们将CLL小鼠模型Eµ-TCL1与相应的转录因子条件性敲除小鼠杂交,以仅在CD19+B细胞中删除一个或两个转录因子。尽管AHR和HIF-1α在CLL细胞中被激活,但删除其中一个或两个对CLL在体内的进展或存活没有影响,这表明这些转录因子对CLL的白血病发生并不关键。

https://cdn.ncbi.nlm.nih.gov/pmc/blobs/fe55/8466120/5797c271c6a0/cancers-13-04518-g001.jpg

文献AI研究员

20分钟写一篇综述,助力文献阅读效率提升50倍。

立即体验

用中文搜PubMed

大模型驱动的PubMed中文搜索引擎

马上搜索

文档翻译

学术文献翻译模型,支持多种主流文档格式。

立即体验