Suppr超能文献

吲哚胺 2,3-双加氧酶 1 介导慢性淋巴细胞白血病中的存活信号 犬尿氨酸/芳烃受体介导的 MCL1 调节。

Indoleamine 2, 3-Dioxygenase 1 Mediates Survival Signals in Chronic Lymphocytic Leukemia Kynurenine/Aryl Hydrocarbon Receptor-Mediated MCL1 Modulation.

机构信息

Hematology Section, Department of Medical and Surgical Sciences, University of Modena and Reggio Emilia, Modena, Italy.

Center for Neuroscience and Neurotechnology, University of Modena and Reggio Emilia, Modena, Italy.

出版信息

Front Immunol. 2022 Mar 18;13:832263. doi: 10.3389/fimmu.2022.832263. eCollection 2022.

Abstract

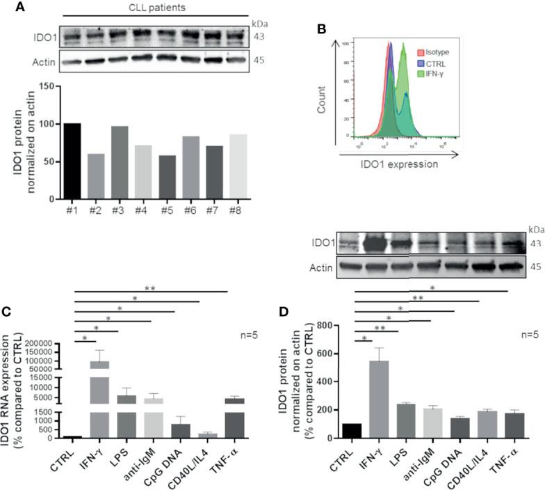
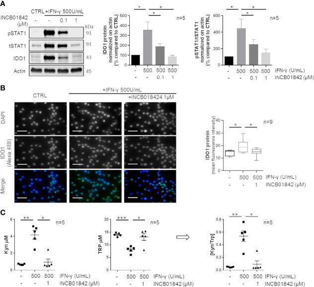
The indoleamine 2,3-dioxygenase 1 (IDO1) metabolic circuitry, comprising the first tryptophan (Trp) catabolite L-kynurenine (Kyn) and the aryl hydrocarbon receptor (AHR), has emerged as a mechanism of cancer immune evasion. Here, we investigated the functional role of the IDO1/Kyn/AHR axis in chronic lymphocytic leukemia (CLL). Our data show that CLL cells expressed an active form of the IDO1 enzyme and microenvironmental stimuli can positively modulate its expression. Interferon (IFN)-γ induces IDO1 expression through the Jak/STAT1 pathway and mediates Kyn production concomitantly with Trp consumption in CLL-conditioned media, while INCB018424 (ruxolitinib), a JAK1/2 inhibitor, impaired both effects. To characterize the involvement of IDO1 in leukemic cell maintenance, we overexpressed IDO1 by vector transfection measuring enhanced resistance to spontaneous apoptosis. IDO1 pro-survival influence was confirmed by treating CLL cells with Kyn, which mediated the increase of induced myeloid leukemia cell differentiation protein (MCL1). Conversely, AHR silencing or its blockade CH-223191 improved the apoptosis of leukemic clones and mitigated MCL1 expression. Moreover, Kyn-treated CLL cells are less affected by the pro-apoptotic effect of ABT-199 (venetoclax), while CH-223191 showed synergistic/additive cytotoxicity with this drug. Lastly, targeting directly MCL1 in CLL cells with AMG-176, we abrogate the pro-survival effect of Kyn. In conclusion, our data identify IDO1/Kyn/AHR signaling as a new therapeutic target for CLL, describing for the first time its role in CLL pathobiology.

摘要

色氨酸 2,3-双加氧酶 1(IDO1)代谢通路,包括第一个色氨酸(Trp)分解代谢产物 L-犬尿氨酸(Kyn)和芳烃受体(AHR),已成为癌症免疫逃逸的机制。在这里,我们研究了 IDO1/Kyn/AHR 轴在慢性淋巴细胞白血病(CLL)中的功能作用。我们的数据表明,CLL 细胞表达具有活性的 IDO1 酶,微环境刺激可以正向调节其表达。干扰素(IFN)-γ 通过 Jak/STAT1 途径诱导 IDO1 表达,并在 CLL 条件培养基中伴随色氨酸消耗而介导 Kyn 的产生,而 INCB018424(ruxolitinib),一种 JAK1/2 抑制剂,可同时破坏这两种作用。为了表征 IDO1 在白血病细胞维持中的作用,我们通过载体转染过表达 IDO1,测量增强的自发性细胞凋亡抵抗。通过用 Kyn 处理 CLL 细胞,证实了 IDO1 的促存活影响,这介导了诱导髓样白血病细胞分化蛋白(MCL1)的增加。相反,AHR 沉默或其阻断剂 CH-223191 改善了白血病克隆的凋亡并减轻了 MCL1 的表达。此外,用 Kyn 处理的 CLL 细胞受 ABT-199(venetoclax)促凋亡作用的影响较小,而 CH-223191 与该药物表现出协同/相加细胞毒性。最后,用 AMG-176 直接靶向 CLL 细胞中的 MCL1,我们阻断了 Kyn 的促存活作用。总之,我们的数据将 IDO1/Kyn/AHR 信号确定为 CLL 的新治疗靶点,首次描述了其在 CLL 病理生物学中的作用。

https://cdn.ncbi.nlm.nih.gov/pmc/blobs/e21a/8971515/14cef0f977bd/fimmu-13-832263-g001.jpg

文献AI研究员

20分钟写一篇综述,助力文献阅读效率提升50倍。

立即体验

用中文搜PubMed

大模型驱动的PubMed中文搜索引擎

马上搜索

文档翻译

学术文献翻译模型,支持多种主流文档格式。

立即体验