Suppr超能文献

靶向自噬可触发细胞凋亡并增强维奈托克在慢性淋巴细胞白血病细胞中的作用。

Targeting Autophagy Triggers Apoptosis and Complements the Action of Venetoclax in Chronic Lymphocytic Leukemia Cells.

作者信息

Avsec Damjan, Jakoš Djordjevič Alma Tana, Kandušer Maša, Podgornik Helena, Škerget Matevž, Mlinarič-Raščan Irena

机构信息

University of Ljubljana, Faculty of Pharmacy, SI-1000 Ljubljana, Slovenia.

University Medical Centre Ljubljana, Department of Haematology, SI-1000 Ljubljana, Slovenia.

出版信息

Cancers (Basel). 2021 Sep 10;13(18):4557. doi: 10.3390/cancers13184557.

Abstract

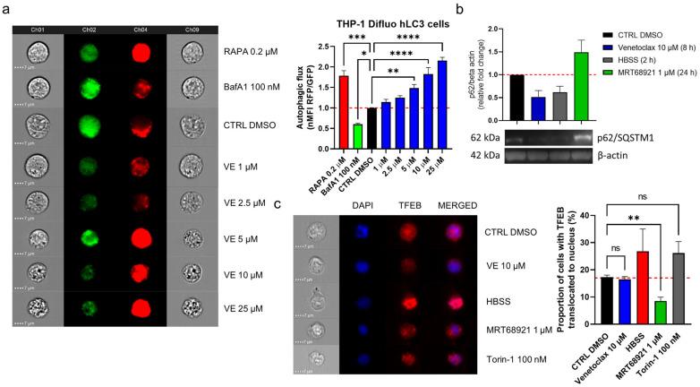
Continuous treatment of patients with chronic lymphocytic leukemia (CLL) with venetoclax, an antagonist of the anti-apoptotic protein Bcl-2, can result in resistance, which highlights the need for novel targets to trigger cell death in CLL. Venetoclax also induces autophagy by perturbing the Bcl-2/Beclin-1 complex, so autophagy might represent a target in CLL. Diverse autophagy inhibitors were assessed for cytotoxic activities against patient-derived CLL cells. The AMPK inhibitor dorsomorphin, the ULK1/2 inhibitor MRT68921, and the autophagosome-lysosome fusion inhibitor chloroquine demonstrated concentration-dependent and time-dependent cytotoxicity against CLL cells, even in those from hard-to-treat patients who carried del(11q) and del(17p). Dorsomorphin and MRT68921 but not chloroquine triggered caspase-dependent cell death. According to the metabolic activities of CLL cells and PBMCs following treatments with 10 µM dorsomorphin (13% vs. 84%), 10 µM MRT68921 (7% vs. 78%), and 25 µM chloroquine (41% vs. 107%), these autophagy inhibitors are selective toward CLL cells. In these CLL cells, venetoclax induced autophagy, and addition of dorsomorphin, MRT68921, or chloroquine showed potent synergistic cytotoxicities. Additionally, MRT68921 alone induced G2 arrest, but when combined with venetoclax, it triggered caspase-dependent cytotoxicity. These data provide the rationale to target autophagy and for autophagy inhibitors as potential treatments for patients with CLL.

摘要

使用抗凋亡蛋白Bcl-2拮抗剂维奈托克持续治疗慢性淋巴细胞白血病(CLL)患者可能会导致耐药,这凸显了在CLL中寻找触发细胞死亡新靶点的必要性。维奈托克还通过干扰Bcl-2/Beclin-1复合物诱导自噬,因此自噬可能是CLL的一个靶点。评估了多种自噬抑制剂对源自患者的CLL细胞的细胞毒活性。AMPK抑制剂 dorsomorphin、ULK1/2抑制剂MRT68921和自噬体-溶酶体融合抑制剂氯喹对CLL细胞表现出浓度依赖性和时间依赖性细胞毒性,即使是那些携带del(11q)和del(17p)的难治性患者的细胞。Dorsomorphin和MRT68921而非氯喹触发了半胱天冬酶依赖性细胞死亡。根据用10 µM dorsomorphin(13%对84%)、10 µM MRT68921(7%对78%)和25 µM氯喹(41%对107%)处理后CLL细胞和外周血单个核细胞(PBMC)的代谢活性,这些自噬抑制剂对CLL细胞具有选择性。在这些CLL细胞中,维奈托克诱导自噬,添加dorsomorphin、MRT68921或氯喹显示出强大的协同细胞毒性。此外,单独使用MRT68921诱导G2期阻滞,但与维奈托克联合使用时,它触发了半胱天冬酶依赖性细胞毒性。这些数据为靶向自噬以及将自噬抑制剂作为CLL患者的潜在治疗方法提供了理论依据。

https://cdn.ncbi.nlm.nih.gov/pmc/blobs/afe0/8466897/b50a64716058/cancers-13-04557-g001.jpg

文献AI研究员

20分钟写一篇综述,助力文献阅读效率提升50倍。

立即体验

用中文搜PubMed

大模型驱动的PubMed中文搜索引擎

马上搜索

文档翻译

学术文献翻译模型,支持多种主流文档格式。

立即体验