Suppr超能文献

阐明活肿瘤溶瘤痘苗和热失活痘苗介导的抗肿瘤免疫的机制。

Elucidating mechanisms of antitumor immunity mediated by live oncolytic vaccinia and heat-inactivated vaccinia.

机构信息

Dermatology Service, Department of Medicine, Memorial Sloan Kettering Cancer Center, New York, New York, USA.

Immuno-oncology service, Human Oncology and Pathogenesis Program; Memorial Sloan Kettering Cancer Center, New York, New York, USA.

出版信息

J Immunother Cancer. 2021 Sep;9(9). doi: 10.1136/jitc-2021-002569.

Abstract

BACKGROUND

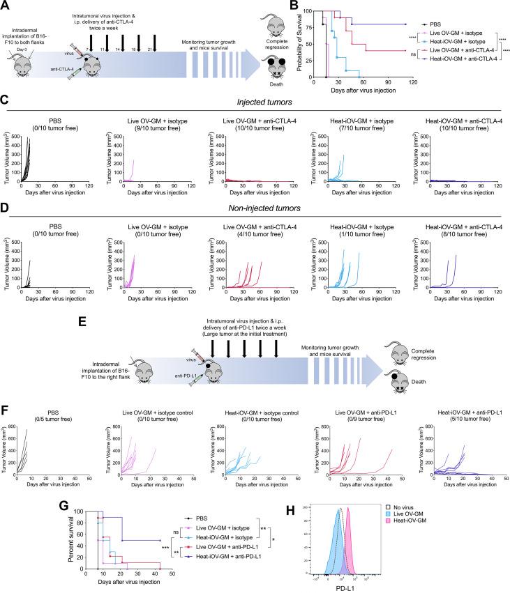
Viral-based immunotherapy can overcome resistance to immune checkpoint blockade (ICB) and fill the unmet needs of many patients with cancer. Oncolytic viruses (OVs) are defined as engineered or naturally occurring viruses that selectively replicate in and kill cancer cells. OVs also induce antitumor immunity. The purpose of this study was to compare the antitumor effects of live oncolytic vaccinia viruses versus the inactivated versions and elucidate their underlying immunological mechanisms.

METHODS

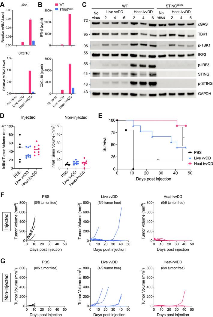
We engineered a replication-competent, oncolytic vaccinia virus (OV-GM) by inserting a murine GM-CSF gene into the thymidine kinase locus of a mutant vaccinia E3L∆83N, which lacks the Z-DNA-binding domain of vaccinia virulence factor E3. We compared the antitumor effects of intratumoral (IT) delivery of live OV-GM versus heat-inactivated OV-GM (heat-iOV-GM) in a murine B16-F10 melanoma bilateral implantation model. We also generated vvDD, a well-studied oncolytic vaccinia virus, and compared the antitumor effects of live vvDD vs heat-inactivated vvDD (heat-ivvDD) in a murine A20 B-cell lymphoma bilateral tumor implantation model.

RESULTS

Heat-iOV-GM infection of dendritic cells (DCs) and tumor cells in vitro induced type I interferon and proinflammatory cytokines and chemokines, whereas live OV-GM did not. IT live OV-GM was less effective in generating systemic antitumor immunity compared with heat-iOV-GM. Similar to heat-iOV-GM, the antitumor effects of live OV-GM also require Batf3-dependent CD103 dendritic cells. When combined with systemic delivery of ICB, IT heat-iOV-GM was more effective in eradicating tumors, compared with live OV-GM. IT heat-ivvDD was also more effective in treating murine A20 B-cell lymphoma, compared with live vvDD.

CONCLUSIONS

Tumor lysis induced by the replication of oncolytic vaccinia virus has a limited effect on the generation of systemic antitumor immunity. The activation of Batf3-dependent CD103 DCs is critical for antitumor effects induced by both live OV-GM and heat-iOV-GM, with the latter being more potent than live OV-GM in inducing innate and adaptive immunity in both locally injected and distant, non-injected tumors. We propose that evaluations of both innate and adaptive immunity, induced by IT oncolytic viral immunotherapy at injected and non-injected tumors, should be included as potential biomarkers for host responses to viral therapy.

摘要

背景

病毒免疫疗法可以克服免疫检查点阻断(ICB)的耐药性,并满足许多癌症患者的未满足需求。溶瘤病毒(OVs)被定义为选择性在癌细胞中复制并杀死癌细胞的工程或天然病毒。OVs 还会诱导抗肿瘤免疫。本研究旨在比较活的溶瘤痘苗病毒与失活版本的抗肿瘤效果,并阐明其潜在的免疫学机制。

方法

我们通过将小鼠 GM-CSF 基因插入缺乏痘苗病毒毒力因子 E3 的 Z-DNA 结合域的突变痘苗 E3L∆83N 的胸苷激酶基因座,构建了一种具有复制能力的溶瘤痘苗病毒(OV-GM)。我们比较了活的 OV-GM 与热失活的 OV-GM(热-iOV-GM)经肿瘤内(IT)给药在 B16-F10 黑色素瘤双侧植入模型中的抗肿瘤效果。我们还生成了 vvDD,一种经过充分研究的溶瘤痘苗病毒,并比较了活的 vvDD 与热失活的 vvDD(热-ivvDD)在 A20 B 细胞淋巴瘤双侧肿瘤植入模型中的抗肿瘤效果。

结果

体外感染树突状细胞(DC)和肿瘤细胞的热-iOV-GM 诱导了 I 型干扰素和促炎细胞因子和趋化因子,而活的 OV-GM 则没有。与热-iOV-GM 相比,IT 活 OV-GM 在产生全身性抗肿瘤免疫方面的效果较差。与热-iOV-GM 相似,活 OV-GM 的抗肿瘤作用也需要依赖 Batf3 的 CD103 树突状细胞。当与全身 ICB 联合使用时,与活的 OV-GM 相比,IT 热-iOV-GM 更有效地消除肿瘤。与活的 vvDD 相比,IT 热-ivvDD 也更有效地治疗 A20 B 细胞淋巴瘤。

结论

溶瘤痘苗病毒复制引起的肿瘤裂解对全身性抗肿瘤免疫的产生影响有限。Batf3 依赖性 CD103 树突状细胞的激活对于活 OV-GM 和热-iOV-GM 诱导的抗肿瘤作用至关重要,后者在诱导局部和远处未注射肿瘤的先天和适应性免疫方面比活 OV-GM 更有效。我们建议,在评估 IT 溶瘤病毒免疫疗法在注射和未注射肿瘤中诱导的先天和适应性免疫时,应将其作为宿主对病毒治疗反应的潜在生物标志物之一。

https://cdn.ncbi.nlm.nih.gov/pmc/blobs/8c97/8487208/6a1e5838d907/jitc-2021-002569f01.jpg

文献AI研究员

20分钟写一篇综述,助力文献阅读效率提升50倍。

立即体验

用中文搜PubMed

大模型驱动的PubMed中文搜索引擎

马上搜索

文档翻译

学术文献翻译模型,支持多种主流文档格式。

立即体验