Suppr超能文献

载左氧氟沙星的纳米声敏剂基于细菌特异性标记和声治疗策略的高效治疗卡介苗感染。

Levofloxacin-Loaded Nanosonosensitizer as a Highly Efficient Therapy for Bacillus Calmette-Guérin Infections Based on Bacteria-Specific Labeling and Sonotheranostic Strategy.

机构信息

State Key Laboratory of Ultrasound in Medicine and Engineering, College of Biomedical Engineering, Chongqing Medical University, Chongqing, 400016, People's Republic of China.

Chongqing Key Laboratory of Biomedical Engineering, Chongqing Medical University, Chongqing, 400016, People's Republic of China.

出版信息

Int J Nanomedicine. 2021 Sep 24;16:6553-6573. doi: 10.2147/IJN.S321631. eCollection 2021.

Abstract

PURPOSE

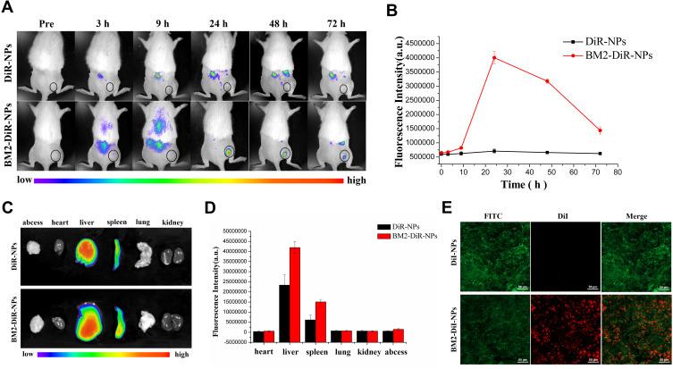
The rapid emergence of multidrug-resistant () poses a significant challenge to the treatment of tuberculosis (TB). Sonodynamic antibacterial chemotherapy (SACT) combined with sonosensitizer-loaded nanoparticles with targeted therapeutic function is highly expected to eliminate bacteria without fear of drug resistance. This study aimed to investigate the antibacterial effect and underlying mechanism of levofloxacin-loaded nanosonosensitizer with targeted therapeutic function against bacteria (, an model).

METHODS

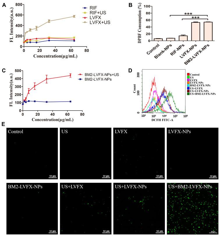
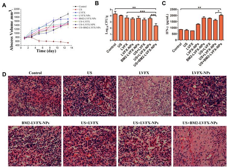
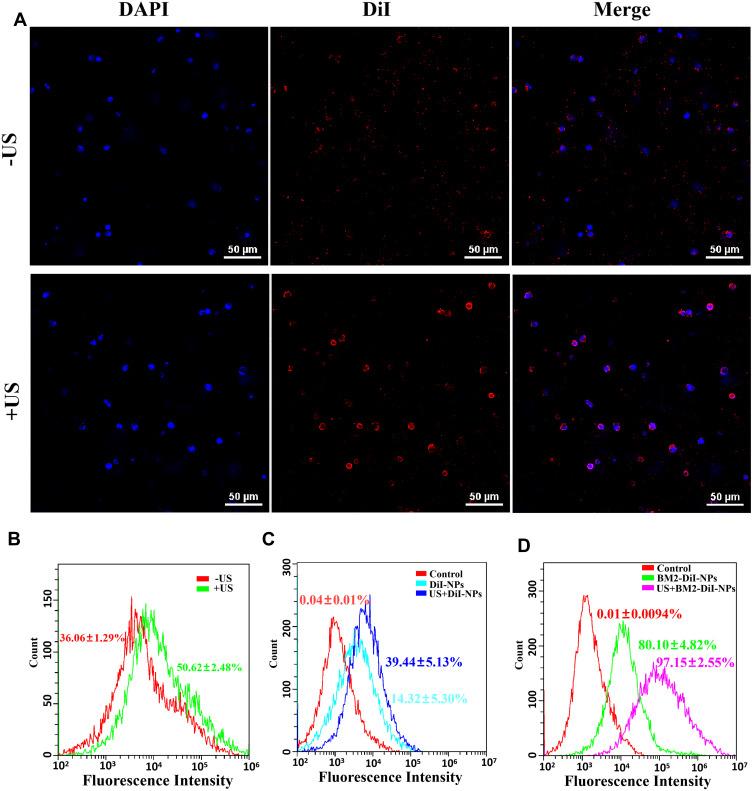
This study developed levofloxacin-loaded PLGA-PEG (poly lactide-co-glycolide-polyethylene glycol) nanoparticles with BM2 aptamer conjugation on its surface using the crosslinking agents EDC and NHS (BM2-LVFX-NPs). The average diameter, zeta potential, morphology, drug-loading properties, and drug release efficiency of the BM2-LVFX-NPs were investigated. In addition, the targeting and toxicity of BM2-LVFX-NPs in the subcutaneous infection model were evaluated. The biosafety, reactive oxygen species (ROS) production, cellular phagocytic effect, and antibacterial effect of BM2-LVFX-NPs in the presence of ultrasound stimulations (42 kHz, 0.67 W/cm, 5 min) were also systematically evaluated.

RESULTS

BM2-LVFX-NPs not only specifically recognized bacteria in vitro but also gathered accurately in the lesion tissues. Drugs loaded in BM2-LVFX-NPs with the ultrasound-responsive feature were effectively released compared to the natural state. In addition, BM2-LVFX-NPs exhibited significant SACT efficiency with higher ROS production levels than others, resulting in the effective elimination of bacteria in vitro. Meanwhile, in vivo experiments, compared with other options, BM2-LVFX-NPs also exhibited an excellent therapeutic effect in a rat model with infection after exposure to ultrasound.

CONCLUSION

Our work demonstrated that a nanosonosensitizer formulation with LVFX could efficiently translocate therapeutic drugs into the cell and improve the bactericidal effects under ultrasound, which could be a promising strategy for targeted therapy for infections with high biosafety.

摘要

目的

多重耐药()的迅速出现给结核病(TB)的治疗带来了重大挑战。声动力学抗菌化疗(SACT)联合具有靶向治疗功能的声敏剂负载纳米颗粒有望在不担心耐药性的情况下消除细菌。本研究旨在研究载左氧氟沙星的纳米声敏剂针对(,一种 模型)的抗菌作用及其机制。

方法

本研究采用 EDC 和 NHS 作为交联剂,在其表面连接 BM2 适体,制备载左氧氟沙星的 PLGA-PEG(聚乳酸-共-乙醇酸-聚乙二醇)纳米颗粒(BM2-LVFX-NPs)。研究了 BM2-LVFX-NPs 的平均粒径、zeta 电位、形态、载药性能和药物释放效率。此外,还评价了 BM2-LVFX-NPs 在皮下 感染模型中的靶向性和毒性。系统评价了 BM2-LVFX-NPs 在超声刺激(42 kHz,0.67 W/cm,5 min)下的生物安全性、活性氧(ROS)产生、细胞吞噬作用和抗菌作用。

结果

BM2-LVFX-NPs 不仅能在体外特异性识别 细菌,还能准确聚集在病变组织中。与自然状态相比,载药于 BM2-LVFX-NPs 中的药物具有更有效的超声响应释放特征。此外,BM2-LVFX-NPs 表现出显著的 SACT 效率,ROS 产生水平高于其他组,从而有效消除了体外细菌。同时,在体内实验中,与其他方案相比,BM2-LVFX-NPs 在超声暴露后感染大鼠模型中也表现出良好的治疗效果。

结论

我们的工作表明,载有左氧氟沙星的纳米声敏剂制剂可以有效地将治疗药物转运到细胞内,并在超声作用下提高杀菌效果,这可能是一种具有高生物安全性的针对 感染的靶向治疗策略。

https://cdn.ncbi.nlm.nih.gov/pmc/blobs/82ba/8478796/685e951c4311/IJN-16-6553-g0001.jpg

文献AI研究员

20分钟写一篇综述,助力文献阅读效率提升50倍。

立即体验

用中文搜PubMed

大模型驱动的PubMed中文搜索引擎

马上搜索

文档翻译

学术文献翻译模型,支持多种主流文档格式。

立即体验