Suppr超能文献

利用载有过氧化氢酶的纳米平台为结核性肉芽肿病变提供声动力学治疗的氧供策略。

An Oxygen Supply Strategy for Sonodynamic Therapy in Tuberculous Granuloma Lesions Using a Catalase-Loaded Nanoplatform.

机构信息

State Key Laboratory of Ultrasound in Medicine and Engineering, College of Biomedical Engineering, Chongqing Medical University, Chongqing, 400016, People's Republic of China.

Chongqing Key Laboratory of Biomedical Engineering, Chongqing Medical University, Chongqing, 400016, People's Republic of China.

出版信息

Int J Nanomedicine. 2023 Nov 2;18:6257-6274. doi: 10.2147/IJN.S430019. eCollection 2023.

Abstract

PURPOSE

Tuberculosis (TB) is a chronic disease caused by () that remains a major global health challenge. One of the main obstacles to effective treatment is the heterogeneous microenvironment of TB granulomas. This study aimed to investigate the potential of a hypoxic remission-based strategy to enhance the outcome of tuberculosis treatment when implemented in combination with ultrasound.

METHODS

A PLGA nanoparticle (LEV@CAT-NPs) loaded with levofloxacin (LEV) and catalase (CAT) was fabricated by a double emulsification method, and its physical characteristics, oxygen production capacity, drug release capacity, and biosafety were thoroughly investigated. The synergistic therapeutic effects of ultrasound (US)-mediated LEV@CAT-NPs were evaluated using an experimental mouse model of subcutaneous tuberculosis granuloma induced by () as a substitute for .

RESULTS

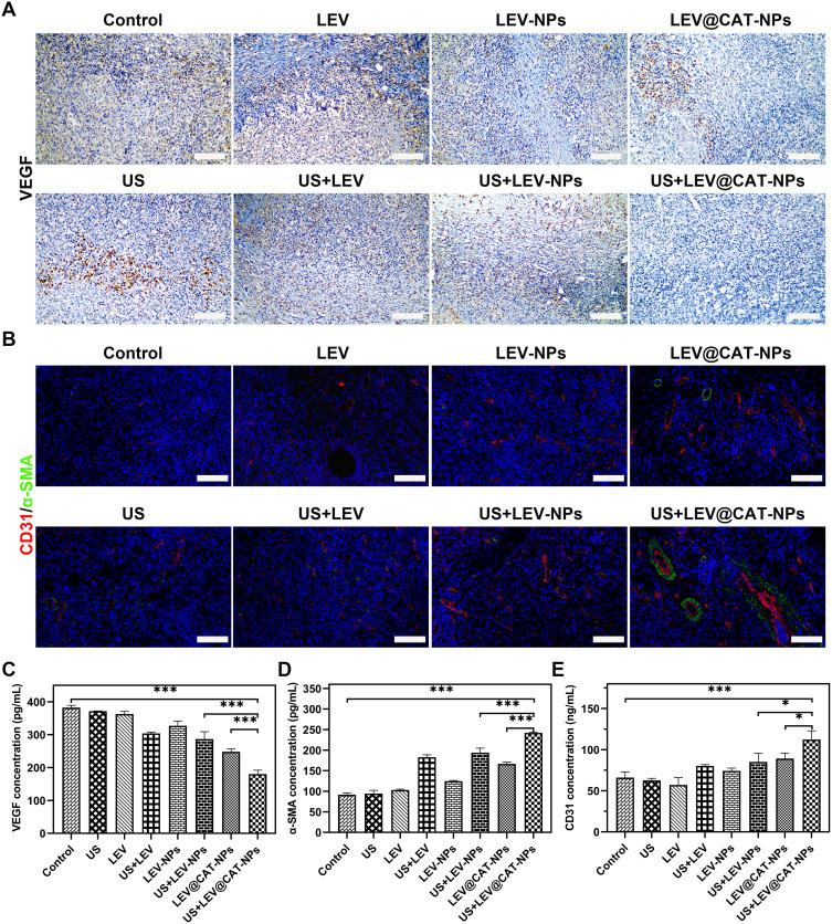
LEV@CAT-NPs exhibited excellent oxygen production capacity, biosafety, and biocompatibility. Histological analysis revealed that ultrasound-mediated LEV@CAT-NPs could effectively remove bacteria from tuberculous granulomas, significantly alleviate the hypoxia state, reduce the necrotic area and inflammatory cells within the granuloma, and increase the penetration of dyes in granuloma tissues. The combined treatment also reduced the serum levels of inflammatory cytokines (eg, TNF-α, IL-6, and IL-8), and significantly downregulated the expression of hypoxia-inducible factor 1α (HIF-1α) and vascular endothelial growth factor (VEGF). These results suggested that the synergistic treatment of ultrasound-mediated LEV@CAT-NPs effectively eradicated the bacterial infection and reversed the hypoxic microenvironment of tuberculous granulomas, further promoting tissue repair.

CONCLUSION

This study provides a non-invasive and new avenue for treating refractory tuberculosis infections. The potential role of regulating hypoxia within infected lesions as a therapeutic target for infection deserves further exploration in future studies.

摘要

目的

结核病(TB)是一种由 ()引起的慢性疾病,仍然是全球主要的健康挑战之一。有效治疗的主要障碍之一是结核肉芽肿的异质微环境。本研究旨在探讨基于低氧缓解的策略在与超声联合使用时增强结核病治疗效果的潜力。

方法

采用双重乳化法制备载左氧氟沙星(LEV)和过氧化氢酶(CAT)的 PLGA 纳米颗粒(LEV@CAT-NPs),并对其物理特性、产氧能力、药物释放能力和生物安全性进行了深入研究。采用 ()诱导的皮下结核肉芽肿实验小鼠模型评估超声介导的 LEV@CAT-NPs 的协同治疗效果,作为 ()的替代物。

结果

LEV@CAT-NPs 具有优异的产氧能力、生物安全性和生物相容性。组织学分析表明,超声介导的 LEV@CAT-NPs 可有效清除结核肉芽肿中的细菌,显著缓解缺氧状态,减少肉芽肿内的坏死区域和炎症细胞,并增加染料在肉芽肿组织中的渗透。联合治疗还降低了血清中炎症细胞因子(如 TNF-α、IL-6 和 IL-8)的水平,并显著下调了缺氧诱导因子 1α(HIF-1α)和血管内皮生长因子(VEGF)的表达。这些结果表明,超声介导的 LEV@CAT-NPs 协同治疗有效地消除了细菌感染并逆转了结核肉芽肿的低氧微环境,进一步促进了组织修复。

结论

本研究为治疗难治性结核感染提供了一种非侵入性的新途径。在未来的研究中,进一步探索调节感染病灶内缺氧作为感染治疗靶点的潜在作用是值得的。

https://cdn.ncbi.nlm.nih.gov/pmc/blobs/e3aa/10627092/f4c5b6ffbad2/IJN-18-6257-g0001.jpg

文献AI研究员

20分钟写一篇综述,助力文献阅读效率提升50倍。

立即体验

用中文搜PubMed

大模型驱动的PubMed中文搜索引擎

马上搜索

文档翻译

学术文献翻译模型,支持多种主流文档格式。

立即体验