Suppr超能文献

m6A分类联合膀胱癌肿瘤微环境免疫特征分析

M6A Classification Combined With Tumor Microenvironment Immune Characteristics Analysis of Bladder Cancer.

作者信息

Zhu Huili, Jia Xiaocan, Wang Yuping, Song Zhijuan, Wang Nana, Yang Yongli, Shi Xuezhong

机构信息

Department of Epidemiology and Biostatistics, College of Public Health, Zhengzhou University, Zhengzhou, China.

出版信息

Front Oncol. 2021 Sep 15;11:714267. doi: 10.3389/fonc.2021.714267. eCollection 2021.

Abstract

BACKGROUND

Studies have shown that N6-methyl adenosine (m6A) plays an important role in cancer progression; however, the underlying mechanism of m6A modification in tumor microenvironment (TME) cell infiltration of bladder cancer remains unclear. This study aimed to investigate the role of m6A modification in TME cell infiltration of bladder cancer.

METHODS

The RNA expression profile and clinical data of bladder cancer were obtained from The Cancer Genome Atlas and Gene Expression Omnibus. We assessed the m6A modification patterns of 664 bladder cancer samples based on 20 m6A regulators through unsupervised clustering analysis and systematically linked m6A modification patterns to TME cell infiltration characteristics. Gene ontology and gene set variation analyses were conducted to analyze the underlying mechanism based on the assessment of m6A methylation regulators. Principal component analysis was used to construct the m6A score to quantify m6A modification patterns of bladder cancer.

RESULTS

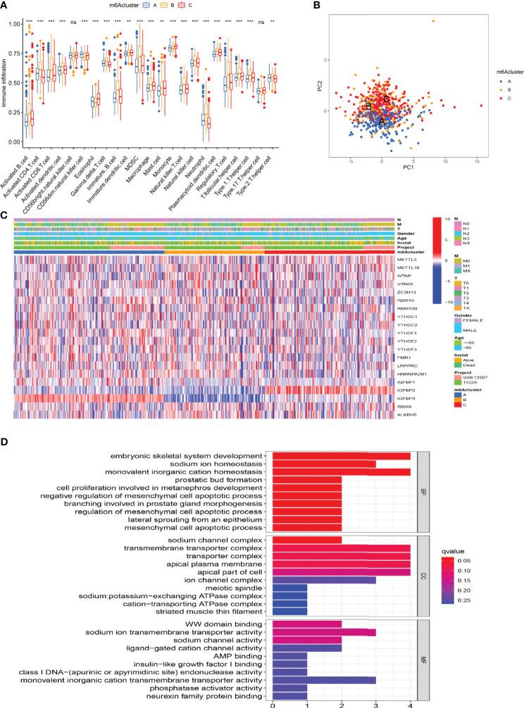
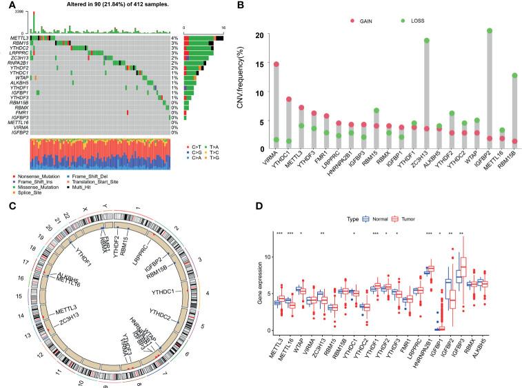
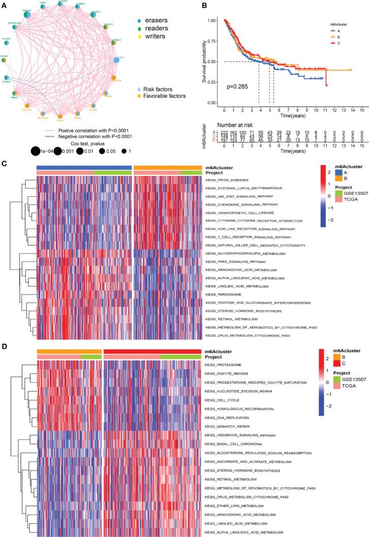
The genetic and expression alterations in m6A regulators were highly heterogeneous between normal and bladder tissues. Three m6A modification patterns were identified. The cell infiltration characteristics were highly consistent with the three immune phenotypes, including immune rejection, immune inflammation, and immune desert. The biological functions of three m6A modification patterns were different. Cox regression analyses revealed that the m6A score was an independent signature with patient prognosis (HR = 1.198, 95% CI: 1.031-1.390). Patients with a low-m6A score were characterized by increased tumor mutation burden, PD-L1 expression, and poorer survival. Patients in the low-m6A score group also showed significant immune responses and clinical benefits in the CTLA-4 immunotherapy cohort ( =0.0069).

CONCLUSIONS

The m6A methylation modification was related to the formation of TME heterogeneity and complexity. Assessing the m6A modification pattern of individual bladder cancer will improve the understanding of TME infiltration characteristics.

摘要

背景

研究表明,N6-甲基腺苷(m6A)在癌症进展中起重要作用;然而,m6A修饰在膀胱癌肿瘤微环境(TME)细胞浸润中的潜在机制仍不清楚。本研究旨在探讨m6A修饰在膀胱癌TME细胞浸润中的作用。

方法

从癌症基因组图谱和基因表达综合数据库获取膀胱癌的RNA表达谱和临床数据。我们通过无监督聚类分析评估了基于20种m6A调节因子的664例膀胱癌样本的m6A修饰模式,并将m6A修饰模式与TME细胞浸润特征进行系统关联。基于对m6A甲基化调节因子的评估,进行基因本体论和基因集变异分析以分析潜在机制。主成分分析用于构建m6A评分以量化膀胱癌的m6A修饰模式。

结果

m6A调节因子的基因和表达改变在正常组织和膀胱组织之间高度异质。鉴定出三种m6A修饰模式。细胞浸润特征与三种免疫表型高度一致,包括免疫排斥、免疫炎症和免疫沙漠。三种m6A修饰模式的生物学功能不同。Cox回归分析显示,m6A评分是患者预后的独立标志物(HR = 1.198,95%CI:1.031 - 1.390)。低m6A评分的患者具有肿瘤突变负担增加、PD-L1表达升高和较差生存率的特征。低m6A评分组的患者在CTLA-4免疫治疗队列中也显示出显著的免疫反应和临床益处(=0.0069)。

结论

m6A甲基化修饰与TME异质性和复杂性的形成有关。评估个体膀胱癌的m6A修饰模式将有助于提高对TME浸润特征的理解。

https://cdn.ncbi.nlm.nih.gov/pmc/blobs/4b6a/8479184/41fbca8833f9/fonc-11-714267-g001.jpg

文献AI研究员

20分钟写一篇综述,助力文献阅读效率提升50倍。

立即体验

用中文搜PubMed

大模型驱动的PubMed中文搜索引擎

马上搜索

文档翻译

学术文献翻译模型,支持多种主流文档格式。

立即体验