Suppr超能文献

ALKBH5通过m6A-CK2α介导的糖酵解抑制膀胱癌细胞增殖并使其对顺铂敏感。

ALKBH5 Inhibited Cell Proliferation and Sensitized Bladder Cancer Cells to Cisplatin by m6A-CK2α-Mediated Glycolysis.

作者信息

Yu Hao, Yang Xiao, Tang Jinyuan, Si Shuhui, Zhou Zijian, Lu Jiancheng, Han Jie, Yuan Baorui, Wu Qikai, Lu Qiang, Yang Haiwei

机构信息

Department of Urology, The First Affiliated Hospital of Nanjing Medical University, Nanjing 210029, PR China.

出版信息

Mol Ther Nucleic Acids. 2020 Oct 22;23:27-41. doi: 10.1016/j.omtn.2020.10.031. eCollection 2021 Mar 5.

Abstract

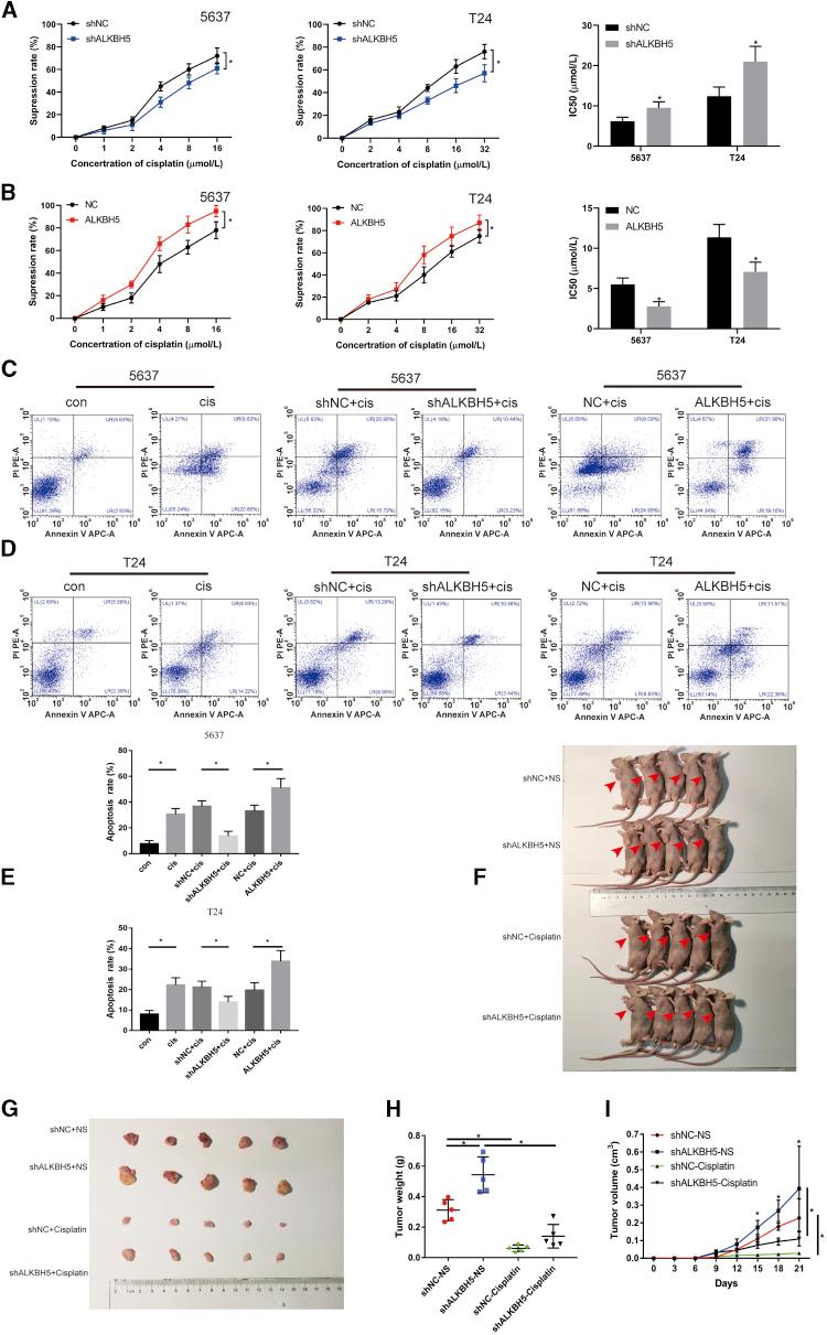
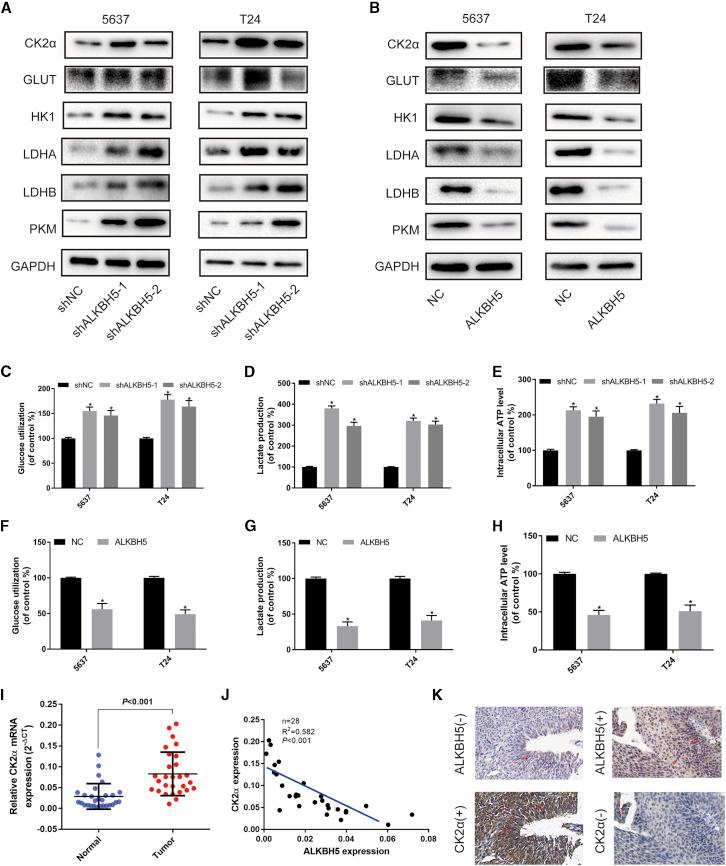
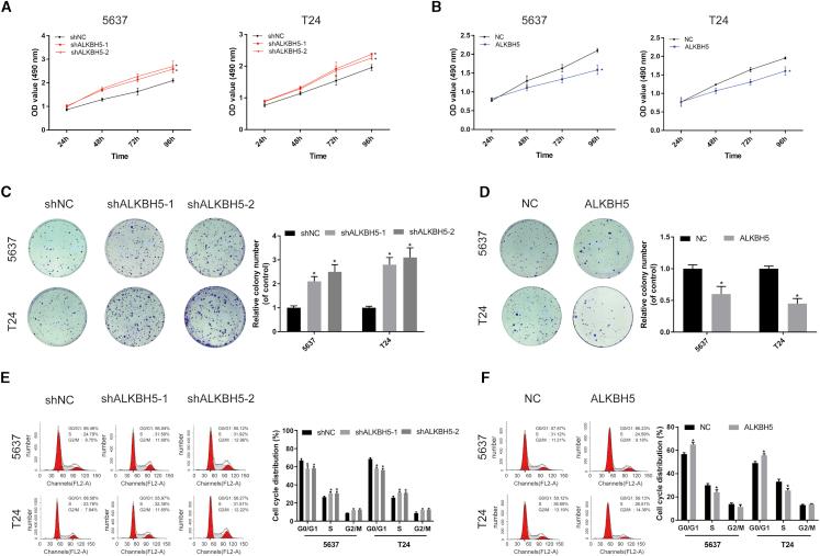
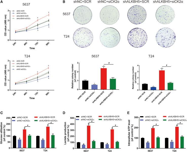
N6-methyladenosine (m6A) is the most commonly occurring internal RNA modification to be found in eukaryotic mRNA and serves an important role in various physiological events. AlkB homolog 5 RNA demethylase (ALKBH5), an m6A demethylase, belongs to the AlkB family of dioxygenases and has been shown to specifically demethylate m6A in RNA, which is associated with a variety of tumors. However, its function in bladder cancer remains largely unclear. In the present study, we found that the expression of ALKBH5 was downregulated in bladder cancer tissues and cell lines. Low expression of ALKBH5 was correlated with the worse prognosis of bladder cancer patients. Furthermore, functional assays revealed that knockdown of ALKBH5 promoted bladder cancer cell proliferation, migration, invasion, and decreased cisplatin chemosensitivity in the 5637 and T24 bladder cancer cell lines and , whereas ALKBH5 overexpression led to the opposite results. Finally, ALKBH5 inhibited the progression and sensitized bladder cancer cells to cisplatin through a casein kinase 2 (CK2)α-mediated glycolysis pathway in an m6A-dependent manner. Taken together, these findings might provide fresh insights into bladder cancer therapy.

摘要

N6-甲基腺苷(m6A)是真核生物mRNA中最常见的内部RNA修饰,在各种生理过程中发挥重要作用。AlkB同源物5 RNA去甲基化酶(ALKBH5)是一种m6A去甲基化酶,属于双加氧酶的AlkB家族,已被证明能特异性地使RNA中的m6A去甲基化,这与多种肿瘤相关。然而,其在膀胱癌中的功能仍不清楚。在本研究中,我们发现ALKBH5在膀胱癌组织和细胞系中的表达下调。ALKBH5低表达与膀胱癌患者预后较差相关。此外,功能分析表明,敲低ALKBH5可促进5637和T24膀胱癌细胞系的增殖、迁移、侵袭,并降低顺铂化疗敏感性,而ALKBH5过表达则导致相反的结果。最后,ALKBH5通过酪蛋白激酶2(CK2)α介导的糖酵解途径以m6A依赖的方式抑制膀胱癌进展并使膀胱癌细胞对顺铂敏感。综上所述,这些发现可能为膀胱癌治疗提供新的见解。

https://cdn.ncbi.nlm.nih.gov/pmc/blobs/e3af/7744648/a22e8b0037fe/fx1.jpg

文献AI研究员

20分钟写一篇综述,助力文献阅读效率提升50倍。

立即体验

用中文搜PubMed

大模型驱动的PubMed中文搜索引擎

马上搜索

文档翻译

学术文献翻译模型,支持多种主流文档格式。

立即体验