Suppr超能文献

转移性腮腺鳞状细胞癌的药物筛选指导下的靶向治疗

Drug Screening Informed Targeted Therapy for Metastatic Parotid Squamous Cell Carcinoma.

作者信息

Nykänen Noora, Mäkelä Rami, Arjonen Antti, Härmä Ville, Lewandowski Laura, Snowden Eileen, Blaesius Rainer, Jantunen Ismo, Kuopio Teijo, Kononen Juha, Rantala Juha K

机构信息

Misvik Biology Oy, Turku, Finland.

Department of Oncology and Metabolism, University of Sheffield, Sheffield, United Kingdom.

出版信息

Front Oncol. 2021 Sep 16;11:735820. doi: 10.3389/fonc.2021.735820. eCollection 2021.

Abstract

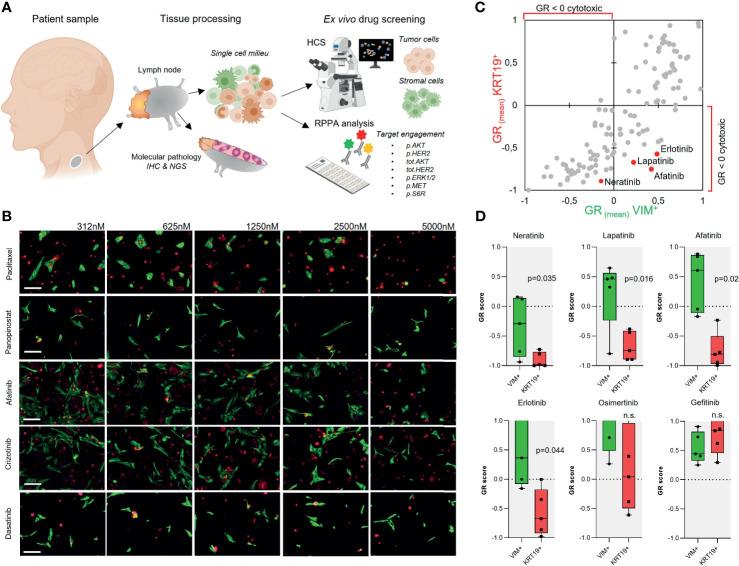
The purpose of drug screening in the context of precision oncology is to serve as a functional diagnostic method for therapy efficacy modeling directly on patient-derived tumor cells. Here, we report a case study using integrated multiomics drug screening approach to assess therapy efficacy in a rare metastatic squamous cell carcinoma of the parotid gland. Tumor cells isolated from lymph node metastasis and distal subcutaneous metastasis were used for imaging-based single-cell resolution drug screening and reverse-phase protein array-based drug screening assays to inform the treatment strategy after standard therapeutic options had been exhausted. The drug targets discovered on the basis of the measured drug efficacy were validated with histopathology, genomic profiling, and cell biology methods, and targeted treatments with durable clinical responses were achieved. These results demonstrate the use of serial drug screening to inform adjuvant therapy options prior to and during treatment and highlight HER2 as a potential therapy target also in metastatic squamous cell carcinoma of the salivary glands.

摘要

在精准肿瘤学背景下进行药物筛选的目的是作为一种功能诊断方法,直接在患者来源的肿瘤细胞上建立治疗疗效模型。在此,我们报告一项病例研究,该研究使用综合多组学药物筛选方法评估腮腺罕见转移性鳞状细胞癌的治疗疗效。从淋巴结转移灶和远处皮下转移灶分离出的肿瘤细胞用于基于成像的单细胞分辨率药物筛选和基于反相蛋白阵列的药物筛选试验,以便在标准治疗方案用尽后为治疗策略提供参考。基于测得的药物疗效发现的药物靶点通过组织病理学、基因组分析和细胞生物学方法进行验证,并实现了具有持久临床反应的靶向治疗。这些结果证明了使用系列药物筛选在治疗前和治疗期间为辅助治疗方案提供参考,并突出了HER2作为唾液腺转移性鳞状细胞癌潜在治疗靶点的作用。

https://cdn.ncbi.nlm.nih.gov/pmc/blobs/b72b/8481915/b58f208bea3a/fonc-11-735820-g001.jpg

文献AI研究员

20分钟写一篇综述,助力文献阅读效率提升50倍。

立即体验

用中文搜PubMed

大模型驱动的PubMed中文搜索引擎

马上搜索

文档翻译

学术文献翻译模型,支持多种主流文档格式。

立即体验