Suppr超能文献

刚地弓形虫诱导的中性粒细胞胞外诱捕网放大固有和适应性免疫反应。

Toxoplasma gondii-Induced Neutrophil Extracellular Traps Amplify the Innate and Adaptive Response.

机构信息

Instituto Rene Rachou, FIOCRUZ-MG, Belo Horizonte, Minas Gerais, Brazil.

Department of Medicine, University of Massachusetts Medical Schoolgrid.168645.8, Worcester, Massachusetts, USA.

出版信息

mBio. 2021 Oct 26;12(5):e0130721. doi: 10.1128/mBio.01307-21. Epub 2021 Oct 5.

Abstract

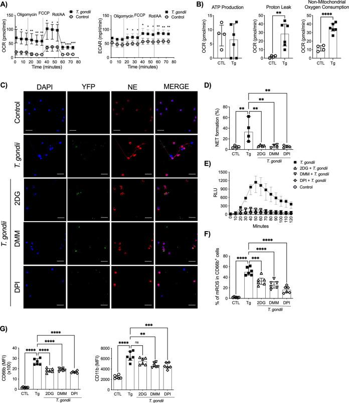
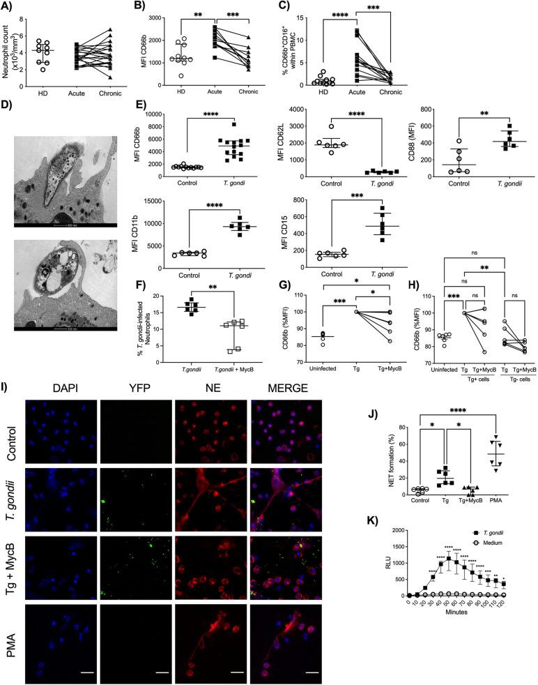
Toxoplasmosis affects one-third of the human population worldwide. Humans are accidental hosts and are infected after consumption of undercooked meat and water contaminated with Toxoplasma gondii cysts and oocysts, respectively. Neutrophils have been shown to participate in the control of T. gondii infection in mice through a variety of effector mechanisms, such as reactive oxygen species (ROS) and neutrophil extracellular trap (NET) formation. However, few studies have demonstrated the role of neutrophils in individuals naturally infected with T. gondii. In the current study, we evaluated the activation status of neutrophils in individuals with acute or chronic toxoplasmosis and determined the role of T. gondii-induced NET formation in the amplification of the innate and adaptive immune responses. We observed that neutrophils are highly activated during acute infection through increased expression of CD66b. Moreover, neutrophils from healthy donors (HDs) cocultured with tachyzoites produced ROS and formed NETs, with the latter being dependent on glycolysis, succinate dehydrogenase, gasdermin D, and neutrophil elastase. Furthermore, we observed elevated levels of the chemokines (CXC motif) CXCL8 and (CC motif) CCL4 ligands in plasma from patients with acute toxoplasmosis and production by neutrophils from HDs exposed to . Finally, we showed that T. gondii-induced NETs activate neutrophils and promote the recruitment of autologous CD4 T cells and the production of interferon gamma (IFN-γ), tumor necrosis factor (TNF), interleukin 6 (IL-6), IL-17, and IL-10 by peripheral blood mononuclear cells. In conclusion, we demonstrated that T. gondii activates neutrophils and promotes the release of NETs, which amplify human innate and adaptive immune responses. Approximately one-third of the human population is estimated to be chronically infected with the obligate intracellular parasite Toxoplasma gondii. Humans are accidental hosts that are infected with T. gondii after consumption of undercooked meat or contaminated water. Neutrophils have been shown to control T. gondii growth by different mechanisms, including neutrophil extracellular traps (NETs). In the current study, we observed that neutrophils are highly activated during acute toxoplasmosis. We also determined that T. gondii-induced NETs are dependent on the energetic profile of neutrophils as well as the production of ROS and gasdermin D (GSDMD) cleavage. In addition, we showed that T. gondii-induced NETs activate neutrophils, promote the recruitment of autologous CD4 T cells, and induce the production of cytokines by peripheral blood mononuclear cells, amplifying the innate and adaptive immune responses.

摘要

全世界约有三分之一的人口感染弓形虫。人类是偶然的宿主,分别通过食用未煮熟的肉和被弓形虫包囊和卵囊污染的水而感染。已经表明,中性粒细胞通过各种效应机制(如活性氧(ROS)和中性粒细胞胞外陷阱(NET)的形成)参与控制弓形虫感染的小鼠。然而,很少有研究表明中性粒细胞在自然感染弓形虫的个体中的作用。在本研究中,我们评估了急性或慢性弓形虫感染个体中性粒细胞的激活状态,并确定了弓形虫诱导的 NET 形成在放大固有和适应性免疫反应中的作用。我们观察到,在急性感染期间,中性粒细胞通过 CD66b 的表达增加而高度激活。此外,与速殖子共培养的健康供体(HD)的中性粒细胞产生 ROS 并形成 NET,后者依赖于糖酵解、琥珀酸脱氢酶、gasdermin D 和中性粒细胞弹性蛋白酶。此外,我们观察到急性弓形虫病患者血浆中趋化因子(CXC 基序)CXCL8 和(CC 基序)CCL4 配体水平升高,并且 HD 暴露于弓形虫后由中性粒细胞产生。最后,我们表明,弓形虫诱导的 NET 激活中性粒细胞并促进自身 CD4 T 细胞的募集以及外周血单核细胞产生干扰素γ(IFN-γ)、肿瘤坏死因子(TNF)、白细胞介素 6(IL-6)、IL-17 和 IL-10。总之,我们证明弓形虫激活中性粒细胞并促进 NET 的释放,从而放大人体固有和适应性免疫反应。据估计,大约有三分之一的人类人群慢性感染了专性细胞内寄生虫弓形虫。人类是偶然的宿主,在食用未煮熟的肉或受污染的水后感染弓形虫。已经表明,中性粒细胞通过不同的机制来控制弓形虫的生长,包括中性粒细胞胞外陷阱(NETs)。在本研究中,我们观察到急性弓形虫病期间中性粒细胞高度激活。我们还确定,弓形虫诱导的 NET 依赖于中性粒细胞的能量谱以及 ROS 和 gasdermin D(GSDMD)切割的产生。此外,我们表明,弓形虫诱导的 NET 激活中性粒细胞,促进自身 CD4 T 细胞的募集,并诱导外周血单核细胞产生细胞因子,从而放大固有和适应性免疫反应。

https://cdn.ncbi.nlm.nih.gov/pmc/blobs/c5dc/8546543/3bc737204b40/mbio.01307-21-f001.jpg

文献AI研究员

20分钟写一篇综述,助力文献阅读效率提升50倍。

立即体验

用中文搜PubMed

大模型驱动的PubMed中文搜索引擎

马上搜索

文档翻译

学术文献翻译模型,支持多种主流文档格式。

立即体验