Suppr超能文献

当归芍药散通过线粒体自噬-凋亡途径对阿尔茨海默病大鼠模型的神经保护作用

Neuroprotective Effect of Danggui Shaoyao San via the Mitophagy-Apoptosis Pathway in a Rat Model of Alzheimer's Disease.

作者信息

Song Zhenyan, Luo Deyong, Wang Yuke, Zheng Yushan, Chen Peiying, Xia Xiaofang, He Chunxiang, Yu Wenjing, Li Ping, Xiao Chen, Cheng Shaowu

机构信息

Key Laboratory of Hunan Province for Integrated Traditional Chinese and Western Medicine on Prevention and Treatment of Cardio-Cerebral Diseases, Hunan University of Chinese Medicine, Changsha, Hunan 410208, China.

College of Integrated Traditional Chinese and Western Medicine, Hunan University of Chinese Medicine, Changsha, Hunan 410208, China.

出版信息

Evid Based Complement Alternat Med. 2021 Sep 28;2021:3995958. doi: 10.1155/2021/3995958. eCollection 2021.

Abstract

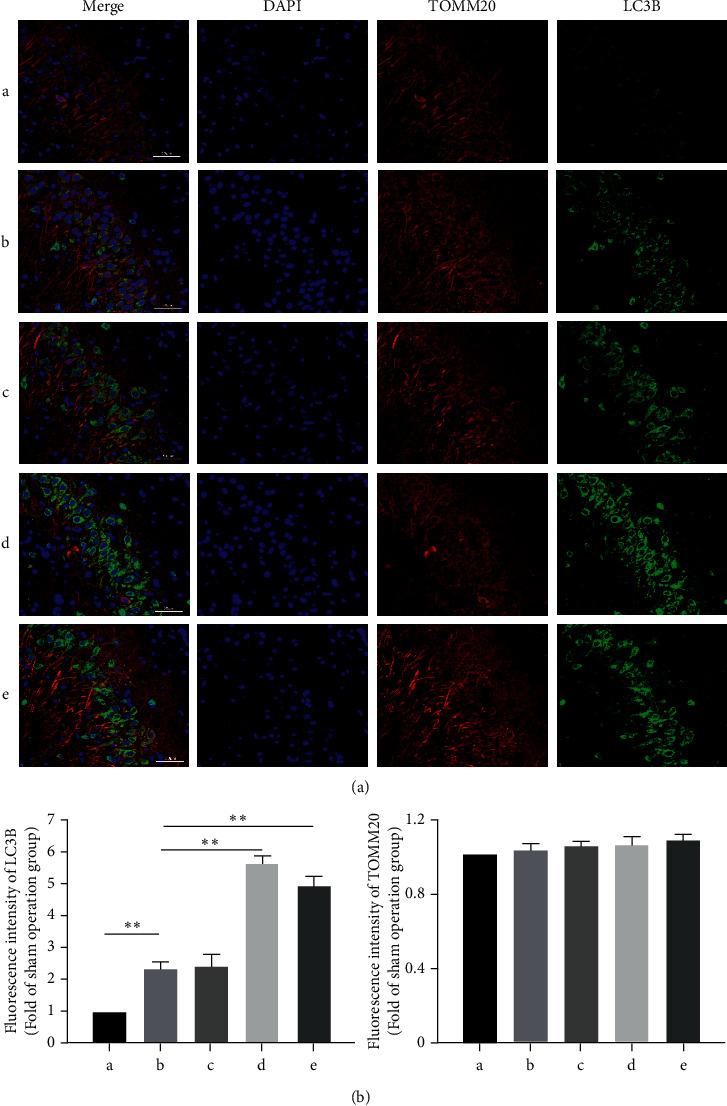
Alzheimer's disease (AD) is a serious neurodegenerative disease. While the main pathological characteristic of AD is widely believed to be the accumulation of amyloid-beta (A) in neurons around neurofibrillary plaques, the molecular mechanism of pathological changes is not clear. Traditional Chinese medicine offers many treatments for AD. Among these, Danggui Shaoyao San (DSS) is a classic prescription. In this study, an AD model was established by injecting A 1-42 into the brains of rats, which were then treated with different concentrations of Danggui Shaoyao San (sham operation; model; and Danggui Shaoyao San high-dose, medium-dose, and low-dose intervention groups). The Morris water maze test was used to assess the learning and memory abilities of the animals in each group. Nissl staining was used to detect neurons. Mitophagy was evaluated by transmission electron microscopy and immunofluorescence colocalization. Apoptosis was assessed by terminal deoxynucleotidyl transferase dUTP nick end labeling (TUNEL) assay. The expression levels of autophagy- and apoptosis-related proteins were measured by western blot. Compared to the model group, the groups of AD rats administered medium and high doses of Danggui Shaoyao San showed significantly increased learning and memory abilities ( < 0.05), as well as significantly increased autophagosomes in the hippocampus. Moreover, the expression of PTEN-induced kinase 1 (PINK1), Parkin, and microtubule-associated protein light chain 3 (LC3-I/LC3-II) was increased, while that of p62 was significantly decreased ( < 0.05). The neuronal apoptosis rate was also significantly decreased, the Bcl-2/Bax ratio was significantly increased, and the cleaved caspase-3 protein expression was significantly decreased ( < 0.05). Therefore, Danggui Shaoyao San inhibited neuronal apoptosis in AD rats via a mechanism that may be related to the activation of the PINK1-Parkin-mediated mitophagy signaling pathway.

摘要

阿尔茨海默病(AD)是一种严重的神经退行性疾病。虽然普遍认为AD的主要病理特征是神经纤维斑块周围神经元中β淀粉样蛋白(A)的积累,但其病理变化的分子机制尚不清楚。中医为AD提供了多种治疗方法。其中,当归芍药散(DSS)是一个经典方剂。在本研究中,通过向大鼠脑内注射A 1-42建立AD模型,然后用不同浓度的当归芍药散进行治疗(假手术组;模型组;以及当归芍药散高剂量、中剂量和低剂量干预组)。采用Morris水迷宫试验评估各组动物的学习和记忆能力。采用尼氏染色检测神经元。通过透射电子显微镜和免疫荧光共定位评估线粒体自噬。采用末端脱氧核苷酸转移酶dUTP缺口末端标记(TUNEL)法评估细胞凋亡。通过蛋白质免疫印迹法检测自噬和凋亡相关蛋白水平。与模型组相比,给予中、高剂量当归芍药散的AD大鼠组学习和记忆能力显著提高(<0.05),海马体中的自噬体也显著增加。此外,PTEN诱导激酶1(PINK1)、帕金蛋白和微管相关蛋白轻链3(LC3-I/LC3-II)的表达增加,而p62的表达显著降低(<0.05)。神经元凋亡率也显著降低,Bcl-2/Bax比值显著升高,裂解的半胱天冬酶-3蛋白表达显著降低(<0.05)。因此,当归芍药散可能通过激活PINK1-帕金蛋白介导的线粒体自噬信号通路来抑制AD大鼠神经元凋亡。

https://cdn.ncbi.nlm.nih.gov/pmc/blobs/e86d/8492282/78aff90c3f9a/ECAM2021-3995958.001.jpg

文献AI研究员

20分钟写一篇综述,助力文献阅读效率提升50倍。

立即体验

用中文搜PubMed

大模型驱动的PubMed中文搜索引擎

马上搜索

文档翻译

学术文献翻译模型,支持多种主流文档格式。

立即体验