Suppr超能文献

一种标准化草药配方,通过调节胃动素途径增强洛哌丁胺诱导的功能性消化不良小鼠模型的胃排空。

, a Standardized Herbal Formula, Enhances Gastric Emptying via Modulation of the Ghrelin Pathway in a Loperamide-induced Functional Dyspepsia Mouse Model.

作者信息

Hwang Seung-Ju, Wang Jing-Hua, Lee Jin-Seok, Lee Hwa-Dong, Choi Tae-Joon, Choi Seo-Hyung, Son Chang-Gue

机构信息

Liver and Immunology Research Center, Daejeon Oriental Hospital of Daejeon University, Daejeon, South Korea.

National Institute for Korean Medicine, Daejeon, South Korea.

出版信息

Front Pharmacol. 2021 Sep 22;12:753153. doi: 10.3389/fphar.2021.753153. eCollection 2021.

Abstract

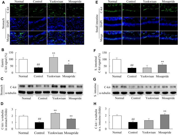
Yeokwisan, a standardized herbal formula, has exhibited clinical benefit for patients suffering from refractory functional dyspepsia (FD) in Korea since 2016. However, data about the mechanism of action of this formula are yet not available. To evaluate and explore the effects of Yeokwisan on gastric emptying, a major symptom of functional dyspepsia, and its underlying mechanisms of action using a mouse model. BALB/C mice were pretreated with Yeokwisan (100, 200, and 400 mg/kg, po) or mosapride (3 mg/kg, po) for 5 days and then treated with loperamide (10 mg/kg, ip) after 20 h of fasting. A solution of 0.05% phenol red (500 μL) or diet of 5% charcoal (200 μL) was orally administered, followed by assessment of gastric emptying or intestinal transit. Plasma acyl-ghrelin (ELISA), C-kit (immunofluorescence and western blotting), nNOS (western blotting) and gastric contraction- and ghrelin-related gene/protein expression levels were examined in stomach and small intestine tissues. Loperamide injection substantially delayed gastric emptying, while Yeokwisan pretreatment (especially 200 and 400 mg/kg Yeokwisan) significantly attenuated this peristaltic dysfunction, as evidenced by the quantity of phenol red retained in the stomach ( < 0.05 or 0.01) and stomach weight ( < 0.05 or 0.01). The levels of plasma acyl-ghrelin and expression of gastric ghrelin-related genes, such as growth hormone secretagogue receptor (GHSR), ghrelin-O-acyltransferase (GOAT), adrenergic receptor β1 (ADRB1) and somatostatin receptor (SSTR), were significantly normalized ( < 0.05 or 0.01) by Yeokwisan (400 mg/kg). Yeokwisan (400 mg/kg) significantly tempered the loperamide-induced alterations in the c-kit and nNOS levels ( < 0.01) as well as the expression of contraction- and ghrelin-related genes, such as 5-HT4 receptor (5-HT4R), anoctamin-1 (ANO1), ryanodine receptor 3 (RYR3) and smooth muscle myosin light chain kinase (smMLCK), in the stomach, but not in the small intestine. The present results showed the clinical relevance of Yeokwisan, in treating FD, especially in promoting gastric emptying but not small intestinal transit. The main mechanisms corresponding to these effects may involve the modulation of the ghrelin pathway and activation of interstitial cells of Cajal in stomach tissue.

摘要

自2016年以来,标准化草药配方“芍药甘草汤”已在韩国为难治性功能性消化不良(FD)患者展现出临床疗效。然而,关于该配方作用机制的数据尚不明确。本研究旨在利用小鼠模型评估和探究芍药甘草汤对功能性消化不良的主要症状——胃排空的影响及其潜在作用机制。将BALB/C小鼠用芍药甘草汤(100、200和400mg/kg,口服)或莫沙必利(3mg/kg,口服)预处理5天,然后在禁食20小时后腹腔注射洛哌丁胺(10mg/kg)。口服给予0.05%酚红溶液(500μL)或5%活性炭饮食(200μL),随后评估胃排空或肠道转运情况。检测胃和小肠组织中血浆酰基胃泌素(ELISA法)、c-kit(免疫荧光和蛋白质印迹法)、nNOS(蛋白质印迹法)以及胃收缩和胃泌素相关基因/蛋白质表达水平。注射洛哌丁胺显著延迟了胃排空,而芍药甘草汤预处理(尤其是200和400mg/kg芍药甘草汤)显著减轻了这种蠕动功能障碍,胃中保留的酚红量(<0.05或0.01)和胃重量(<0.05或0.01)证明了这一点。芍药甘草汤(400mg/kg)可使血浆酰基胃泌素水平以及胃泌素相关基因如生长激素促分泌素受体(GHSR)、胃泌素-O-酰基转移酶(GOAT)、肾上腺素能受体β1(ADRB1)和生长抑素受体(SSTR)的表达显著恢复正常(<0.05或0.01)。芍药甘草汤(400mg/kg)显著缓解了洛哌丁胺诱导的胃组织中c-kit和nNOS水平(<0.01)以及收缩和胃泌素相关基因如5-羟色胺4受体(5-HT4R)、anoctamin-1(ANO1)、兰尼碱受体3(RYR3)和平滑肌肌球蛋白轻链激酶(smMLCK)表达的改变,但对小肠无此作用。本研究结果表明芍药甘草汤在治疗功能性消化不良方面具有临床相关性,尤其是在促进胃排空而非肠道转运方面。这些作用对应的主要机制可能涉及对胃泌素途径的调节以及胃组织中 Cajal 间质细胞的激活。

https://cdn.ncbi.nlm.nih.gov/pmc/blobs/0e99/8493126/6ed510e19fa7/fphar-12-753153-g001.jpg

文献AI研究员

20分钟写一篇综述,助力文献阅读效率提升50倍。

立即体验

用中文搜PubMed

大模型驱动的PubMed中文搜索引擎

马上搜索

文档翻译

学术文献翻译模型,支持多种主流文档格式。

立即体验