Suppr超能文献

一种标准化草药配方通过调节洛哌丁胺诱导的功能性消化不良小鼠的乙酰胆碱途径来促进胃肠动力。

, a standardized herbal formula, promotes gastrointestinal motility via modulation of the acetylcholine pathway in a loperamide-induced functional dyspepsia mice.

作者信息

Hwang Seung-Ju, Seo Chang-Seob, Baek Dong-Cheol, Woo Tae-Wook, Wang Jing-Hua, Lee Jin-Seok, Choi Yu-Jin, Gu Ji-Yeon, Kim Dong-Seon, Son Chang-Gue

机构信息

Institute of Bioscience & Integrative Medicine, Daejeon University, Daejeon, Republic of Korea.

Liver and Immunology Research Center, Daejeon Oriental Hospital of Daejeon University, Daejeon, Republic of Korea.

出版信息

Pharm Biol. 2025 Dec;63(1):218-228. doi: 10.1080/13880209.2025.2488134. Epub 2025 Apr 9.

Abstract

CONTEXT

WDJ-S4, a standardized herbal formula, has been prescribed for refractory functional dyspepsia (FD) in Korea, but the detailed mechanisms are lacking.

OBJECTIVE

The present study investigates the acceleration of gastrointestinal (GI) motility by WDJ-S4 and its potential mechanisms.

MATERIALS AND METHODS

For five days, WDJ-S4 (50, 100 and 200 mg/kg) or mosapride (3 mg/kg) was orally given to BALB/c mice. After 20 h of fasting, loperamide (10 mg/kg, i.p.) was given to the mice except for normal group. To assess gastric emptying or intestinal propulsion, 500 μL of 0.05% phenol red or 200 μL of 5% charcoal diet was given once orally.

RESULTS

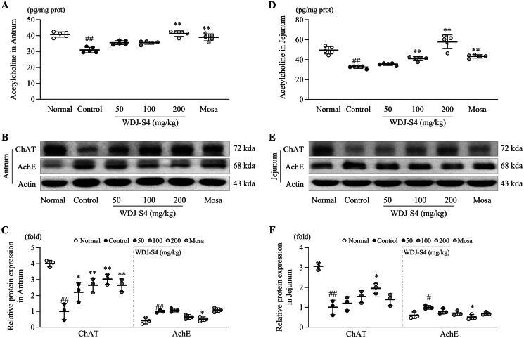
Loperamide delayed gastric emptying and intestinal propulsion, while WDJ-S4 ameliorated peristaltic dysfunction, evidenced by reductions of remaining phenol red in the stomach and a marked increase of charcoal propulsion in the intestine. WDJ-S4 also normalized levels of acetylcholine and acetylcholine-related enzymes, including choline acetyltransferase (ChAT) and acetylcholinesterase (AChE), in the gastric antrum and jejunum. C-kit level and smooth muscle contraction-related genes were elevated by WDJ-S4 in both the gastric antrum and jejunum.

CONCLUSION

Overall, WDJ-S4 can effectively promote GI motility. The efficacy is associated with modulation of acetylcholine pathway and the interstitial cells of Cajal (ICCs) activation. All the results provide scientific evidence supporting the clinical usage of WDJ-S4 for FD.

摘要

背景

WDJ-S4是一种标准化草药配方,在韩国已被用于治疗难治性功能性消化不良(FD),但其详细机制尚不清楚。

目的

本研究探讨WDJ-S4对胃肠(GI)动力的促进作用及其潜在机制。

材料与方法

连续五天给BALB/c小鼠口服WDJ-S4(50、100和200mg/kg)或莫沙必利(3mg/kg)。禁食20小时后,除正常组外,给小鼠腹腔注射洛哌丁胺(10mg/kg)。为评估胃排空或肠道推进,一次性口服500μL 0.05%酚红或200μL 5%炭末饲料。

结果

洛哌丁胺延缓胃排空和肠道推进,而WDJ-S4改善蠕动功能障碍,表现为胃中残留酚红减少以及肠道中炭末推进显著增加。WDJ-S4还使胃窦和空肠中乙酰胆碱及乙酰胆碱相关酶(包括胆碱乙酰转移酶(ChAT)和乙酰胆碱酯酶(AChE))的水平恢复正常。WDJ-S4使胃窦和空肠中的C-kit水平及平滑肌收缩相关基因升高。

结论

总体而言,WDJ-S4可有效促进胃肠动力。其疗效与乙酰胆碱途径的调节及 Cajal间质细胞(ICC)的激活有关。所有结果为WDJ-S4用于FD的临床应用提供了科学依据。

https://cdn.ncbi.nlm.nih.gov/pmc/blobs/1694/11986872/e912194b0c4b/IPHB_A_2488134_F0001_C.jpg

文献AI研究员

20分钟写一篇综述,助力文献阅读效率提升50倍。

立即体验

用中文搜PubMed

大模型驱动的PubMed中文搜索引擎

马上搜索

文档翻译

学术文献翻译模型,支持多种主流文档格式。

立即体验