Suppr超能文献

USP7 和 VCP 定义了 DNA 复制叉处的 SUMO/泛素景观。

USP7 and VCP define the SUMO/Ubiquitin landscape at the DNA replication fork.

机构信息

Institute for Genetics and Cologne Excellence Cluster on Cellular Stress Responses in Aging-Associated Diseases (CECAD), University of Cologne, 50931 Cologne, Germany.

Genomic Instability Group, Spanish National Cancer Research Centre (CNIO), Madrid 28029, Spain.

出版信息

Cell Rep. 2021 Oct 12;37(2):109819. doi: 10.1016/j.celrep.2021.109819.

Abstract

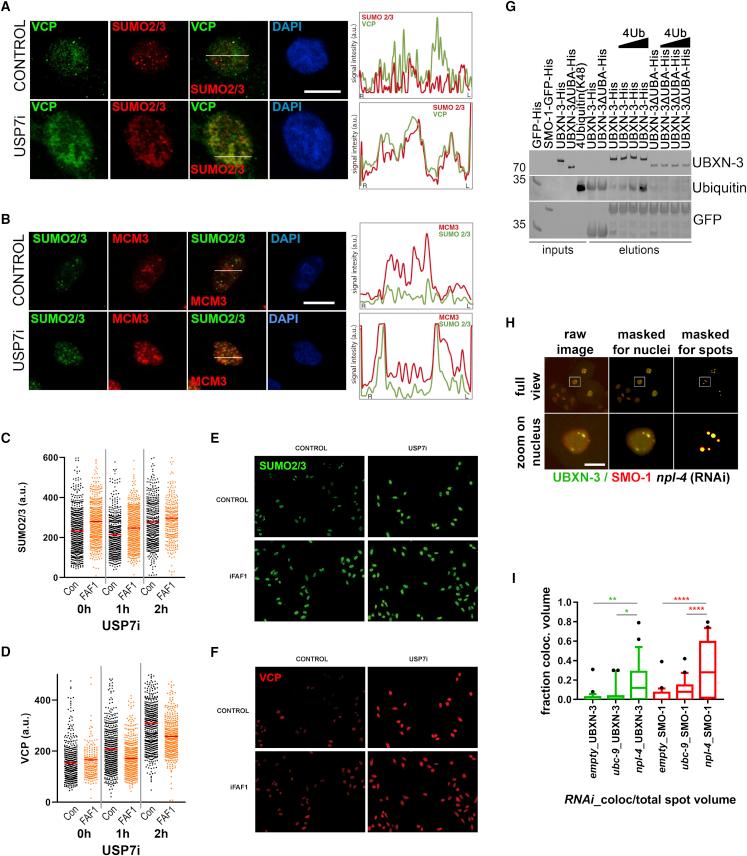
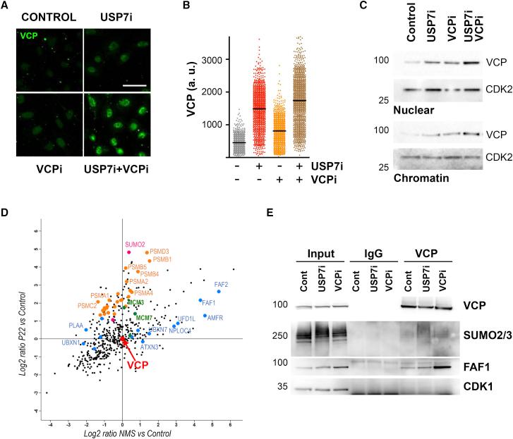
The AAA ATPase VCP regulates the extraction of SUMO and ubiquitin-modified DNA replication factors from chromatin. We have previously described that active DNA synthesis is associated with a SUMO-high/ubiquitin-low environment governed by the deubiquitylase USP7. Here, we unveil a functional cooperation between USP7 and VCP in DNA replication, which is conserved from Caenorhabditis elegans to mammals. The role of VCP in chromatin is defined by its cofactor FAF1, which facilitates the extraction of SUMOylated and ubiquitylated proteins that accumulate after the block of DNA replication in the absence of USP7. The inactivation of USP7 and FAF1 is synthetically lethal both in C. elegans and mammalian cells. In addition, USP7 and VCP inhibitors display synergistic toxicity supporting a functional link between deubiquitylation and extraction of chromatin-bound proteins. Our results suggest that USP7 and VCP facilitate DNA replication by controlling the balance of SUMO/Ubiquitin-modified DNA replication factors on chromatin.

摘要

AAA ATPase VCP 调节 SUMO 和泛素修饰的 DNA 复制因子从染色质中的提取。我们之前曾描述过,活跃的 DNA 合成与由去泛素化酶 USP7 控制的 SUMO 高/泛素低环境相关。在这里,我们揭示了 USP7 和 VCP 在 DNA 复制中的功能合作,这种合作从秀丽隐杆线虫到哺乳动物都是保守的。VCP 在染色质中的作用由其共因子 FAF1 定义,FAF1 促进 SUMO 化和泛素化蛋白的提取,这些蛋白在没有 USP7 的情况下 DNA 复制受阻时会积累。USP7 和 FAF1 的失活在秀丽隐杆线虫和哺乳动物细胞中都是合成致死的。此外,USP7 和 VCP 抑制剂显示出协同毒性,支持去泛素化和染色质结合蛋白提取之间的功能联系。我们的结果表明,USP7 和 VCP 通过控制染色质上 SUMO/泛素修饰的 DNA 复制因子的平衡来促进 DNA 复制。

https://cdn.ncbi.nlm.nih.gov/pmc/blobs/f892/8527565/a56262a33955/fx1.jpg

文献AI研究员

20分钟写一篇综述,助力文献阅读效率提升50倍。

立即体验

用中文搜PubMed

大模型驱动的PubMed中文搜索引擎

马上搜索

文档翻译

学术文献翻译模型,支持多种主流文档格式。

立即体验