Suppr超能文献

环状 RNA circIPO11 通过 Hedgehog 信号通路驱动肝癌起始细胞的自我更新。

Circular RNA circIPO11 drives self-renewal of liver cancer initiating cells via Hedgehog signaling.

机构信息

CAS Key Laboratory of Infection and Immunity, CAS Center for Excellence in Biomacromolecules, Institute of Biophysics, Chinese Academy of Sciences, Beijing, 100101, China.

University of Chinese Academy of Sciences, Beijing, 100049, China.

出版信息

Mol Cancer. 2021 Oct 14;20(1):132. doi: 10.1186/s12943-021-01435-2.

Abstract

BACKGROUND

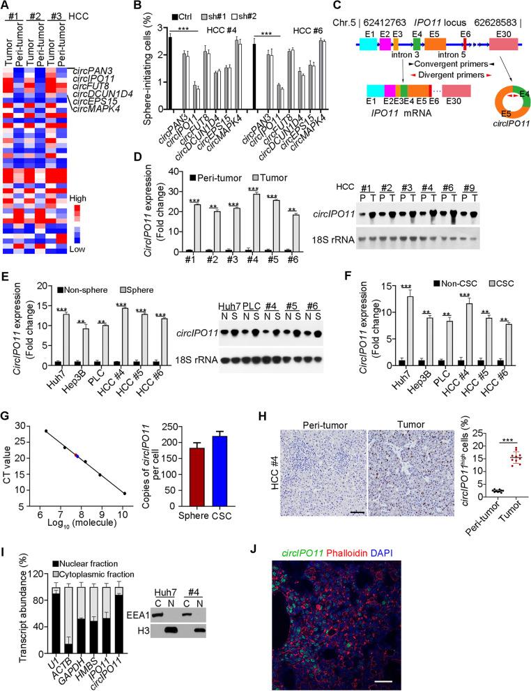
Hepatocellular carcinoma (HCC) is one of the most intractable tumors in the world due to its high rate of recurrence and heterogeneity. Liver cancer initiating cells also called cancer stem cells (CSCs) play a critical role in resistance against typical therapy and high tumor-initiating potential. However, the role of the novel circular RNA (circRNA) circIPO11 in the maintenance of liver cancer initiating cells remains elusive.

METHODS

CircRNAs highly conserved in humans and mice were identified from 3 primary HCC samples by circRNA array. The expression and function of circIPO11 were further evaluated by Northern blot, limiting dilution xenograft analysis, chromatin isolation by RNA purification-PCR assay (ChIRP) and HCC patient-derived tumor cells (PDC) models. CircIpo11 knockout (KO) mice were generated by a CRISPR/Cas9 technology.

RESULTS

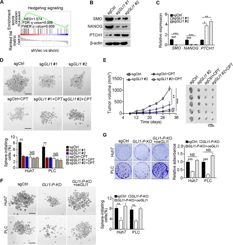
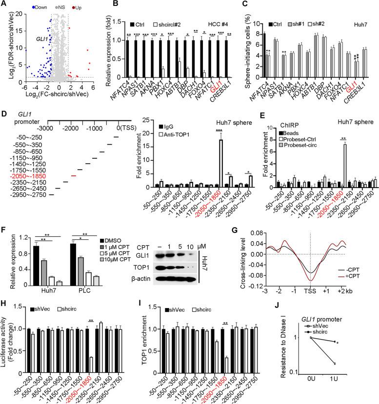
CircIPO11 is highly expressed in HCC tumor tissues and liver CSCs. CircIPO11 is required for the self-renewal maintenance of liver CSCs to initiate HCC development. Mechanistically, circIPO11 recruits TOP1 to GLI1 promoter to trigger its transcription, leading to the activation of Hedgehog signaling. Moreover, GLI1 is also highly expressed in HCC tumor tissues and liver CSCs, and TOP1 expression levels positively correlate with the metastasis, recurrence and survival of HCC patients. Additionally, circIPO11 knockout in mice suppresses the progression of chemically induced liver cancer development.

CONCLUSION

Our findings reveal that circIPO11 drives the self-renewal of liver CSCs and promotes the propagation of HCC via activating Hedgehog signaling pathway. Antisense oligonucleotides (ASOs) against circIPO11 combined with TOP1 inhibitor camptothecin (CPT) exert synergistic antitumor effect. Therefore, circIPO11 and the Hedgehog signaling pathway may provide new potential targets for the treatment of HCC patients.

摘要

背景

肝细胞癌(HCC)是世界上最棘手的肿瘤之一,因为其复发率和异质性很高。肝癌起始细胞也称为癌症干细胞(CSC),在抵抗典型治疗和高肿瘤起始潜能方面发挥着关键作用。然而,新型环状 RNA(circRNA)circIPO11 在维持肝癌起始细胞中的作用仍不清楚。

方法

通过 circRNA 阵列从 3 个原发性 HCC 样本中鉴定出高度保守的人源和鼠源 circRNAs。通过 Northern blot、限制稀释异种移植分析、RNA 纯化-染色质免疫沉淀-PCR 分析(ChIRP)和 HCC 患者来源肿瘤细胞(PDC)模型进一步评估 circIPO11 的表达和功能。通过 CRISPR/Cas9 技术生成 circIpo11 敲除(KO)小鼠。

结果

circIPO11 在 HCC 肿瘤组织和肝 CSC 中高表达。circIPO11 是肝 CSC 自我更新维持以启动 HCC 发展所必需的。机制上,circIPO11 将 TOP1 募集到 GLI1 启动子上触发其转录,导致 Hedgehog 信号通路的激活。此外,GLI1 在 HCC 肿瘤组织和肝 CSC 中也高表达,TOP1 表达水平与 HCC 患者的转移、复发和生存呈正相关。此外,在小鼠中敲除 circIPO11 可抑制化学诱导的肝癌发展。

结论

我们的研究结果表明,circIPO11 通过激活 Hedgehog 信号通路驱动肝 CSC 的自我更新,并促进 HCC 的增殖。反义寡核苷酸(ASO)与 TOP1 抑制剂喜树碱(CPT)联合使用可发挥协同抗肿瘤作用。因此,circIPO11 和 Hedgehog 信号通路可能为 HCC 患者的治疗提供新的潜在靶点。

https://cdn.ncbi.nlm.nih.gov/pmc/blobs/b5d0/8515748/0f21e9231a41/12943_2021_1435_Fig1_HTML.jpg

文献AI研究员

20分钟写一篇综述,助力文献阅读效率提升50倍。

立即体验

用中文搜PubMed

大模型驱动的PubMed中文搜索引擎

马上搜索

文档翻译

学术文献翻译模型,支持多种主流文档格式。

立即体验