Suppr超能文献

环状 RNA 0067680 通过 miR-4429/CTNNB1/Wnt/β-catenin 通路促进人骨髓间充质干细胞的成骨分化。

Circ_0067680 expedites the osteogenic differentiation of human bone marrow-derived mesenchymal stem cells through miR-4429/CTNNB1/Wnt/β-catenin pathway.

机构信息

Traumatic Orthopedics, Yijishan Hospital of Wannan Medical College, Wuhu, 241001, Anhui, China.

Department of Gynecology, Yijishan Hospital of Wannan Medical College, No. 2, Zheshan West Road, Wuhu, 241001, Anhui, China.

出版信息

Biol Direct. 2021 Oct 14;16(1):16. doi: 10.1186/s13062-021-00302-w.

Abstract

BACKGROUND

Human bone marrow-derived mesenchymal stem cells (hBMSCs) are the primary source of osteoblasts in vivo. Emerging literatures have unveiled that circular RNAs (circRNAs) are actively drawn in the osteogenic differentiation of mesenchymal stem cells (MSCs). This research mainly illuminated the role of circ_0067680 as well as its regulatory mechanism in osteoblastic differentiation.

METHODS

In this study, RT-qPCR was to measure the expression of circ_0067680. Functional assays were implemented to assess the role of circ_0067680 in osteogenic differentiation. Besides, RNA pull down, RIP and luciferase reporter assays were carried out to investigate the regulatory mechanism of circ_0067680.

RESULTS

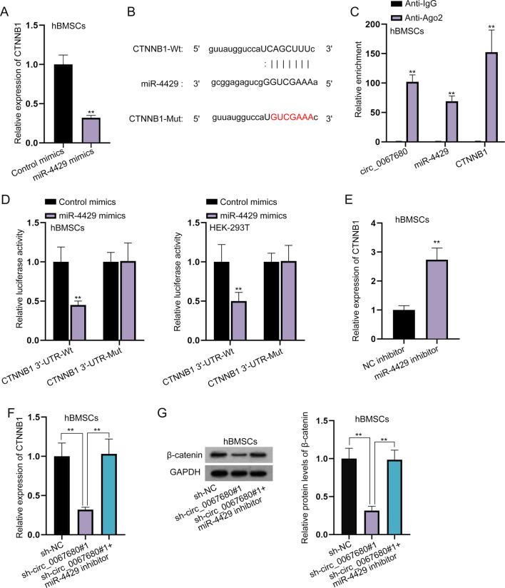
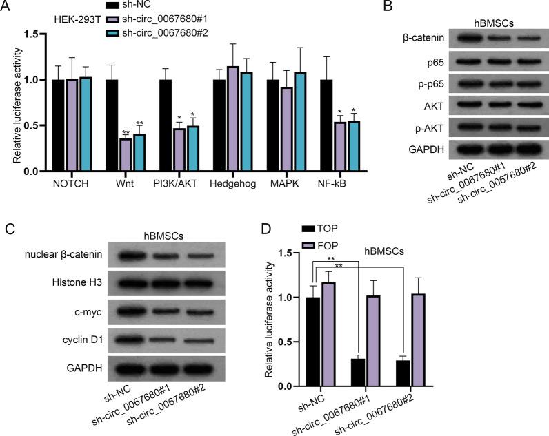
Circ_0067680, which derived from its host gene divergent protein kinase domain 2A (C3orf58), was up-regulated during osteogenic differentiation of hBMSCs. Besides, circ_0067680 deficiency impeded the osteoblastic differentiation of hBMSCs. Moreover, circ_0067680 served as a ceRNA via sequestering miR-4429 to regulate the expression of catenin beta 1 (CTNNB1), thereby activating the Wnt/β-catenin signaling pathway.

CONCLUSION

Circ_0067680 accelerated hBMSCs osteogenic differentiation by the miR-4429/CTNNB1/Wnt/β-catenin signaling, which might be used as a potential biomarker for osteoblastic differentiation.

摘要

背景

人类骨髓间充质干细胞(hBMSCs)是体内成骨细胞的主要来源。新兴文献揭示了环状 RNA(circRNAs)在间充质干细胞(MSCs)的成骨分化中被积极募集。本研究主要阐明了 circ_0067680 及其在成骨分化中的调控机制。

方法

在这项研究中,通过 RT-qPCR 来测量 circ_0067680 的表达。通过功能测定来评估 circ_0067680 在成骨分化中的作用。此外,进行了 RNA 下拉、RIP 和荧光素酶报告基因测定,以研究 circ_0067680 的调控机制。

结果

circ_0067680 来源于其宿主基因差异蛋白激酶结构域 2A(C3orf58),在 hBMSCs 的成骨分化过程中上调。此外,circ_0067680 的缺乏会阻碍 hBMSCs 的成骨分化。此外,circ_0067680 通过与 miR-4429 结合来作为 ceRNA,从而调节连环蛋白β 1(CTNNB1)的表达,激活 Wnt/β-catenin 信号通路。

结论

circ_0067680 通过 miR-4429/CTNNB1/Wnt/β-catenin 信号加速 hBMSCs 的成骨分化,这可能成为成骨分化的潜在生物标志物。

https://cdn.ncbi.nlm.nih.gov/pmc/blobs/a44e/8515698/7a615e16aee0/13062_2021_302_Fig1_HTML.jpg

文献AI研究员

20分钟写一篇综述,助力文献阅读效率提升50倍。

立即体验

用中文搜PubMed

大模型驱动的PubMed中文搜索引擎

马上搜索

文档翻译

学术文献翻译模型,支持多种主流文档格式。

立即体验