Suppr超能文献

CircNPHP4 在单核细胞衍生的小细胞外囊泡中控制冠心病动脉粥样硬化疾病中的异质性黏附。

CircNPHP4 in monocyte-derived small extracellular vesicles controls heterogeneous adhesion in coronary heart atherosclerotic disease.

机构信息

Department of Cardiology, Cadiovascular Institute of Chengdu, Chengdu Third People's hospital, Chengdu, 610031, China.

Department of Dermatology, Xiangya Hospital, Central South University, Changsha, China.

出版信息

Cell Death Dis. 2021 Oct 14;12(10):948. doi: 10.1038/s41419-021-04253-y.

Abstract

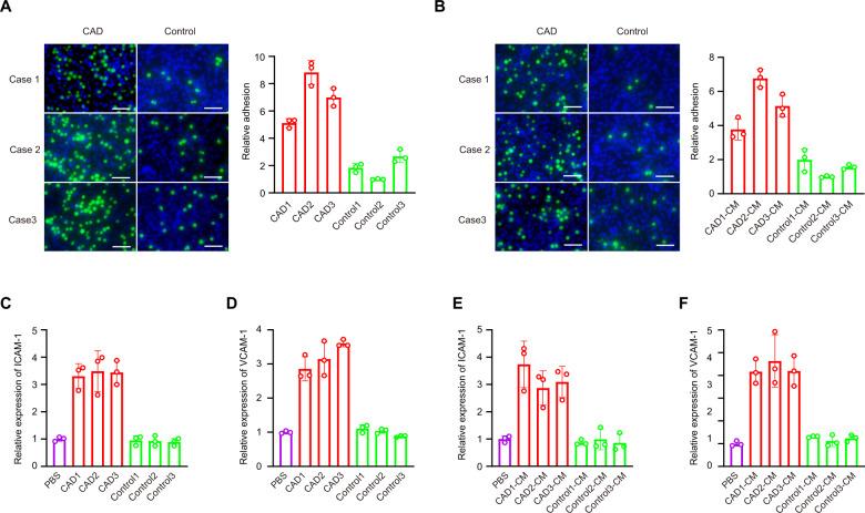
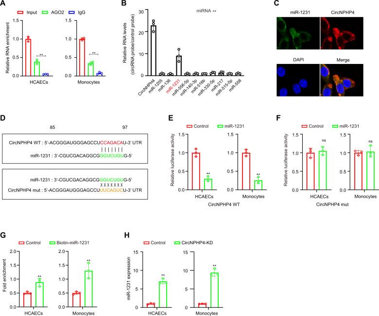
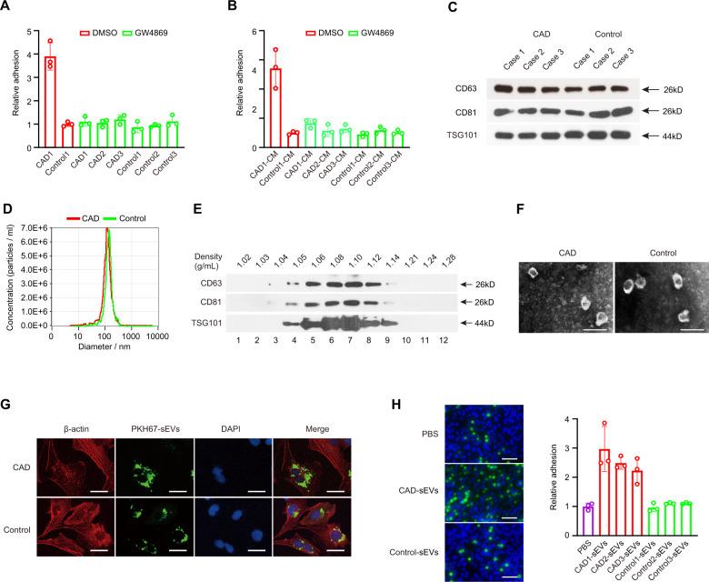
Small extracellular vesicles (sEVs)-derived circular RNAs (circRNAs) could regulate gene expression in recipient cells, and dysregulation of sEVs-derived circRNAs has been implicated in several diseases. However, the expression and function of sEVs-derived circRNAs in coronary heart atherosclerotic disease (CAD) remain unknown. In this study, we investigated global changes in the expression patterns of circRNAs in sEVs from CAD-related monocytes and identified circNPHP4 as a significantly upregulated circRNA. Knockdown of circNPHP4 inhibited heterogeneous adhesion between monocytes and coronary artery endothelial cells and reduced ICAM-1 and VCAM-1 expression. Investigations of the underlying mechanisms revealed that circNPHP4 contains a functional miR-1231-binding site. Mutation of the circNPHP4-binding sites in miR-1231 abolished the interaction, as indicated by a luciferase reporter assay. Furthermore, circNPHP4 affected the expression of miR-1231 and its target gene EGFR. Overexpression of miR-1231 blocked the inhibitory effect of circNPHP4 on heterogeneous adhesion. Moreover, downregulation of miR-1231 restored heterogeneous adhesion upon inhibition by circNPHP4 silencing. Additionally, circNPHP4 overexpression was correlated with aggressive clinicopathological characteristics in CAD patients. A multivariate logistic regression model and bootstrapping validation showed that circNPHP4 overexpression had a good risk prediction capability for CAD. The decision curve analysis revealed that using the CAD nomogram that included circNPHP4 overexpression to predict the risk of CAD was beneficial. Our results suggest that sEVs-derived circNPHP4 can serve as a potential target for CAD treatments or as a potential diagnostic marker for CAD patients.

摘要

小细胞外囊泡 (sEVs)-衍生的环状 RNA (circRNA) 可以调节受体细胞中的基因表达,sEVs 衍生的 circRNAs 的失调与几种疾病有关。然而,sEVs 衍生的 circRNAs 在冠心病动脉粥样硬化疾病 (CAD) 中的表达和功能仍不清楚。在这项研究中,我们研究了 CAD 相关单核细胞中 sEVs 中 circRNA 表达模式的全局变化,并确定 circNPHP4 为显着上调的 circRNA。circNPHP4 的敲低抑制了单核细胞与冠状动脉内皮细胞之间的异质粘附,并降低了 ICAM-1 和 VCAM-1 的表达。对潜在机制的研究表明,circNPHP4 包含一个功能性 miR-1231 结合位点。miR-1231 结合位点的 circNPHP4 突变消除了这种相互作用,如荧光素酶报告基因测定所示。此外,circNPHP4 影响 miR-1231 的表达及其靶基因 EGFR。miR-1231 的过表达阻断了 circNPHP4 对异质粘附的抑制作用。此外,circNPHP4 沉默抑制的异质粘附通过 miR-1231 的下调得以恢复。此外,circNPHP4 的过表达与 CAD 患者侵袭性临床病理特征相关。多元逻辑回归模型和引导验证表明,circNPHP4 的过表达对 CAD 具有良好的风险预测能力。决策曲线分析表明,使用包含 circNPHP4 过表达的 CAD 列线图来预测 CAD 的风险是有益的。我们的研究结果表明,sEVs 衍生的 circNPHP4 可以作为 CAD 治疗的潜在靶点或 CAD 患者的潜在诊断标志物。

https://cdn.ncbi.nlm.nih.gov/pmc/blobs/2725/8516978/5b45f7021fde/41419_2021_4253_Fig1_HTML.jpg

文献AI研究员

20分钟写一篇综述,助力文献阅读效率提升50倍。

立即体验

用中文搜PubMed

大模型驱动的PubMed中文搜索引擎

马上搜索

文档翻译

学术文献翻译模型,支持多种主流文档格式。

立即体验