Suppr超能文献

miRNA-155 在动脉粥样硬化消退过程中减少,在动脉粥样硬化进展过程中增加于尿细胞外囊泡中。

microRNA-155 Is Decreased During Atherosclerosis Regression and Is Increased in Urinary Extracellular Vesicles During Atherosclerosis Progression.

机构信息

Diabetes Complications Research Centre, School of Biomolecular and Biomedical Science, Conway Institute, University College Dublin, Dublin, Ireland.

William Harvey Research Institute, Barts and the London School of Medicine, Queen Mary University of London, London, United Kingdom.

出版信息

Front Immunol. 2020 Dec 17;11:576516. doi: 10.3389/fimmu.2020.576516. eCollection 2020.

Abstract

BACKGROUND

Atherosclerosis is a chronic inflammatory disease driven by macrophage accumulation in medium and large sized arteries. Macrophage polarization and inflammation are governed by microRNAs (miR) that regulate the expression of inflammatory proteins and cholesterol trafficking. Previous transcriptomic analysis led us to hypothesize that miR-155-5p (miR-155) is regulated by conjugated linoleic acid (CLA), a pro-resolving mediator which induces regression of atherosclerosis . In parallel, as extracellular vesicles (EVs) and their miR content have potential as biomarkers, we investigated alterations in urinary-derived EVs (uEVs) during the progression of human coronary artery disease (CAD).

METHODS

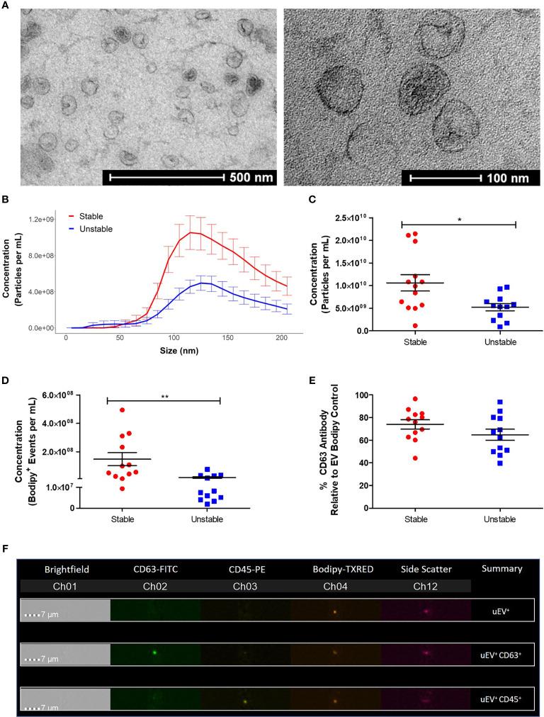
miR-155 expression was quantified in aortae from ApoE mice fed a 1% cholesterol diet supplemented with CLA blend (80:20, -9,-11:-10,-12 respectively) which had been previously been shown to induce atherosclerosis regression. In parallel, human polarized THP-1 macrophages were used to investigate the effects of CLA blend on miR-155 expression. A miR-155 mimic was used to investigate its inflammatory effects on macrophages and on human carotid endarterectomy (CEA) plaque specimens (n = 5). Surface marker expression and miR content were analyzed in urinary extracellular vesicles (uEVs) obtained from patients diagnosed with unstable (n = 12) and stable (n = 12) CAD.

RESULTS

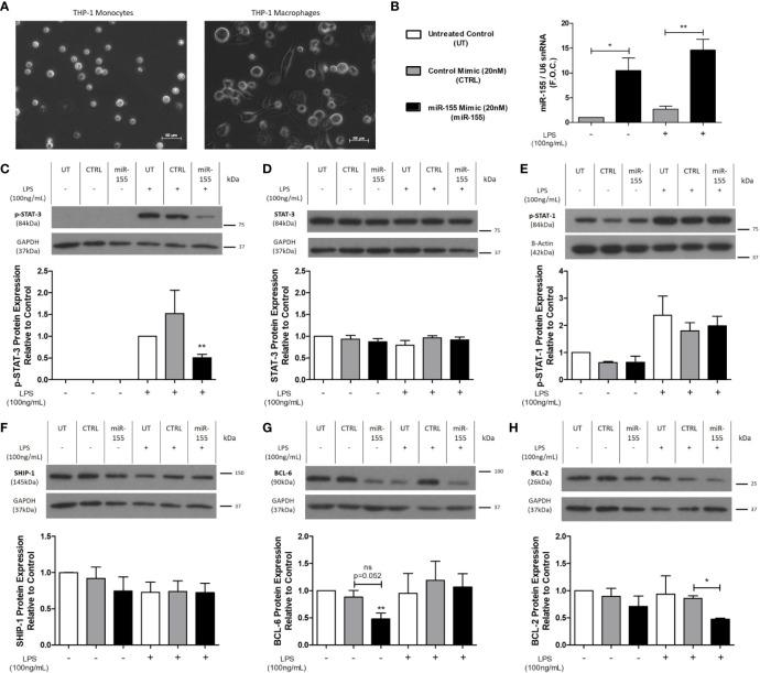
Here, we report that the 1% cholesterol diet increased miR-155 expression while CLA blend supplementation decreased miR-155 expression in the aorta during atherosclerosis regression . CLA blend also decreased miR-155 expression in human THP-1 polarized macrophages. Furthermore, in THP-1 macrophages, miR-155 mimic decreased the anti-inflammatory signaling proteins, BCL-6 and phosphorylated-STAT-3. In addition, miR-155 mimic downregulated BCL-6 in CEA plaque specimens. uEVs from patients with unstable CAD had increased expression of miR-155 in comparison to patients with stable CAD. While the overall concentration of uEVs was decreased in patients with unstable CAD, levels of CD45+ uEVs were increased. Additionally, patients with unstable CAD had increased CD11b+ uEVs and decreased CD16+ uEVs.

CONCLUSION

miR-155 suppresses anti-inflammatory signaling in macrophages, is decreased during regression of atherosclerosis and is increased in uEVs from patients with unstable CAD suggesting miR-155 has potential as a prognostic indicator and a therapeutic target.

摘要

背景

动脉粥样硬化是一种由中大型动脉中巨噬细胞积累引起的慢性炎症性疾病。巨噬细胞极化和炎症受 microRNAs (miR) 调控,这些 miR 调节炎症蛋白和胆固醇转运的表达。先前的转录组分析使我们假设 miR-155-5p (miR-155) 受共轭亚油酸 (CLA) 调控,CLA 是一种促消退介质,可诱导动脉粥样硬化消退。同时,由于细胞外囊泡 (EVs) 及其 miR 含量具有作为生物标志物的潜力,我们研究了人冠状动脉疾病 (CAD) 进展过程中尿源性 EVs (uEVs) 的变化。

方法

用 ApoE 小鼠喂饲 1%胆固醇饮食,补充 CLA 混合物(80:20,-9,-11:-10,-12 分别),先前的研究表明 CLA 混合物可诱导动脉粥样硬化消退,定量分析主动脉中 miR-155 的表达。同时,使用极化的 THP-1 巨噬细胞研究 CLA 混合物对 miR-155 表达的影响。使用 miR-155 模拟物研究其对巨噬细胞和人颈动脉内膜切除术 (CEA) 斑块标本的炎症作用(n = 5)。分析从诊断为不稳定(n = 12)和稳定(n = 12)CAD 的患者获得的尿细胞外囊泡 (uEVs) 的表面标志物表达和 miR 含量。

结果

在这里,我们报告说,1%胆固醇饮食增加了 miR-155 的表达,而 CLA 混合物补充在动脉粥样硬化消退期间降低了主动脉中的 miR-155 表达。CLA 混合物还降低了人 THP-1 极化巨噬细胞中的 miR-155 表达。此外,在 THP-1 巨噬细胞中,miR-155 模拟物降低了抗炎信号蛋白 BCL-6 和磷酸化 STAT-3。此外,miR-155 模拟物下调了 CEA 斑块标本中的 BCL-6。与稳定 CAD 患者相比,不稳定 CAD 患者的 uEVs 中 miR-155 的表达增加。虽然不稳定 CAD 患者的 uEV 总体浓度降低,但 CD45+uEV 的水平增加。此外,不稳定 CAD 患者的 CD11b+uEV 增加,CD16+uEV 减少。

结论

miR-155 抑制巨噬细胞中的抗炎信号,在动脉粥样硬化消退期间减少,并在不稳定 CAD 患者的 uEVs 中增加,表明 miR-155 具有作为预后指标和治疗靶点的潜力。

https://cdn.ncbi.nlm.nih.gov/pmc/blobs/dd31/7773661/3e7b5dabd87a/fimmu-11-576516-g001.jpg

文献AI研究员

20分钟写一篇综述,助力文献阅读效率提升50倍。

立即体验

用中文搜PubMed

大模型驱动的PubMed中文搜索引擎

马上搜索

文档翻译

学术文献翻译模型,支持多种主流文档格式。

立即体验