Suppr超能文献

MALAT1 通过海绵吸附 miR-181a 并激活 TLR4-NF-κB 信号通路促进肝纤维化。

MALAT1 promotes liver fibrosis by sponging miR‑181a and activating TLR4‑NF‑κB signaling.

机构信息

School of Clinical Laboratory Science, Guizhou Medical University, Guiyang, Guizhou 550004, P.R. China.

Department of Blood Transfusion, The Affiliated Hospital of Guizhou Medical University, Guiyang, Guizhou 550004, P.R. China.

出版信息

Int J Mol Med. 2021 Dec;48(6). doi: 10.3892/ijmm.2021.5048. Epub 2021 Oct 15.

Abstract

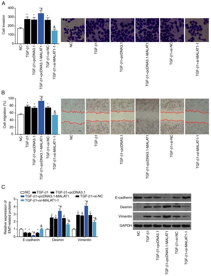
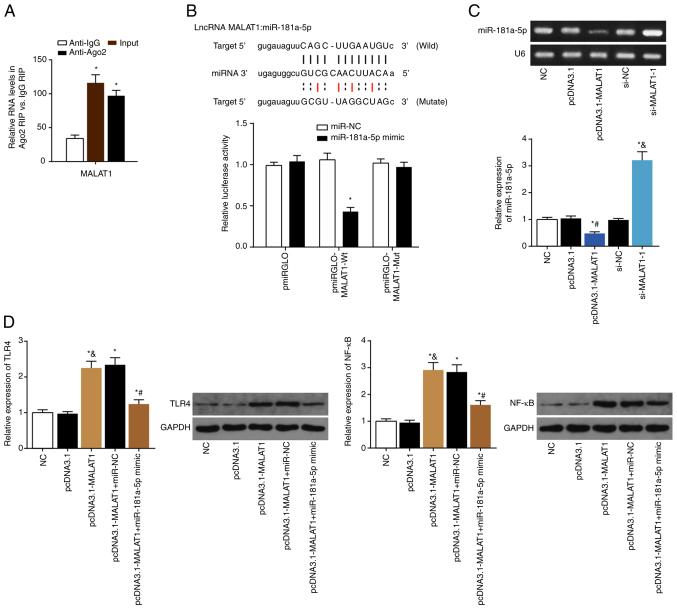
The aim of the present study was to investigate whether long non‑coding RNA metastasis associated lung adenocarcinoma transcript 1 (MALAT1) could modulate activation and inflammation of hepatic stellate cell (HSCs) via regulation of a microRNA (miR)‑181a‑toll like receptor (TLR)4/nuclear factor (NF)‑κB axis, thereby contributing to the development of liver fibrosis. A total of 151 patients with liver fibrosis were recruited, and the serum levels of alanine transaminase, aspartate aminotransferase and albumin were determined. Transforming growth factor (TGF)‑β1 and LPS were used to activate and induce inflammation in the human HSC cell line LX2. MALAT1 was knocked using small interfering RNA or overexpressed, and an inhibitor and mimic of miR‑181a‑5p were used to examine the effect of MALAT1 and miR‑181a‑5p on the activation and inflammation of LX2 cells. Both MALAT1 and miR‑181a‑5p expression performed well in their ability to differentiate patients with liver fibrosis from healthy volunteers, and MALAT1 expression was associated with the severity of liver fibrosis. The expression levels of TLR4 and NF‑κB were increased after stimulation with LPS or TGF‑β1, but MALAT1 knockdown or miR‑181a‑5p mimic transfection abrogated this increase. Moreover, the TGF‑β1‑induced increase in viability, proliferation, migration, adhesion and collagen production, and the LPS‑induced inflammation of LX2 cells were all reversed after MALAT1 knockdown or transfection with miR‑181a‑5p mimic. The MALAT1/miR‑181a‑5p axis was involved in regulating collagen production and inflammation by activating TLR4/NF‑κB signaling, which may be conducive to liver fibrosis treatment in the future.

摘要

本研究旨在探讨长链非编码 RNA 转移相关肺腺癌转录物 1(MALAT1)是否可以通过调节 microRNA(miR)-181a- Toll 样受体(TLR)4/核因子(NF)-κB 轴来调节肝星状细胞(HSCs)的激活和炎症,从而促进肝纤维化的发展。共招募了 151 例肝纤维化患者,测定丙氨酸转氨酶、天冬氨酸转氨酶和白蛋白的血清水平。转化生长因子(TGF)-β1 和 LPS 用于激活和诱导人 HSC 细胞系 LX2 的炎症。使用小干扰 RNA 敲除 MALAT1 或过表达 MALAT1,并使用 miR-181a-5p 的抑制剂和模拟物来研究 MALAT1 和 miR-181a-5p 对 LX2 细胞激活和炎症的影响。MALAT1 和 miR-181a-5p 的表达均能很好地区分肝纤维化患者和健康志愿者,且 MALAT1 的表达与肝纤维化的严重程度相关。LPS 或 TGF-β1 刺激后 TLR4 和 NF-κB 的表达增加,但 MALAT1 敲低或 miR-181a-5p 模拟转染可消除这种增加。此外,MALAT1 敲低或 miR-181a-5p 模拟转染后,TGF-β1 诱导的 LX2 细胞活力、增殖、迁移、黏附和胶原产生增加以及 LPS 诱导的炎症均得到逆转。MALAT1/miR-181a-5p 轴通过激活 TLR4/NF-κB 信号通路参与调节胶原产生和炎症,这可能有助于未来治疗肝纤维化。

https://cdn.ncbi.nlm.nih.gov/pmc/blobs/71ec/8547543/c3aac1eb255f/IJMM-48-06-05048-g00.jpg

文献AI研究员

20分钟写一篇综述,助力文献阅读效率提升50倍。

立即体验

用中文搜PubMed

大模型驱动的PubMed中文搜索引擎

马上搜索

文档翻译

学术文献翻译模型,支持多种主流文档格式。

立即体验