Suppr超能文献

黑色素瘤肝转移灶的肝细胞诱导 I 型胶原分泌与肿瘤浸润淋巴细胞减少有关。

Induced collagen type-I secretion by hepatocytes of the melanoma liver metastasis is associated with a reduction in tumour-infiltrating lymphocytes.

机构信息

Department of Translational Molecular Medicine, Saint John's Cancer Institute (SJCI) at Providence Saint John's Health Center (SJHC), Santa Monica, California, USA.

Department of Surgical Pathology, at Providence SJHC, Santa Monica, California, USA.

出版信息

Clin Transl Med. 2024 Nov;14(11):e70067. doi: 10.1002/ctm2.70067.

Abstract

BACKGROUND

Overall patients with melanoma liver metastasis (MLiM) have a dismal prognosis and poor responses to the standard of care treatment. Understanding the role of the tumour microenvironment (TME) is critical for discovering better strategies to overcome intrinsic therapy resistance in MLiM. The aim was to understand the crosstalk signalling pathways between hepatocytes and metastatic melanoma cells in the TME of MLiM.

METHODS

Hepatocytes and melanoma tumour cells of MLiM were assessed using transcriptomic NanoString GeoMx digital spatial profiling (NGDSP) assay. Functional assays were performed using normal hepatocytes and MLiM-derived cell lines. Validation was performed using multiplex immunofluorescence.

RESULTS

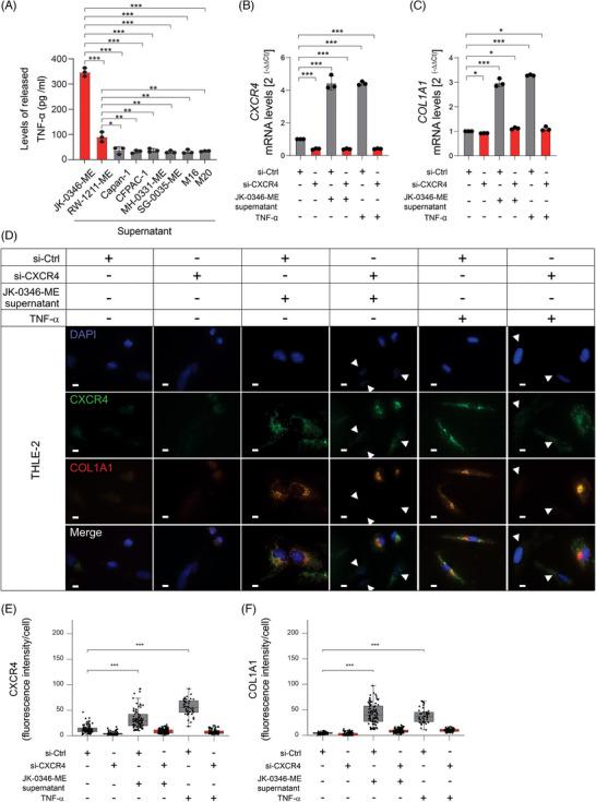
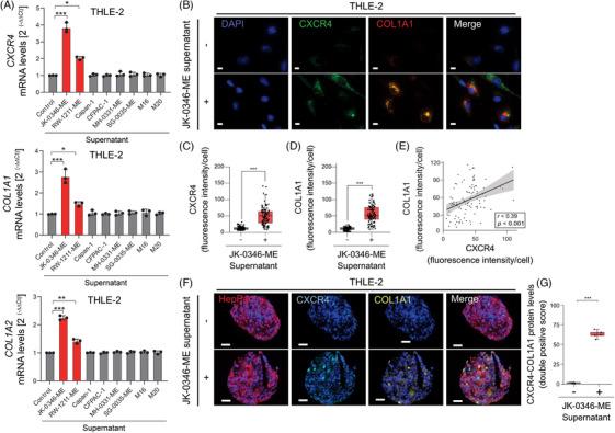
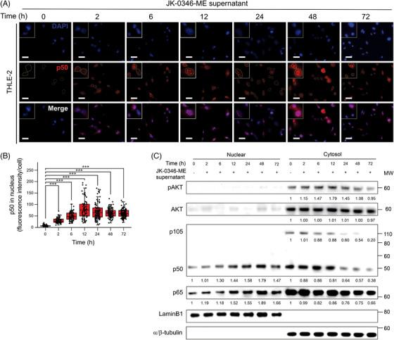
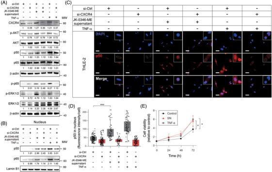
In NGDSP analysis adjacent normal hepatocytes (ANH) had higher CXCR4 and COL1A1/2 levels than distant normal hepatocytes (DNH), while melanoma cells had higher TNF-α levels. In vitro, MLiM cell lines released TNF-α which upregulated CXCR4 and CXCL12 levels in ANH. CXCL12 activated CXCR4, which triggered AKT and NFκB signalling pathways. Consequently, AKT signalling induced the upregulation of collagen type I. MLiM were significantly encircled by a shield of collagen, whereas other liver metastases showed reduced levels of collagen. Of all the liver metastasis analyzed, the presence of collagen in melanoma liver metastasis was associated with a reduction in tumour-infiltrating lymphocytes.

CONCLUSIONS

MLiM modified ANH to increase collagen production and created a physical barrier. The collagen barrier was associated with a reduction of immune cell infiltration which could potentially deter MLiM immune surveillance and treatment responses.

HIGHLIGHTS

Spatial analyses of melanoma liver metastasis show that adjacent normal hepatocytes have increased collagen-type I levels. Melanoma liver metastases tumour cells secrete enhanced levels of TNF-α to stimulate CXCR4/CXCL12 upregulation in adjacent normal hepatocytes. Activation of CXCR4 promotes AKT and NF-κB signalling pathways to promote collagen-type I secretion in adjacent normal hepatocytes. Elevated collagen levels were associated with reduced tumour-infiltrating lymphocytes.

摘要

背景

总体而言,患有黑素瘤肝转移(MLiM)的患者预后较差,对标准治疗反应不佳。了解肿瘤微环境(TME)的作用对于发现克服 MLiM 中内在治疗抵抗的更好策略至关重要。本研究旨在了解 MLiM 中 TME 中肝细胞与转移性黑素瘤细胞之间的串扰信号通路。

方法

使用转录组学 NanoString GeoMx 数字空间分析(NGDSP)检测 MLiM 中的肝细胞和黑素瘤肿瘤细胞。使用正常肝细胞和 MLiM 来源的细胞系进行功能测定。通过多重免疫荧光进行验证。

结果

在 NGDSP 分析中,相邻正常肝细胞(ANH)的 CXCR4 和 COL1A1/2 水平高于远处正常肝细胞(DNH),而黑素瘤细胞的 TNF-α 水平较高。在体外,MLiM 细胞系释放 TNF-α,上调 ANH 中的 CXCR4 和 CXCL12 水平。CXCL12 激活 CXCR4,触发 AKT 和 NFκB 信号通路。结果,AKT 信号诱导胶原 I 上调。MLiM 被胶原的盾牌明显包围,而其他肝转移则显示胶原水平降低。在所有分析的肝转移中,黑素瘤肝转移中胶原的存在与肿瘤浸润淋巴细胞减少有关。

结论

MLiM 修饰 ANH 以增加胶原蛋白的产生并形成物理屏障。胶原屏障与免疫细胞浸润减少有关,这可能潜在地阻止 MLiM 的免疫监测和治疗反应。

重点

黑素瘤肝转移的空间分析显示,相邻正常肝细胞的胶原 I 水平升高。黑素瘤肝转移肿瘤细胞分泌增强的 TNF-α 水平,以刺激相邻正常肝细胞中 CXCR4/CXCL12 的上调。CXCR4 的激活促进 AKT 和 NF-κB 信号通路,促进相邻正常肝细胞中胶原 I 的分泌。胶原水平升高与肿瘤浸润淋巴细胞减少有关。

https://cdn.ncbi.nlm.nih.gov/pmc/blobs/f3a5/11534464/636ec9fe22c3/CTM2-14-e70067-g007.jpg

文献AI研究员

20分钟写一篇综述,助力文献阅读效率提升50倍。

立即体验

用中文搜PubMed

大模型驱动的PubMed中文搜索引擎

马上搜索

文档翻译

学术文献翻译模型,支持多种主流文档格式。

立即体验