Suppr超能文献

甜菜碱通过抑制软骨下骨破骨细胞生成和血管生成减轻骨关节炎

Betaine Attenuates Osteoarthritis by Inhibiting Osteoclastogenesis and Angiogenesis in Subchondral Bone.

作者信息

Yajun Wang, Jin Cui, Zhengrong Gu, Chao Fang, Yan Hu, Weizong Weng, Xiaoqun Li, Qirong Zhou, Huiwen Chen, Hao Zhang, Jiawei Guo, Xinchen Zhuang, Shihao Sheng, Sicheng Wang, Xiao Chen, Jiacan Su

机构信息

Graduate Management Unit, Shanghai Changhai Hospital, Naval Medical University, Shanghai, China.

Department of Orthopedics, Shanghai Changhai Hospital, Naval Medical University, Shanghai, China.

出版信息

Front Pharmacol. 2021 Sep 29;12:723988. doi: 10.3389/fphar.2021.723988. eCollection 2021.

Abstract

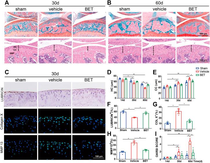
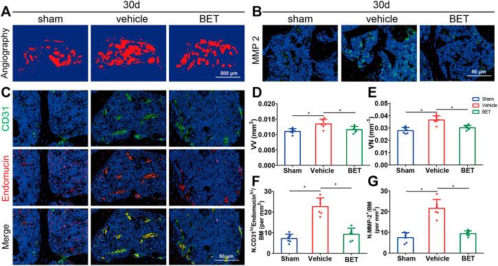
Osteoarthritis (OA) is the most common type of arthritis with no effective therapy. Subchondral bone and overlying articular cartilage are closely associated and function as "osteo-chondral unit" in the joint. Abnormal mechanical load leads to activated osteoclast activity and increased bone resorption in the subchondral bone, which is implicated in the onset of OA pathogenesis. Thus, inhibiting subchondral bone osteoclast activation could prevent OA onset. Betaine, isolated from the Lycii Radicis Cortex (LRC), has been demonstrated to exert anti-inflammatory, antifibrotic and antiangiogenic properties. Here, we evaluated the effects of betaine on anterior cruciate ligament transection (ACLT)-induced OA mice. We observed that betaine decreased the number of matrix metalloproteinase 13 (MMP-13)-positive and collagen X (Col X)-positive cells, prevented articular cartilage proteoglycan loss and lowered the OARSI score. Betaine decreased the thickness of calcified cartilage and increased the expression level of lubricin. Moreover, betaine normalized uncoupled subchondral bone remodeling as defined by lowered trabecular pattern factor (Tb.pf) and increased subchondral bone plate thickness (SBP). Additionally, aberrant angiogenesis in subchondral bone was blunted by betaine treatment. Mechanistically, we demonstrated that betaine suppressed osteoclastogenesis by inhibiting reactive oxygen species (ROS) production and subsequent mitogen-activated protein kinase (MAPK) signaling. These data demonstrated that betaine attenuated OA progression by inhibiting hyperactivated osteoclastogenesis and maintaining microarchitecture in subchondral bone.

摘要

骨关节炎(OA)是最常见的关节炎类型,目前尚无有效治疗方法。软骨下骨和覆盖其上的关节软骨紧密相连,在关节中作为“骨软骨单元”发挥作用。异常的机械负荷会导致破骨细胞活性增强和软骨下骨骨吸收增加,这与OA发病机制的起始有关。因此,抑制软骨下骨破骨细胞活化可预防OA的发生。从地骨皮(LRC)中分离出的甜菜碱已被证明具有抗炎、抗纤维化和抗血管生成特性。在此,我们评估了甜菜碱对前交叉韧带横断(ACLT)诱导的OA小鼠的影响。我们观察到,甜菜碱减少了基质金属蛋白酶13(MMP - 13)阳性和X型胶原(Col X)阳性细胞的数量,防止了关节软骨蛋白聚糖的丢失,并降低了OARSI评分。甜菜碱降低了钙化软骨的厚度,并增加了润滑素(lubricin)的表达水平。此外,甜菜碱使由降低的小梁模式因子(Tb.pf)和增加的软骨下骨板厚度(SBP)所定义的软骨下骨解偶联重塑恢复正常。此外,甜菜碱处理可抑制软骨下骨异常的血管生成。机制上,我们证明甜菜碱通过抑制活性氧(ROS)产生和随后的丝裂原活化蛋白激酶(MAPK)信号传导来抑制破骨细胞生成。这些数据表明,甜菜碱通过抑制过度活化的破骨细胞生成和维持软骨下骨的微结构来减轻OA的进展。

https://cdn.ncbi.nlm.nih.gov/pmc/blobs/1102/8511433/fafdce1cf65f/fphar-12-723988-g001.jpg

文献AI研究员

20分钟写一篇综述,助力文献阅读效率提升50倍。

立即体验

用中文搜PubMed

大模型驱动的PubMed中文搜索引擎

马上搜索

文档翻译

学术文献翻译模型,支持多种主流文档格式。

立即体验