Suppr超能文献

定量蛋白质组学分析揭示了复杂的代谢改变,并确定丝状肌动蛋白成核因子1(FMNL1)作为透明细胞肾细胞癌的预后标志物。

Quantitative proteomic analysis reveals sophisticated metabolic alteration and identifies FMNL1 as a prognostic marker in clear cell renal cell carcinoma.

作者信息

Ma Gui, Wang Zirui, Liu Junyao, Fu Shengjun, Zhang Lili, Zheng Duo, Shang Panfeng, Yue Zhongjin

机构信息

The Second Clinical College, Lanzhou University, Lanzhou 730030, Gansu, China.

Key Laboratory of Urological Diseases in Gansu Province, Lanzhou University Second Hospital, Lanzhou 730030, Gansu, China.

出版信息

J Cancer. 2021 Sep 9;12(21):6563-6575. doi: 10.7150/jca.62309. eCollection 2021.

Abstract

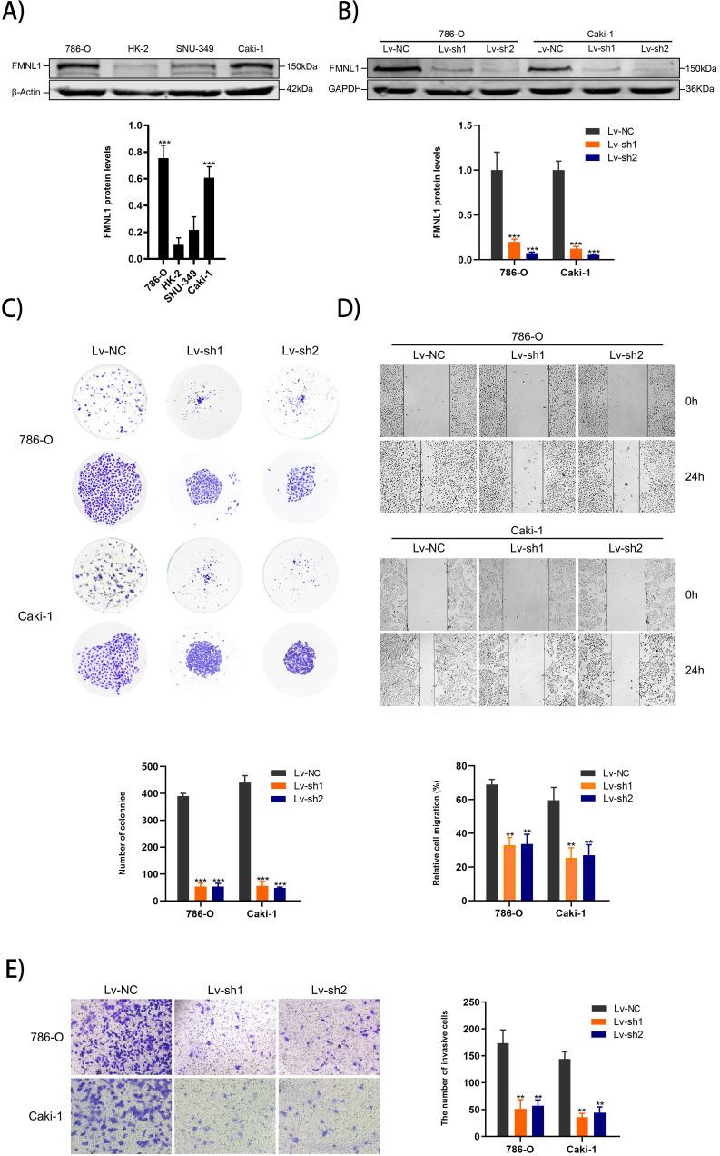
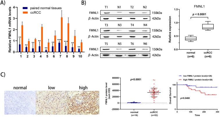
In this study, we have undertaken the whole proteomic analysis and got a better understanding of biological processes involved in the development and progression of ccRCC. We hope promising biomarkers can be uncovered to facilitate early diagnosis, predict the prognosis and progression, more importantly, to be applied as potential therapeutic targets. Fresh frozen tissue samples were surgically resected from patients with local or locally advanced ccRCC. Trypsin digested proteins were analyzed using TMT-based LC-MS/MS proteomic approach, followed by bioinformatic analysis. A potential prognostic marker FMNL1 was chosen to be validated in TCGA_KIRC datasets (n=525 and 72), further validation sets (n=10 and 10) and expanded validation sets (n=81 and 16). The effects of FMNL1 on proliferation, migration and invasion were determined by colony formation, wound healing, and transwell assays in 786-O and Caki-1 cells study. : A total of 657 differentially expressed proteins were identified and quantified between ccRCC and adjacent normal tissues (p-value<0.05, FC>2 or<1/2), of which 186 proteins were up-regulated and 471 proteins were down-regulated. Bioinformatic analysis showed enriched metabolic biological processes and pathways. Univariate and multivariate analysis defined FMNL1 as an independent negative prognostic marker in the TCGA datasets. High expression of FMNL1 correlated significantly with tumor stage and distant metastasis (P<0.05) both in the TCGA-KIRC datasets and expanded validation sets. Kaplan-Meier survival curve illustrated that the patients with high FMNL1 protein level had shorter OS time in the expanded validation sets (p=0.0273). experiments presented the functional effects of FMNL1 knockdown on the inhibition of proliferation, migration and invasion in cancer cell lines. The proteomic results uncovered sophisticated metabolic reprogramming of ccRCC and indicated that the upregulation of rate-limiting enzymes in glycolysis and mitochondrial impairment may be the cause of metabolic reprogramming in ccRCC. Moreover, FMNL1 has been identified as a promising prognostic marker, and knockdown of FMNL1 could inhibit ccRCC cell proliferation, migration and invasion, which might be used as a new effective therapeutic strategy to inhibit the progression of ccRCC.

摘要

在本研究中,我们进行了全蛋白质组分析,对ccRCC发生发展过程中涉及的生物学过程有了更深入的了解。我们希望能够发现有前景的生物标志物,以促进早期诊断、预测预后和疾病进展,更重要的是,将其作为潜在的治疗靶点。从局部或局部进展期ccRCC患者中手术切除新鲜冷冻组织样本。使用基于TMT的LC-MS/MS蛋白质组学方法分析胰蛋白酶消化后的蛋白质,随后进行生物信息学分析。选择潜在的预后标志物FMNL1在TCGA_KIRC数据集(n = 525和72)、进一步验证集(n = 10和10)以及扩展验证集(n = 81和16)中进行验证。通过集落形成、伤口愈合和Transwell实验在786 - O和Caki - 1细胞系中确定FMNL1对增殖、迁移和侵袭的影响。研究发现:在ccRCC和相邻正常组织之间共鉴定和定量了657种差异表达蛋白(p值<0.05,FC>2或<1/2),其中186种蛋白上调,471种蛋白下调。生物信息学分析显示代谢生物学过程和通路富集。单变量和多变量分析将FMNL1定义为TCGA数据集中的独立阴性预后标志物。在TCGA - KIRC数据集和扩展验证集中,FMNL1的高表达均与肿瘤分期和远处转移显著相关(P<0.05)。Kaplan - Meier生存曲线表明,在扩展验证集中,FMNL1蛋白水平高的患者总生存期较短(p = 0.0273)。实验展示了FMNL1敲低对癌细胞系增殖、迁移和侵袭抑制的功能作用。蛋白质组学结果揭示了ccRCC复杂的代谢重编程,表明糖酵解限速酶的上调和线粒体损伤可能是ccRCC代谢重编程的原因。此外,FMNL1已被确定为有前景的预后标志物,敲低FMNL1可抑制ccRCC细胞的增殖、迁移和侵袭,这可能作为抑制ccRCC进展的一种新的有效治疗策略。

https://cdn.ncbi.nlm.nih.gov/pmc/blobs/776c/8489142/72e8795e6a22/jcav12p6563g001.jpg

文献AI研究员

20分钟写一篇综述,助力文献阅读效率提升50倍。

立即体验

用中文搜PubMed

大模型驱动的PubMed中文搜索引擎

马上搜索

文档翻译

学术文献翻译模型,支持多种主流文档格式。

立即体验