Suppr超能文献

Luminal B 型乳腺癌的新辅助化疗和免疫治疗:GIADA 试验的 II 期结果。

Neoadjuvant Chemotherapy and Immunotherapy in Luminal B-like Breast Cancer: Results of the Phase II GIADA Trial.

机构信息

Department of Surgery, Oncology and Gastroenterology, University of Padova, Padova, Italy.

Medical Oncology 2, Veneto Institute of Oncology IOV-IRCCS, Padova, Italy.

出版信息

Clin Cancer Res. 2022 Jan 15;28(2):308-317. doi: 10.1158/1078-0432.CCR-21-2260. Epub 2021 Oct 19.

Abstract

PURPOSE

The role of immunotherapy in hormone receptor (HR)-positive, HER2-negative breast cancer is underexplored.

PATIENTS AND METHODS

The neoadjuvant phase II GIADA trial (NCT04659551, EUDRACT 2016-004665-10) enrolled stage II-IIIA premenopausal patients with Luminal B (LumB)-like breast cancer (HR-positive/HER2-negative, Ki67 ≥ 20%, and/or histologic grade 3). Patients received: three 21-day cycles of epirubicin/cyclophosphamide followed by eight 14-day cycles of nivolumab, triptorelin started concomitantly to chemotherapy, and exemestane started concomitantly to nivolumab. Primary endpoint was pathologic complete response (pCR; ypT0/is, ypN0).

RESULTS

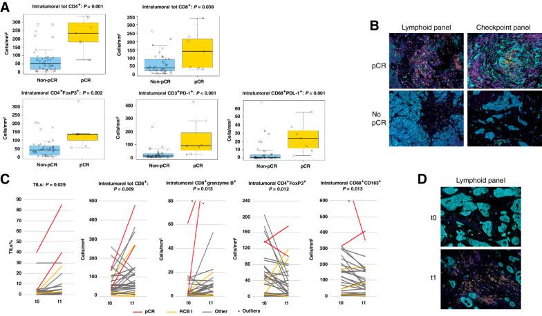
A pCR was achieved by 7/43 patients [16.3%; 95% confidence interval (CI), 7.4-34.9]; the rate of residual cancer burden class 0-I was 25.6%. pCR rate was significantly higher for patients with PAM50 Basal breast cancer (4/8, 50%) as compared with other subtypes (LumA 9.1%; LumB 8.3%; = 0.017). Tumor-infiltrating lymphocytes (TIL), immune-related gene-expression signatures, and specific immune cell subpopulations by multiplex immunofluorescence were significantly associated with pCR. A combined score of Basal subtype and TILs had an AUC of 0.95 (95% CI, 0.89-1.00) for pCR prediction. According to multiplex immunofluorescence, a switch to a more immune-activated tumor microenvironment occurred following exposure to anthracyclines. Most common grade ≥3 treatment-related adverse events (AE) during nivolumab were γ-glutamyltransferase (16.7%), alanine aminotransferase (16.7%), and aspartate aminotransferase (9.5%) increase. Most common immune-related AEs were endocrinopathies (all grades 1-2; including adrenal insufficiency, = 1).

CONCLUSIONS

Luminal B-like breast cancers with a Basal molecular subtype and/or a state of immune activation may respond to sequential anthracyclines and anti-PD-1. Our data generate hypotheses that, if validated, could guide immunotherapy development in this context.

摘要

目的

激素受体(HR)阳性、HER2 阴性乳腺癌中免疫治疗的作用仍未得到充分探索。

患者和方法

新辅助阶段 II 期 GIADA 试验(NCT04659551,EUDRACT 2016-004665-10)纳入了 II 期-IIIA 期绝经前具有 Luminal B(LumB)样乳腺癌(HR 阳性/HER2 阴性,Ki67≥20%,和/或组织学分级 3 级)的患者。患者接受:三个 21 天周期的表柔比星/环磷酰胺,随后是八个 14 天周期的纳武利尤单抗,同时开始曲普瑞林和依西美坦。主要终点是病理完全缓解(pCR;ypT0/is,ypN0)。

结果

43 例患者中有 7 例(16.3%;95%置信区间[CI],7.4-34.9)达到 pCR;残留肿瘤负荷分级 0-I 的比例为 25.6%。与其他亚型相比(LumA 9.1%;LumB 8.3%;=0.017),PAM50 基底型乳腺癌患者的 pCR 率(4/8,50%)显著更高。肿瘤浸润淋巴细胞(TIL)、免疫相关基因表达谱和通过多重免疫荧光检测的特定免疫细胞亚群与 pCR 显著相关。基于多重免疫荧光,基底亚型和 TILs 的联合评分预测 pCR 的 AUC 为 0.95(95%CI,0.89-1.00)。根据多重免疫荧光,在接受蒽环类药物治疗后,肿瘤微环境向更具免疫激活的方向转变。纳武利尤单抗治疗相关的最常见的 3 级以上不良事件(AE)为γ-谷氨酰转移酶(16.7%)、丙氨酸氨基转移酶(16.7%)和天冬氨酸氨基转移酶(9.5%)升高。最常见的免疫相关 AE 为内分泌疾病(所有分级 1-2;包括肾上腺功能不全,=1)。

结论

具有基底分子亚型和/或免疫激活状态的 Luminal B 样乳腺癌可能对序贯蒽环类药物和抗 PD-1 治疗有反应。我们的数据提出了假设,如果得到验证,可能会指导这一背景下的免疫治疗发展。

https://cdn.ncbi.nlm.nih.gov/pmc/blobs/88fb/9401542/5eb5af5498f2/308fig1.jpg

文献AI研究员

20分钟写一篇综述,助力文献阅读效率提升50倍。

立即体验

用中文搜PubMed

大模型驱动的PubMed中文搜索引擎

马上搜索

文档翻译

学术文献翻译模型,支持多种主流文档格式。

立即体验