Suppr超能文献

伤寒和非伤寒血清型沙门氏菌感染人肠类器官早期宿主反应的转录组比较分析。

Comparative transcriptional profiling of the early host response to infection by typhoidal and non-typhoidal Salmonella serovars in human intestinal organoids.

机构信息

Department of Microbiology and Immunology, University of Michigan Medical School, Ann Arbor, Michigan, United States of America.

Department of Internal Medicine, University of Michigan Medical School, Ann Arbor, Michigan, United States of America.

出版信息

PLoS Pathog. 2021 Oct 20;17(10):e1009987. doi: 10.1371/journal.ppat.1009987. eCollection 2021 Oct.

Abstract

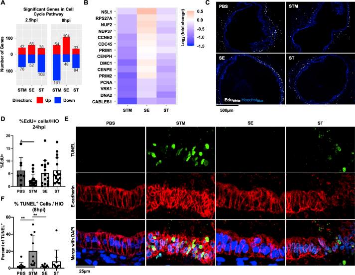
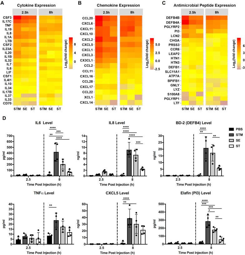
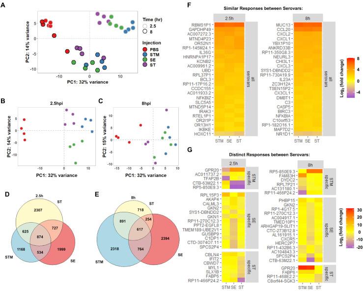
Salmonella enterica represents over 2500 serovars associated with a wide-ranging spectrum of disease; from self-limiting gastroenteritis to invasive infections caused by non-typhoidal serovars (NTS) and typhoidal serovars, respectively. Host factors strongly influence infection outcome as malnourished or immunocompromised individuals can develop invasive infections from NTS, however, comparative analyses of serovar-specific host responses have been constrained by reliance on limited model systems. Here we used human intestinal organoids (HIOs), a three-dimensional "gut-like" in vitro system derived from human embryonic stem cells, to elucidate similarities and differences in host responses to NTS and typhoidal serovars. HIOs discriminated between the two most prevalent NTS, Salmonella enterica serovar Typhimurium (STM) and Salmonella enterica serovar Enteritidis (SE), and typhoidal serovar Salmonella enterica serovar Typhi (ST) in epithelial cell invasion, replication and transcriptional responses. Pro-inflammatory signaling and cytokine output was reduced in ST-infected HIOs compared to NTS infections, consistent with early stages of NTS and typhoidal diseases. While we predicted that ST would induce a distinct transcriptional profile from the NTS strains, more nuanced expression profiles emerged. Notably, pathways involved in cell cycle, metabolism and mitochondrial functions were downregulated in STM-infected HIOs and upregulated in SE-infected HIOs. These results correlated with suppression of cellular proliferation and induction of host cell death in STM-infected HIOs and in contrast, elevated levels of reactive oxygen species production in SE-infected HIOs. Collectively, these results suggest that the HIO model is well suited to reveal host transcriptional programming specific to infection by individual Salmonella serovars, and that individual NTS may provoke unique host epithelial responses during intestinal stages of infection.

摘要

肠沙门氏菌代表了超过 2500 个血清型,与广泛的疾病谱有关; 从自限性胃肠炎到非伤寒血清型(NTS)和伤寒血清型引起的侵袭性感染分别。宿主因素强烈影响感染结果,因为营养不良或免疫功能低下的个体可能会从 NTS 发展为侵袭性感染,然而,对血清型特异性宿主反应的比较分析受到依赖有限模型系统的限制。在这里,我们使用人类肠道类器官(HIOs),一种源自人类胚胎干细胞的三维“肠道样”体外系统,阐明了宿主对 NTS 和伤寒血清型的反应的相似性和差异。HIOs 在肠上皮细胞侵袭、复制和转录反应中区分了两种最常见的 NTS,即鼠伤寒沙门氏菌(STM)和肠炎沙门氏菌(SE)和伤寒血清型沙门氏菌(ST)。与 NTS 感染相比,ST 感染的 HIOs 中促炎信号和细胞因子输出减少,与 NTS 和伤寒疾病的早期阶段一致。虽然我们预测 ST 会从 NTS 菌株诱导出不同的转录谱,但出现了更细微的表达谱。值得注意的是,与细胞周期、代谢和线粒体功能相关的途径在 STM 感染的 HIOs 中下调,而在 SE 感染的 HIOs 中上调。这些结果与 STM 感染的 HIOs 中细胞增殖受到抑制和宿主细胞死亡诱导以及相反,SE 感染的 HIOs 中活性氧物质产生水平升高相关。总的来说,这些结果表明 HIO 模型非常适合揭示个体沙门氏菌血清型感染的宿主转录编程特异性,并且个体 NTS 可能在肠道感染阶段引起独特的宿主上皮反应。

https://cdn.ncbi.nlm.nih.gov/pmc/blobs/4604/8570492/6892ce616a09/ppat.1009987.g001.jpg

文献AI研究员

20分钟写一篇综述,助力文献阅读效率提升50倍。

立即体验

用中文搜PubMed

大模型驱动的PubMed中文搜索引擎

马上搜索

文档翻译

学术文献翻译模型,支持多种主流文档格式。

立即体验