Suppr超能文献

eccDNAs 是具有高先天免疫刺激性的凋亡产物。

eccDNAs are apoptotic products with high innate immunostimulatory activity.

机构信息

Howard Hughes Medical Institute, Boston, MA, USA.

Program in Cellular and Molecular Medicine, Boston Children's Hospital, Boston, MA, USA.

出版信息

Nature. 2021 Nov;599(7884):308-314. doi: 10.1038/s41586-021-04009-w. Epub 2021 Oct 20.

Abstract

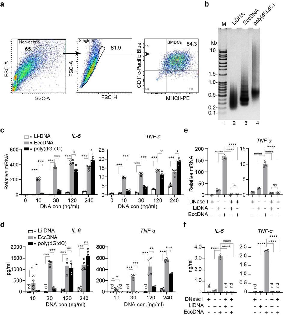
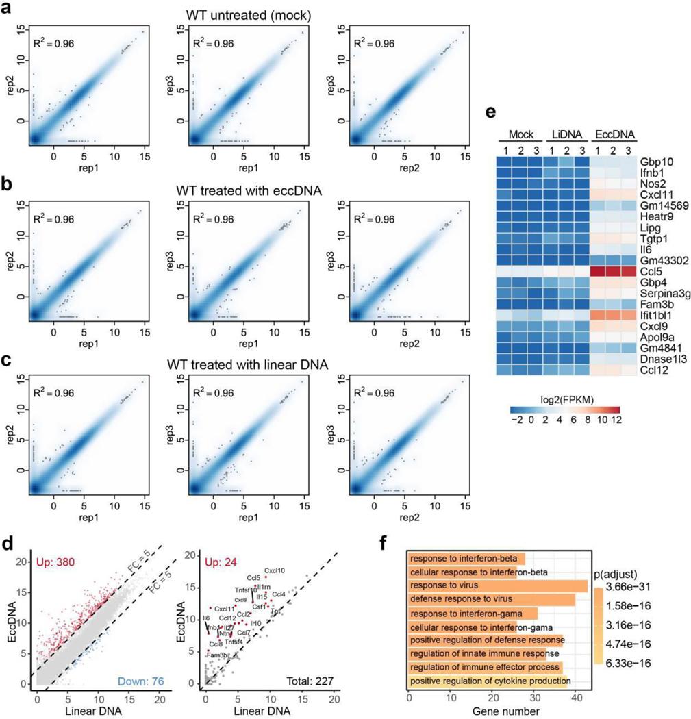
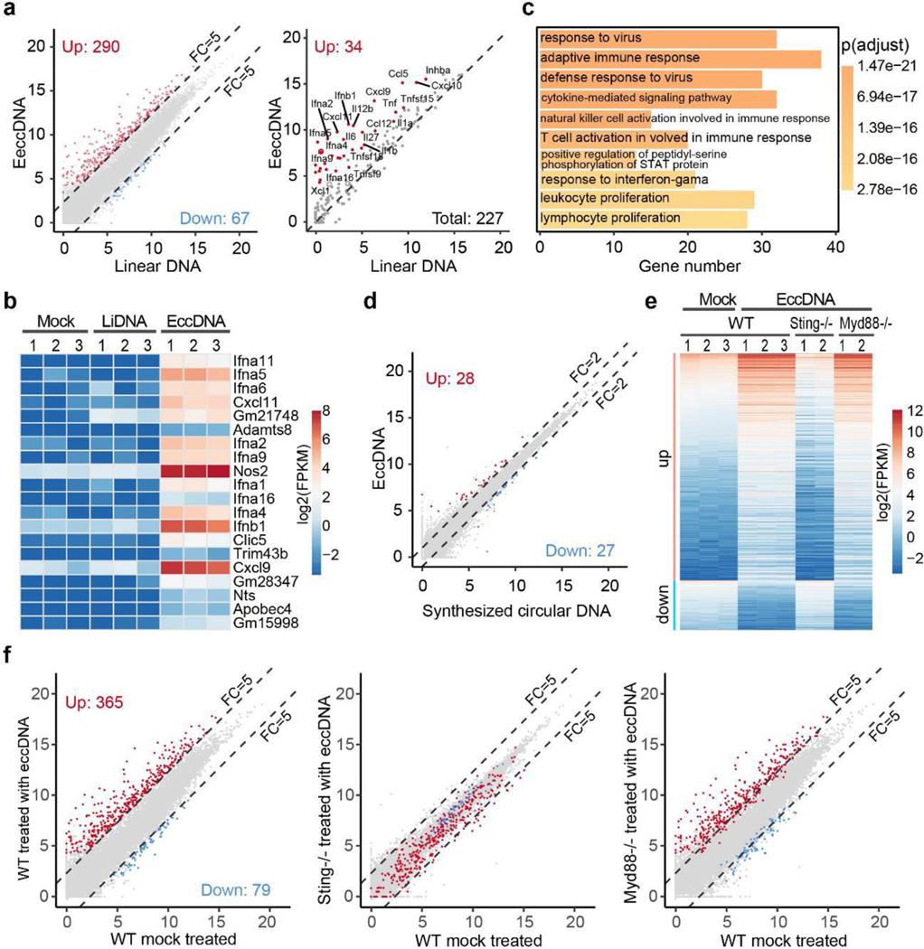
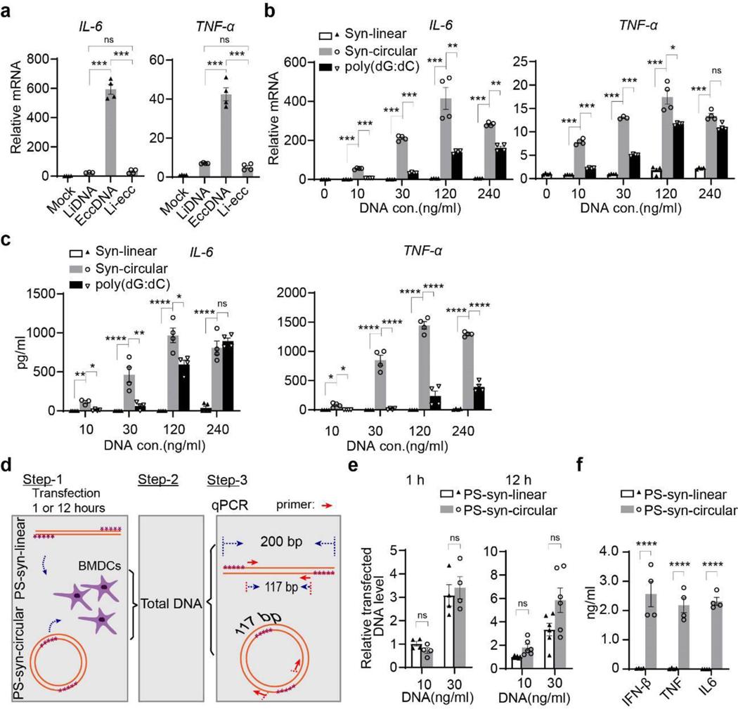
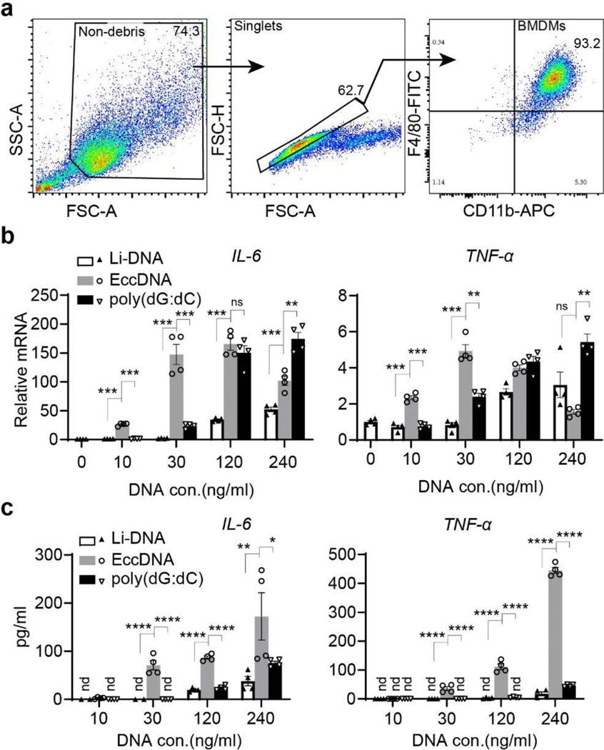
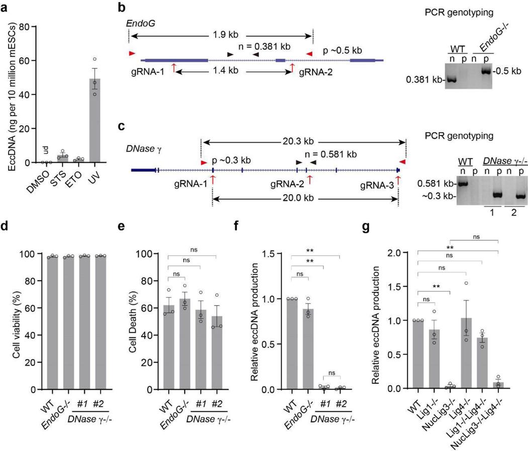
Extrachromosomal circular DNA elements (eccDNAs) have been described in the literature for several decades, and are known for their broad existence across different species. However, their biogenesis and functions are largely unknown. By developing a new circular DNA enrichment method, here we purified and sequenced full-length eccDNAs with Nanopore sequencing. We found that eccDNAs map across the entire genome in a close to random manner, suggesting a biogenesis mechanism of random ligation of genomic DNA fragments. Consistent with this idea, we found that apoptosis inducers can increase eccDNA generation, which is dependent on apoptotic DNA fragmentation followed by ligation by DNA ligase 3. Importantly, we demonstrated that eccDNAs can function as potent innate immunostimulants in a manner that is independent of eccDNA sequence but dependent on eccDNA circularity and the cytosolic DNA sensor Sting. Collectively, our study not only revealed the origin, biogenesis and immunostimulant function of eccDNAs but also uncovered their sensing pathway and potential clinical implications in immune response.

摘要

外染色体环状 DNA 元件(eccDNAs)在文献中已有数十年的描述,其广泛存在于不同物种中。然而,它们的生物发生和功能在很大程度上是未知的。通过开发一种新的环状 DNA 富集方法,我们在这里使用纳米孔测序对全长 eccDNAs 进行了纯化和测序。我们发现 eccDNAs 以近乎随机的方式在整个基因组中定位,这表明了基因组 DNA 片段随机连接的生物发生机制。与这一观点一致的是,我们发现凋亡诱导剂可以增加 eccDNA 的产生,这依赖于凋亡 DNA 片段化,随后由 DNA 连接酶 3 连接。重要的是,我们证明了 eccDNAs 可以作为有效的先天免疫刺激物发挥作用,这种作用不依赖于 eccDNA 序列,而是依赖于 eccDNA 的环状结构和细胞质 DNA 传感器 Sting。总的来说,我们的研究不仅揭示了 eccDNAs 的起源、生物发生和免疫刺激功能,还揭示了它们的传感途径及其在免疫反应中的潜在临床意义。

https://cdn.ncbi.nlm.nih.gov/pmc/blobs/d9f4/9295135/c133ca4092b4/nihms-1815429-f0006.jpg

文献AI研究员

20分钟写一篇综述,助力文献阅读效率提升50倍。

立即体验

用中文搜PubMed

大模型驱动的PubMed中文搜索引擎

马上搜索

文档翻译

学术文献翻译模型,支持多种主流文档格式。

立即体验