Suppr超能文献

整合多组学揭示应激颗粒和 P 体形成的共同特性。

Integrated multi-omics reveals common properties underlying stress granule and P-body formation.

机构信息

University of Manchester School of Biological Science, The University of Manchester Faculty of Biology Medicine and Health, Manchester, UK.

出版信息

RNA Biol. 2021 Nov 12;18(sup2):655-673. doi: 10.1080/15476286.2021.1976986. Epub 2021 Oct 21.

Abstract

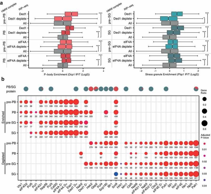
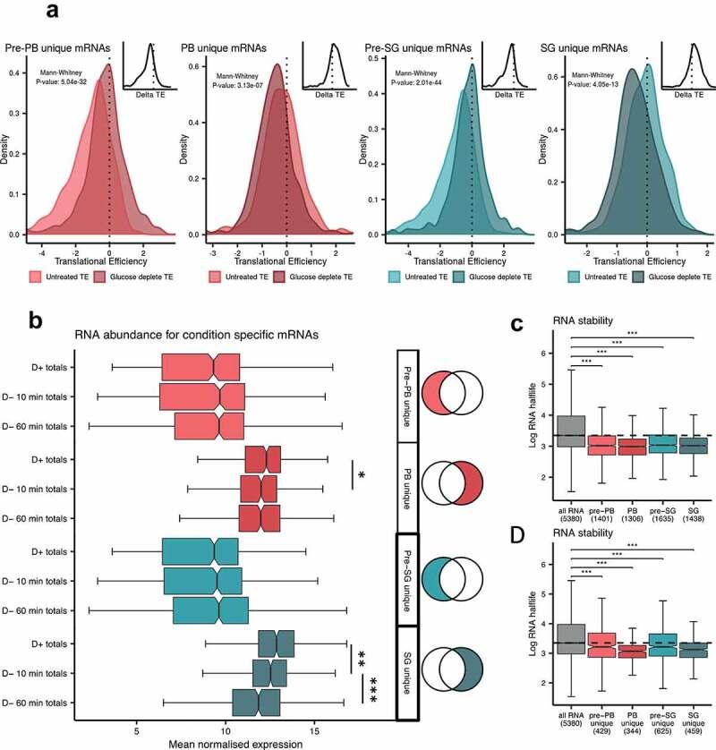
Non-membrane-bound compartments such as P-bodies (PBs) and stress granules (SGs) play important roles in the regulation of gene expression following environmental stresses. We have systematically and quantitatively determined the protein and mRNA composition of PBs and SGs formed before and after nutrient stress. We find that high molecular weight (HMW) complexes exist prior to glucose depletion that we propose may act as seeds for further condensation of proteins forming mature PBs and SGs. We identify an enrichment of proteins with low complexity and RNA binding domains, as well as long, structured mRNAs that are poorly translated following nutrient stress. Many proteins and mRNAs are shared between PBs and SGs including several multivalent RNA binding proteins that promote condensate interactions during liquid-liquid phase separation. We uncover numerous common protein and RNA components across PBs and SGs that support a complex interaction profile during the maturation of these biological condensates. These interaction networks represent a tuneable response to stress, highlighting previously unrecognized condensate heterogeneity. These studies therefore provide an integrated and quantitative understanding of the dynamic nature of key biological condensates.

摘要

非膜结合区室,如 P 体(PBs)和应激颗粒(SGs),在环境应激后基因表达的调控中发挥重要作用。我们系统地和定量地确定了营养应激前后形成的 P 体和 SG 的蛋白质和 mRNA 组成。我们发现,在葡萄糖耗尽之前存在高分子量(HMW)复合物,我们提出这些复合物可能作为进一步凝聚蛋白质形成成熟的 P 体和 SG 的种子。我们发现富含低复杂度和 RNA 结合结构域的蛋白质,以及在营养应激后翻译较差的长结构 mRNA。许多蛋白质和 mRNA 存在于 P 体和 SG 之间,包括几种多价 RNA 结合蛋白,它们在液-液相分离过程中促进凝聚物相互作用。我们在 P 体和 SG 之间发现了许多常见的蛋白质和 RNA 成分,这些成分在这些生物凝聚物的成熟过程中支持复杂的相互作用模式。这些相互作用网络代表了对应激的可调节反应,突出了以前未被识别的凝聚物异质性。因此,这些研究提供了对关键生物凝聚物动态性质的综合和定量理解。

https://cdn.ncbi.nlm.nih.gov/pmc/blobs/abf3/8782181/b376a920d092/KRNB_A_1976986_F0001_B.jpg

文献AI研究员

20分钟写一篇综述,助力文献阅读效率提升50倍。

立即体验

用中文搜PubMed

大模型驱动的PubMed中文搜索引擎

马上搜索

文档翻译

学术文献翻译模型,支持多种主流文档格式。

立即体验