Suppr超能文献

Xbp1s-Ddit3 促进 MCT 诱导的肺动脉高压。

Xbp1s-Ddit3 promotes MCT-induced pulmonary hypertension.

机构信息

Department of Pulmonary and Critical Care Medicine, Tongji Hospital, Tongji Medical College, Huazhong University of Science and Technology, Wuhan, China.

Key Laboratory of Pulmonary Diseases, National Ministry of Health of The People's Republic of China, Wuhan, China.

出版信息

Clin Sci (Lond). 2021 Nov 12;135(21):2467-2481. doi: 10.1042/CS20210612.

Abstract

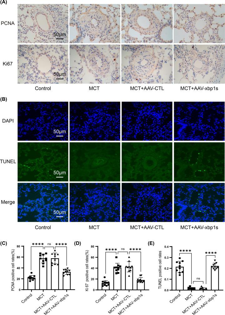
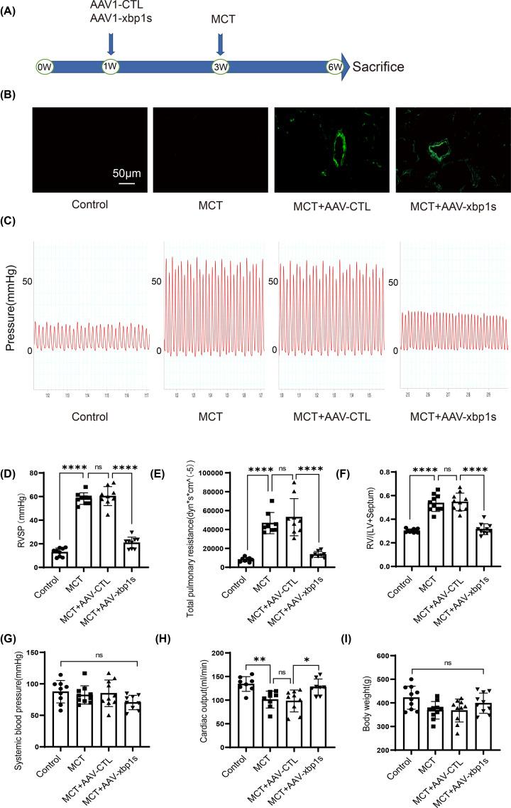
Pulmonary hypertension (PH) is a life-threatening disease characterized by vascular remodeling. Exploring new therapy target is urgent. The purpose of the present study is to investigate whether and how spliced x-box binding protein 1 (xbp1s), a key component of endoplasmic reticulum stress (ERS), contributes to the pathogenesis of PH. Forty male SD rats were randomly assigned to four groups: Control, Monocrotaline (MCT), MCT+AAV-CTL (control), and MCT+AAV-xbp1s. The xbp1s protein levels were found to be elevated in lung tissues of the MCT group. Intratracheal injection of adeno-associated virus serotype 1 carrying xbp1s shRNA (AAV-xbp1s) to knock down the expression of xbp1s effectively ameliorated the MCT-induced elevation of right ventricular systolic pressure (RVSP), total pulmonary resistance (TPR), right ventricular hypertrophy and medial wall thickness of muscularized distal pulmonary arterioles. The abnormally increased positive staining rates of proliferating cell nuclear antigen (PCNA) and Ki67 and decreased positive staining rates of terminal deoxynucleotidyl transferase (TdT)-mediated dUTP nick end labeling (TUNEL) in pulmonary arterioles were also reversed in the MCT+AAV-xbp1s group. For mechanistic exploration, bioinformatics prediction of the protein network was performed on the STRING database, and further verification was performed by qRT-PCR, Western blots and co-immunoprecipitation (Co-IP). DNA damage-inducible transcript 3 (Ddit3) was identified as a downstream protein that interacted with xbp1s. Overexpression of Ddit3 restored the decreased proliferation, migration and cell viability caused by silencing of xbp1s. The protein level of Ddit3 was also highly consistent with xbp1s in the animal model. Taken together, our study demonstrated that xbp1s-Ddit3 may be a potential target to interfere with vascular remodeling in PH.

摘要

肺动脉高压(PH)是一种以血管重构为特征的危及生命的疾病。探索新的治疗靶点迫在眉睫。本研究旨在探讨 spliced X 盒结合蛋白 1(xbp1s)是否以及如何作为内质网应激(ERS)的关键组成部分参与 PH 的发病机制。40 只雄性 SD 大鼠随机分为四组:对照组、野百合碱(MCT)组、MCT+AAV-CTL(对照组)和 MCT+AAV-xbp1s 组。结果发现,MCT 组肺组织中 xbp1s 蛋白水平升高。用携带 xbp1s shRNA 的腺相关病毒血清型 1(AAV-xbp1s)经气管内注射有效敲低 xbp1s 的表达,可改善 MCT 诱导的右心室收缩压(RVSP)、总肺阻力(TPR)、右心室肥厚和肌化远端肺动脉小动脉中膜厚度升高。在 MCT+AAV-xbp1s 组,肺小动脉中增殖细胞核抗原(PCNA)和 Ki67 的阳性染色率异常升高和末端脱氧核苷酸转移酶(TdT)介导的 dUTP 缺口末端标记(TUNEL)的阳性染色率降低也得到逆转。为了进行机制探索,在 STRING 数据库上对蛋白网络进行了生物信息学预测,并通过 qRT-PCR、Western blot 和免疫共沉淀(Co-IP)进行了进一步验证。鉴定出 DNA 损伤诱导转录物 3(DDIT3)是与 xbp1s 相互作用的下游蛋白。过表达 DDIT3 可恢复 xbp1s 沉默引起的增殖、迁移和细胞活力降低。DDIT3 的蛋白水平在动物模型中与 xbp1s 高度一致。综上所述,本研究表明 xbp1s-Ddit3 可能是干预 PH 血管重构的潜在靶点。

https://cdn.ncbi.nlm.nih.gov/pmc/blobs/4e76/8564003/5ebf65e3d3d2/cs-135-cs20210612-g1.jpg

文献AI研究员

20分钟写一篇综述,助力文献阅读效率提升50倍。

立即体验

用中文搜PubMed

大模型驱动的PubMed中文搜索引擎

马上搜索

文档翻译

学术文献翻译模型,支持多种主流文档格式。

立即体验