Suppr超能文献

鉴定肺动脉高压患者铜代谢相关的生物标志物。

Identification of biomarkers related to copper metabolism in patients with pulmonary arterial hypertension.

机构信息

Department of Respiratory and Critical Care Medicine, The Second Affiliated Hospital of Xi'an Jiaotong University (Xibei Hospital), Xi'an, 710004, Shaanxi, China.

Department of Emergency, The First Affiliated Hospital Xi'an Jiaotong University, Xi'an, 710061, Shaanxi, China.

出版信息

BMC Pulm Med. 2023 Jan 23;23(1):31. doi: 10.1186/s12890-023-02326-6.

Abstract

BACKGROUND

The pathogenesis of pulmonary arterial hypertension (PAH) and associated biomarkers remain to be studied. Copper metabolism is an emerging metabolic research direction in many diseases, but its role in PAH is still unclear.

METHODS

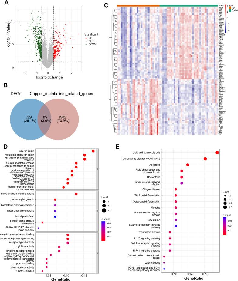
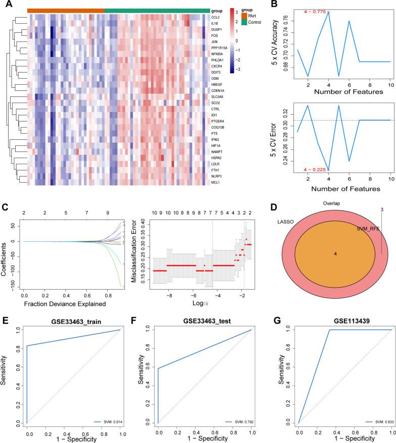
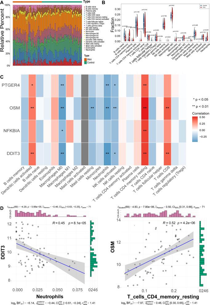
PAH-related datasets were downloaded from the Gene Expression Omnibus database, and 2067 copper metabolism-related genes (CMGs) were obtained from the GeneCards database. Differential expression analysis and the Venn algorithm were used to acquire the differentially expressed CMGs (DE-CMGs). DE-CMGs were then used for the coexpression network construction to screen candidate key genes associated with PAH. Furthermore, the predictive performance of the model was verified by receiver operating characteristic (ROC) analysis, and genes with area under the curve (AUC) values greater than 0.8 were selected as diagnostic genes. Then support vector machine, least absolute shrinkage and selection operator regression, and Venn diagrams were applied to detect biomarkers. Moreover, gene set enrichment analysis was performed to explore the function of the biomarkers, and immune-related analyses were utilized to study the infiltration of immune cells. The drug-gene interaction database was used to predict potential therapeutic drugs for PAH using the biomarkers. Biomarkers expression in clinical samples was verified by real-time quantitative PCR.

RESULTS

Four biomarkers (DDIT3, NFKBIA, OSM, and PTGER4) were screened. The ROC analysis showed that the 4 biomarkers performed well (AUCs > 0.7). The high expression groups for the 4 biomarkers were enriched in protein activity-related pathways including protein export, spliceosome and proteasome. Furthermore, 8 immune cell types were significantly different between the two groups, including naive B cells, memory B cells, and resting memory CD4 T cells. Afterward, a gene-drug network was constructed. This network illustrated that STREPTOZOCIN, IBUPROFEN, and CELECOXIB were shared by the PTGER4 and DDIT3. Finally, the results of RT-qPCR in clinical samples further confirmed the results of the public database for the expression of NFKBIA and OSM.

CONCLUSION

In conclusion, four biomarkers (DDIT3, NFKBIA, OSM, and PTGER4) with considerable diagnostic values were identified, and a gene-drug network was further constructed. The results of this study may have significant implications for the development of new diagnostic biomarkers and actionable targets to expand treatment options for PAH patients.

摘要

背景

肺动脉高压(PAH)的发病机制和相关生物标志物仍有待研究。铜代谢是许多疾病中新兴的代谢研究方向,但它在 PAH 中的作用尚不清楚。

方法

从基因表达综合数据库(GEO)下载与 PAH 相关的数据集,并从基因卡片数据库(GeneCards)中获取 2067 个铜代谢相关基因(CMGs)。使用差异表达分析和 Venn 算法获取差异表达的 CMGs(DE-CMGs)。然后,利用 DE-CMGs 构建共表达网络,筛选与 PAH 相关的候选关键基因。进一步通过接受者操作特征(ROC)分析验证模型的预测性能,选择 AUC 值大于 0.8 的基因作为诊断基因。然后,应用支持向量机、最小绝对收缩和选择算子回归以及 Venn 图来检测生物标志物。此外,进行基因集富集分析以探索生物标志物的功能,并利用免疫相关分析研究免疫细胞的浸润。利用药物-基因相互作用数据库,使用生物标志物预测潜在的 PAH 治疗药物。通过实时定量 PCR 验证临床样本中生物标志物的表达。

结果

筛选出 4 个生物标志物(DDIT3、NFKBIA、OSM 和 PTGER4)。ROC 分析表明,这 4 个生物标志物表现良好(AUC 值均大于 0.7)。4 个生物标志物高表达组富集于蛋白质活性相关通路,包括蛋白质输出、剪接体和蛋白酶体。此外,两组间有 8 种免疫细胞类型存在显著差异,包括幼稚 B 细胞、记忆 B 细胞和静止记忆 CD4 T 细胞。随后构建了一个基因-药物网络。该网络表明,PTGER4 和 DDIT3 共享 STREPTOZOCIN、IBUPROFEN 和 CELECOXIB。最后,临床样本的 RT-qPCR 结果进一步证实了公共数据库中 NFKBIA 和 OSM 表达的结果。

结论

总之,本研究鉴定了具有相当诊断价值的 4 个生物标志物(DDIT3、NFKBIA、OSM 和 PTGER4),并进一步构建了一个基因-药物网络。该研究结果可能对开发新的诊断生物标志物和可操作靶点以扩大 PAH 患者的治疗选择具有重要意义。

https://cdn.ncbi.nlm.nih.gov/pmc/blobs/b6b5/9869591/131a95787630/12890_2023_2326_Fig1_HTML.jpg

文献AI研究员

20分钟写一篇综述,助力文献阅读效率提升50倍。

立即体验

用中文搜PubMed

大模型驱动的PubMed中文搜索引擎

马上搜索

文档翻译

学术文献翻译模型,支持多种主流文档格式。

立即体验