Suppr超能文献

海洋 λ-卡拉胶聚糖通过调控乙酰肝素酶代谢和 MMP-14/MMP-2 轴抑制 MDA-MB-231 人乳腺癌细胞的迁移和侵袭能力

A Marine λ-Oligocarrageenan Inhibits Migratory and Invasive Ability of MDA-MB-231 Human Breast Cancer Cells through Actions on Heparanase Metabolism and MMP-14/MMP-2 Axis.

机构信息

BCBS Group (Biotechnologies et Chimie des Bioressources pour la Santé), Laboratoire Littoral Environnement et Sociétés, La Rochelle University, UMR CNRS 7266, 17000 La Rochelle, France.

Laboratoire Inflammation, Tissus Epithéliaux et Cytokines, Poitiers University, LITEC EA 4331, 86073 Poitiers, France.

出版信息

Mar Drugs. 2021 Sep 28;19(10):546. doi: 10.3390/md19100546.

Abstract

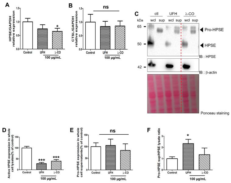
Sugar-based molecules such as heparins or natural heparan sulfate polysaccharides have been developed and widely studied for controlling heparanase (HPSE) enzymatic activity, a key player in extracellular matrix remodelling during cancer pathogenesis. However, non-enzymatic functions of HPSE have also been described in tumour mechanisms. Given their versatile properties, we hypothesized that sugar-based inhibitors may interfere with enzymatic but also non-enzymatic HPSE activities. In this work, we assessed the effects of an original marine λ-carrageenan derived oligosaccharide (λ-CO) we previously described, along with those of its native counterpart and heparins, on cell viability, proliferation, migration, and invasion of MDA-MB-231 breast cancer cells but also of sh-MDA-MB-231 cells, in which the expression of HPSE was selectively downregulated. We observed no cytotoxic and no anti-proliferative effects of our compounds but surprisingly λ-CO was the most efficient to reduce cell migration and invasion compared with heparins, and in a HPSE-dependent manner. We provided evidence that λ-CO tightly controlled a HPSE/MMP-14/MMP-2 axis, leading to reduced MMP-2 activity. Altogether, this study highlights λ-CO as a potent HPSE "modulator" capable of reducing not only the enzymatic activity of HPSE but also the functions controlled by the HPSE levels.

摘要

基于糖的分子,如肝素或天然硫酸乙酰肝素多糖,已经被开发并广泛研究用于控制肝素酶 (HPSE) 的酶活性,HPSE 是癌症发病过程中外基质重塑的关键因素。然而,HPSE 的非酶功能也在肿瘤机制中得到了描述。鉴于它们的多功能特性,我们假设基于糖的抑制剂可能会干扰酶和非酶 HPSE 活性。在这项工作中,我们评估了一种原始的海洋 λ-卡拉胶衍生寡糖 (λ-CO) 的作用,该寡糖是我们之前描述的,以及其天然对应物和肝素对 MDA-MB-231 乳腺癌细胞以及选择性下调 HPSE 表达的 sh-MDA-MB-231 细胞的细胞活力、增殖、迁移和侵袭的影响。我们没有观察到我们的化合物有细胞毒性或抗增殖作用,但令人惊讶的是,与肝素相比,λ-CO 能最有效地降低细胞迁移和侵袭,并且这种作用是依赖于 HPSE 的。我们提供的证据表明,λ-CO 严格控制 HPSE/MMP-14/MMP-2 轴,导致 MMP-2 活性降低。总之,这项研究强调了 λ-CO 作为一种有效的 HPSE“调节剂”,不仅能够降低 HPSE 的酶活性,还能够降低 HPSE 水平控制的功能。

https://cdn.ncbi.nlm.nih.gov/pmc/blobs/1d02/8539239/8d6f9ba5b77d/marinedrugs-19-00546-g001.jpg

文献AI研究员

20分钟写一篇综述,助力文献阅读效率提升50倍。

立即体验

用中文搜PubMed

大模型驱动的PubMed中文搜索引擎

马上搜索

文档翻译

学术文献翻译模型,支持多种主流文档格式。

立即体验