Suppr超能文献

富硒多糖对高脂饮食喂养小鼠模型的抗高血脂及肠道微生物群落调节作用

Anti-Hyperlipidemia and Gut Microbiota Community Regulation Effects of Selenium-Rich Polysaccharides on the High-Fat Diet-Fed Mice Model.

作者信息

Yu Minglei, Yue Jin, Hui Nan, Zhi Yuee, Hayat Kashif, Yang Xijia, Zhang Dan, Chu Shaohua, Zhou Pei

机构信息

School of Agriculture and Biology, Shanghai Jiao Tong University, Shanghai 200240, China.

Key Laboratory of Urban Agriculture, Ministry of Agriculture and Rural Affairs of the PRC, Shanghai 200240, China.

出版信息

Foods. 2021 Sep 23;10(10):2252. doi: 10.3390/foods10102252.

Abstract

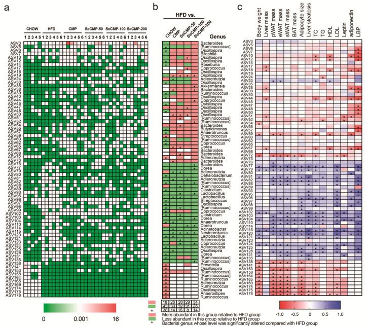
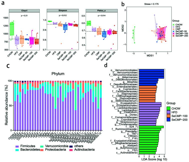
Supplementation of polysaccharides is a promising gut microbiota-targeted therapeutic method for obesity and metabolic diseases. Biological activities of polysaccharides have been well reported, but the effect of selenium (Se)-rich polysaccharides (SeCMP) on obesity and associated metabolic disorder and gut microbiota composition has been rarely studied. This study aimed to investigate the anti-obesity and gut microbiota modulatory effect of crude polysaccharides separated from Se-rich on a high-fat diet (HFD)-fed C57BL/6J mice model. Mice were treated with a normal diet (CHOW), HFD alone, HFD plus polysaccharides (CMP), or low/medium/high dosage of SeCMP for 8 weeks. Body weight, fat content, serum lipid, appetite hormone, lipid gene expression, inflammation cytokines, thermogenic protein, short-chain fatty acids (SCFAs), and gut microbiota structure of the mice were determined. Compared with HFD-fed mice, the serum triglyceride and low-density lipoprotein cholesterol (LDL-C) in the SeCMP-200 group were decreased by 51.5% and 44.1%, respectively. Furthermore, serum lipopolysaccharide-binding proteins (LBP), adiponectin level, and pro-inflammation gene expression in the colon and subcutaneous fat were inhibited, whereas anti-inflammation gene expression was improved, reflecting SeCMP-200 might mitigate obese-induced inflammation. Meanwhile, SeCMP-200 promoted satiety and thermogenesis of obese mice. It also significantly decreased gut bacteria, such as , , , that negatively correlated with obesity traits and increased mucosal beneficial bacteria . There was no significant difference between CMP and SeCMP-100 groups. Our results revealed a high dose of SeCMP could prevent HFD-induced dyslipidemia and gut microbiota dysbiosis and was potential to be used as functional foods.

摘要

补充多糖是一种针对肥胖和代谢疾病的、有前景的肠道微生物群靶向治疗方法。多糖的生物活性已有大量报道,但富硒多糖(SeCMP)对肥胖及相关代谢紊乱和肠道微生物群组成的影响鲜有研究。本研究旨在探讨从富硒物质中分离得到的粗多糖对高脂饮食(HFD)喂养的C57BL/6J小鼠模型的抗肥胖作用及对肠道微生物群的调节作用。将小鼠分为正常饮食组(CHOW)、单纯高脂饮食组、高脂饮食加多糖组(CMP)或低/中/高剂量SeCMP组,处理8周。测定小鼠的体重、脂肪含量、血脂、食欲激素、脂质基因表达、炎症细胞因子、产热蛋白、短链脂肪酸(SCFA)和肠道微生物群结构。与高脂饮食喂养的小鼠相比,SeCMP-200组的血清甘油三酯和低密度脂蛋白胆固醇(LDL-C)分别降低了51.5%和44.1%。此外,血清脂多糖结合蛋白(LBP)、脂联素水平以及结肠和皮下脂肪中的促炎基因表达受到抑制,而抗炎基因表达得到改善,这表明SeCMP-200可能减轻肥胖诱导的炎症。同时,SeCMP-200促进肥胖小鼠的饱腹感和产热。它还显著减少了与肥胖特征呈负相关的肠道细菌,如 、 、 、 ,并增加了黏膜有益菌 。CMP组和SeCMP-100组之间无显著差异。我们的结果表明,高剂量的SeCMP可以预防高脂饮食诱导的血脂异常和肠道微生物群失调,有潜力用作功能性食品。

https://cdn.ncbi.nlm.nih.gov/pmc/blobs/2d05/8534605/91cc98c40e17/foods-10-02252-g001.jpg

文献AI研究员

20分钟写一篇综述,助力文献阅读效率提升50倍。

立即体验

用中文搜PubMed

大模型驱动的PubMed中文搜索引擎

马上搜索

文档翻译

学术文献翻译模型,支持多种主流文档格式。

立即体验