Suppr超能文献

不同寄主植物饲养的秋黏虫肠道细菌群落比较。

Comparison of Gut Bacterial Communities of Fall Armyworm () Reared on Different Host Plants.

机构信息

Key Laboratory of Integrated Pest Management on Crops in Northwestern Loess Plateau, Ministry of Agriculture, College of Plant Protection, Northwest A&F University, Yangling, Xianyang 712100, China.

Key Laboratory of Plant Protection Resources and Pest Management, Ministry of Education, College of Plant Protection, Northwest A&F University, Yangling, Xianyang 712100, China.

出版信息

Int J Mol Sci. 2021 Oct 19;22(20):11266. doi: 10.3390/ijms222011266.

Abstract

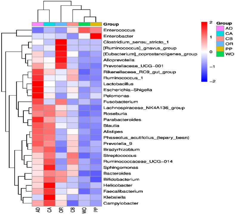
is a highly polyphagous and invasive agricultural pest that can harm more than 300 plants and cause huge economic losses to crops. Symbiotic bacteria play an important role in the host biology and ecology of herbivores, and have a wide range of effects on host growth and adaptation. In this study, high-throughput sequencing technology was used to investigate the effects of different hosts (corn, wild oat, oilseed rape, pepper, and artificial diet) on gut microbial community structure and diversity. Corn is one of the most favored plants of . We compared the gut microbiota on corn with and without a seed coating agent. The results showed that Firmicutes and Bacteroidetes dominated the gut microbial community. The microbial abundance on oilseed rape was the highest, the microbial diversity on wild oat was the lowest, and the microbial diversity on corn without a seed coating agent was significantly higher than that with such an agent. PCoA analysis showed that there were significant differences in the gut microbial community among different hosts. PICRUSt analysis showed that most of the functional prediction categories were related to metabolic and cellular processes. The results showed that the gut microbial community of was affected not only by the host species, but also by different host treatments, which played an important role in host adaptation. It is important to deepen our understanding of the symbiotic relationships between invasive organisms and microorganisms. The study of the adaptability of host insects contributes to the development of more effective and environmentally friendly pest management strategies.

摘要

是一种高度多食性和入侵性的农业害虫,能够危害 300 多种植物,给农作物造成巨大的经济损失。共生细菌在植食性动物的宿主生物学和生态学中起着重要作用,对宿主的生长和适应有广泛的影响。在本研究中,我们利用高通量测序技术研究了不同宿主(玉米、野燕麦、油菜、辣椒和人工饲料)对肠道微生物群落结构和多样性的影响。玉米是 的最喜爱植物之一。我们比较了带和不带种衣剂的玉米上的肠道微生物群。结果表明,厚壁菌门和拟杆菌门是肠道微生物群落的主要组成部分。油菜上的微生物丰度最高,野燕麦上的微生物多样性最低,且不带种衣剂的玉米上的微生物多样性明显高于带种衣剂的玉米。PCoA 分析表明,不同宿主的肠道微生物群落存在显著差异。PICRUSt 分析表明,大多数功能预测类别与代谢和细胞过程有关。结果表明, 肠道微生物群落不仅受到宿主物种的影响,还受到不同宿主处理的影响,这对宿主的适应起着重要作用。深入了解入侵生物与微生物之间的共生关系以及宿主昆虫的适应性对于制定更有效和更环保的害虫管理策略非常重要。

https://cdn.ncbi.nlm.nih.gov/pmc/blobs/ab7d/8540368/7e7f112d85f7/ijms-22-11266-g001.jpg

文献AI研究员

20分钟写一篇综述,助力文献阅读效率提升50倍。

立即体验

用中文搜PubMed

大模型驱动的PubMed中文搜索引擎

马上搜索

文档翻译

学术文献翻译模型,支持多种主流文档格式。

立即体验