Suppr超能文献

亚麻种子发育中期的表皮特异性转录调控影响黏液的释放和种子含油率。

Integument-Specific Transcriptional Regulation in the Mid-Stage of Flax Seed Development Influences the Release of Mucilage and the Seed Oil Content.

机构信息

Laboratoire de Biologie des Plantes et Innovation, UMRT 1158 INRA BioEcoAgro, UPJV, UFR des Sciences, 33 rue Saint Leu, F-80039 Amiens, France.

Centre de Ressources Régionales en Biologie Moléculaire, UPJV, UFR des Sciences, Bâtiment Serres-Transfert Rue Dallery-Passage du Sourire d'Avril, F-80039 Amiens, France.

出版信息

Cells. 2021 Oct 6;10(10):2677. doi: 10.3390/cells10102677.

Abstract

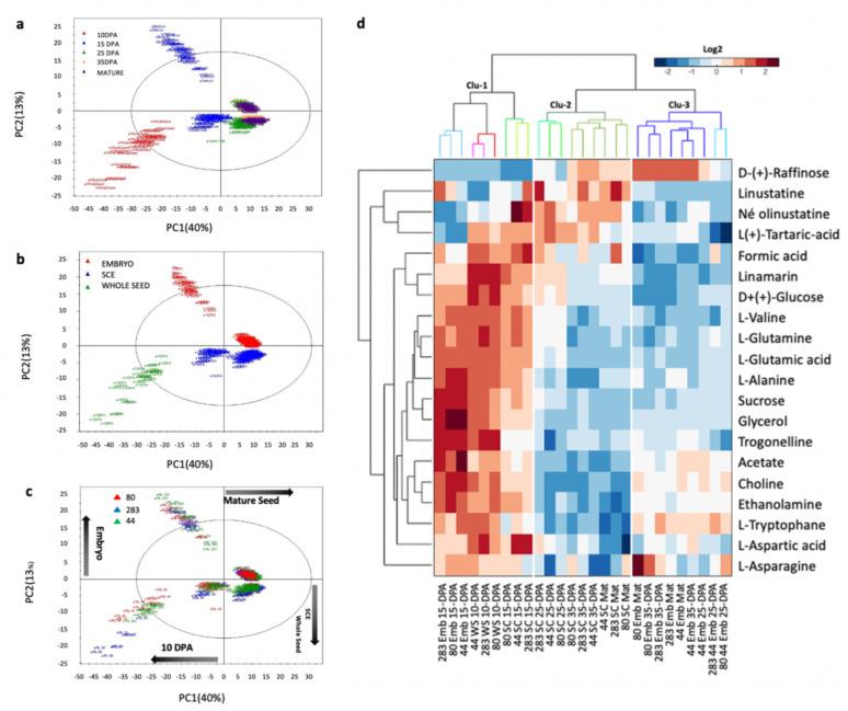
Flax ( L.) seed oil, which accumulates in the embryo, and mucilage, which is synthesized in the seed coat, are of great economic importance for food, pharmaceutical as well as chemical industries. Theories on the link between oil and mucilage production in seeds consist in the spatio-temporal competition of both compounds for photosynthates during the very early stages of seed development. In this study, we demonstrate a positive relationship between seed oil production and seed coat mucilage extrusion in the agronomic model, flax. Three recombinant inbred lines were selected for low, medium and high mucilage and seed oil contents. Metabolite and transcript profiling (1H NMR and DNA oligo-microarrays) was performed on the seeds during seed development. These analyses showed main changes in the seed coat transcriptome during the mid-phase of seed development (25 Days Post-Anthesis), once the mucilage biosynthesis and modification processes are thought to be finished. These transcriptome changes comprised genes that are putatively involved in mucilage chemical modification and oil synthesis, as well as gibberellic acid (GA) metabolism. The results of this integrative biology approach suggest that transcriptional regulations of seed oil and fatty acid (FA) metabolism could occur in the seed coat during the mid-stage of seed development, once the seed coat carbon supplies have been used for mucilage biosynthesis and mechanochemical properties of the mucilage secretory cells.

摘要

亚麻(Linum usitatissimum)种子中的油和种皮中的黏胶,对于食品、制药和化工行业具有重要的经济价值。关于种子中油和黏胶生产之间联系的理论认为,在种子发育的早期阶段,这两种化合物会为了光合产物而发生空间和时间上的竞争。在这项研究中,我们在农业模型亚麻中证明了种子油生产与种皮黏胶外排之间存在正相关关系。选择了三个重组自交系,其种子油和黏胶含量分别较低、中、高。在种子发育过程中对种子进行代谢组学和转录组学(1H NMR 和 DNA 寡微阵列)分析。这些分析表明,在种子发育的中期(授粉后 25 天),种皮转录组发生了主要变化,此时被认为是黏胶生物合成和修饰过程完成的时候。这些转录组变化包括那些可能参与黏胶化学修饰和油合成以及赤霉素(GA)代谢的基因。这种综合生物学方法的结果表明,一旦种皮的碳源用于黏胶生物合成和黏胶分泌细胞的机械化学特性,种子油和脂肪酸(FA)代谢的转录调控可能发生在种子发育的中期。

https://cdn.ncbi.nlm.nih.gov/pmc/blobs/06f8/8534900/d7e23237e124/cells-10-02677-g001.jpg

文献AI研究员

20分钟写一篇综述,助力文献阅读效率提升50倍。

立即体验

用中文搜PubMed

大模型驱动的PubMed中文搜索引擎

马上搜索

文档翻译

学术文献翻译模型,支持多种主流文档格式。

立即体验