Suppr超能文献

异体自然杀伤细胞经体外扩增后,通过不同的受体-配体相互作用,对癌细胞具有强大的细胞溶解活性。

Ex vivo expanded allogeneic natural killer cells have potent cytolytic activity against cancer cells through different receptor-ligand interactions.

机构信息

Department of Pathology, CHA Bundang Medical Center, CHA University, 59 Yatapro Sungnam, Gyeonggi-do, Seongnam, Republic of Korea.

Immunotherapy Team, New Biological Entity (NBE) Research, R&D Division, CHA Biotech, Seongnam, Republic of Korea.

出版信息

J Exp Clin Cancer Res. 2021 Oct 23;40(1):333. doi: 10.1186/s13046-021-02089-0.

Abstract

BACKGROUND

Recently, allogeneic natural killer (NK) cells have gained considerable attention as promising immunotherapeutic tools due to their unique biological functions and characteristics. Although many NK expansion strategies have been reported previously, a deeper understanding of cryopreserved allogeneic NK cells is needed for specific therapeutic approaches.

METHODS

We isolated CD3CD56 primary natural killer (pNK) cells from healthy donors and expanded them ex vivo using a GMP-compliant method without any feeder to generate large volumes of therapeutic pNK cells and cryopreserved stocks. After validation for high purity and activating phenotypes, we performed RNA sequencing of the expanded and cryopreserved pNK cells. The pNK cells were used against various cancer cell lines in 7-AAD/CFSE cytotoxicity assay. For in vivo efficacy study, NSG mice bearing subcutaneous cisplatin-resistant A2780cis xenografts were treated with our pNK cells or cisplatin. Antitumor efficacy was assessed by measuring tumor volume and weight.

RESULTS

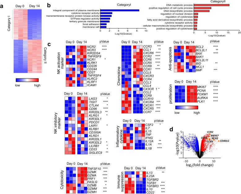
Compared to the pNK cells before expansion, pNK cells after expansion showed 2855 upregulated genes, including genes related to NK cell activation, cytotoxicity, chemokines, anti-apoptosis, and proliferation. Additionally, the pNK cells showed potent cytolytic activity against various cancer cell lines. Interestingly, our activated pNK cells showed a marked increase in NKp44 (1064-fold), CD40L (12,018-fold), and CCR5 (49-fold), and did not express the programmed cell death protein 1(PD-1). We also demonstrated the in vitro and in vivo efficacies of pNK cells against cisplatin-resistant A2780cis ovarian cancer cells having a high programmed death-ligand 1(PD-L1) and low HLA-C expression.

CONCLUSIONS

Taken together, our study provides the first comprehensive genome wide analysis of ex vivo-expanded cryopreserved pNK cells. It also indicates the potential use of expanded and cryopreserved pNK cells as a highly promising immunotherapy for anti-cancer drug resistant patients.

摘要

背景

由于其独特的生物学功能和特性,异体自然杀伤 (NK) 细胞最近作为有前途的免疫治疗工具引起了相当大的关注。尽管以前已经报道了许多 NK 扩增策略,但为了实现特定的治疗方法,需要更深入地了解冷冻保存的异体 NK 细胞。

方法

我们从健康供体中分离出 CD3CD56 原代自然杀伤 (pNK) 细胞,并使用符合 GMP 的方法在体外进行扩增,无需任何饲养细胞即可生成大量治疗用 pNK 细胞和冷冻保存库存。在验证高纯度和激活表型后,我们对扩增和冷冻保存的 pNK 细胞进行了 RNA 测序。在 7-AAD/CFSE 细胞毒性测定中,我们使用 pNK 细胞对抗各种癌细胞系。在体内功效研究中,我们用我们的 pNK 细胞或顺铂治疗荷有皮下顺铂耐药 A2780cis 异种移植的 NSG 小鼠。通过测量肿瘤体积和重量来评估抗肿瘤功效。

结果

与扩增前的 pNK 细胞相比,扩增后的 pNK 细胞显示出 2855 个上调基因,包括与 NK 细胞激活、细胞毒性、趋化因子、抗凋亡和增殖相关的基因。此外,pNK 细胞对各种癌细胞系具有强大的细胞溶解活性。有趣的是,我们激活的 pNK 细胞显示出 NKp44(1064 倍)、CD40L(12018 倍)和 CCR5(49 倍)的显著增加,并且不表达程序性细胞死亡蛋白 1(PD-1)。我们还证明了 pNK 细胞对具有高程序性死亡配体 1(PD-L1)和低 HLA-C 表达的顺铂耐药 A2780cis 卵巢癌细胞的体外和体内功效。

结论

综上所述,我们的研究提供了对体外扩增冷冻保存的 pNK 细胞的首次全面全基因组分析。它还表明,扩增和冷冻保存的 pNK 细胞可作为一种有前途的免疫疗法,用于治疗对抗癌药物耐药的患者。

https://cdn.ncbi.nlm.nih.gov/pmc/blobs/6ef3/8539797/fd4687141d19/13046_2021_2089_Fig1_HTML.jpg

文献AI研究员

20分钟写一篇综述,助力文献阅读效率提升50倍。

立即体验

用中文搜PubMed

大模型驱动的PubMed中文搜索引擎

马上搜索

文档翻译

学术文献翻译模型,支持多种主流文档格式。

立即体验