Suppr超能文献

一种来自青蟹的新型抗菌肽——斯帕莫辛,对……显示出强大的抗真菌活性。

A Novel Antimicrobial Peptide Sparamosin From the Mud Crab Showing Potent Antifungal Activity Against .

作者信息

Chen Yan-Chao, Yang Ying, Zhang Chang, Chen Hui-Yun, Chen Fangyi, Wang Ke-Jian

机构信息

State Key Laboratory of Marine Environmental Science, College of Ocean and Earth Sciences, Xiamen University, Xiamen, China.

State-Province Joint Engineering Laboratory of Marine Bioproducts and Technology, College of Ocean and Earth Sciences, Xiamen University, Xiamen, China.

出版信息

Front Microbiol. 2021 Oct 8;12:746006. doi: 10.3389/fmicb.2021.746006. eCollection 2021.

Abstract

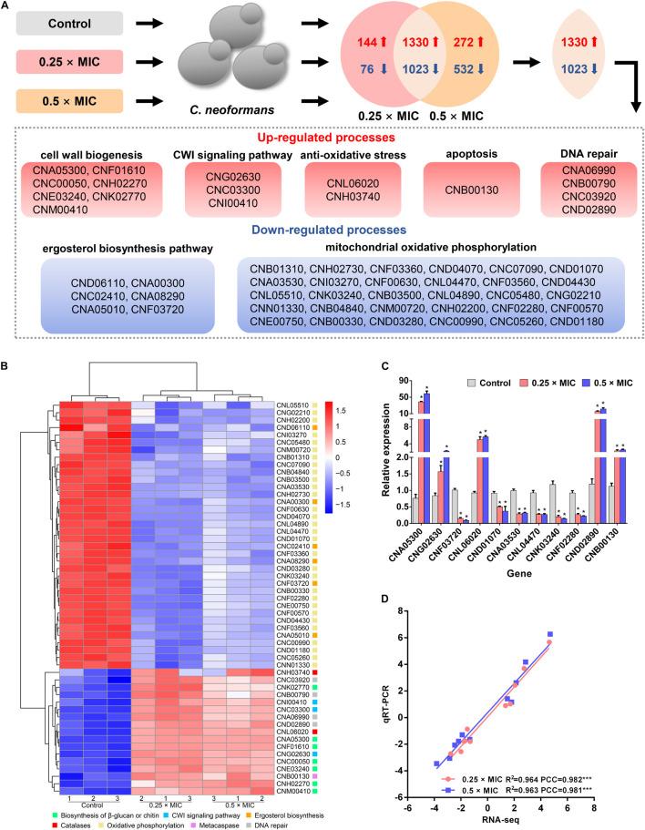
Due to the increasing prevalence of drug-resistant fungi and the limitations of current treatment strategies to fungal infections, exploration and development of new antifungal drugs or substituents are necessary. In the study, a novel antimicrobial peptide, named Sparamosin, was identified in the mud crab , which contains a signal peptide of 22 amino acids and a mature peptide of 54 amino acids. The antimicrobial activity of its synthetic mature peptide and two truncated peptides (Sparamosin and Sparamosin) were determined. The results showed that Sparamosin had the strongest activity against a variety of Gram-negative bacteria, Gram-positive bacteria and fungi, in particular had rapid fungicidal kinetics (killed 99% within 10 min) and had potent anti-biofilm activity against , but had no cytotoxic effect on mammalian cells. The RNA-seq results showed that after Sparamosin treatment, the expression of genes involved in cell wall component biosynthesis, cell wall integrity signaling pathway, anti-oxidative stress, apoptosis and DNA repair were significantly up-regulated, indicating that Sparamosin might disrupt the cell wall of , causing oxidative stress, DNA damage and cell apoptosis. The underlying mechanism was further confirmed. Sparamosin could bind to several phospholipids in the cell membrane and effectively killed through disrupting the integrity of the cell wall and cell membrane observed by electron microscope and staining assay. In addition, it was found that the accumulation of reactive oxygen species (ROS) increased, the mitochondrial membrane potential (MMP) was disrupted, and DNA fragmentation was induced after Sparamosin treatment, which are all hallmarks of apoptosis. Taken together, Sparamosin has a good application prospect as an effective antimicrobial agent, especially for infections.

摘要

由于耐药真菌的日益流行以及当前真菌感染治疗策略的局限性,探索和开发新的抗真菌药物或替代物是必要的。在这项研究中,在青蟹中鉴定出一种名为Sparamosin的新型抗菌肽,它含有一个22个氨基酸的信号肽和一个54个氨基酸的成熟肽。测定了其合成成熟肽和两种截短肽(Sparamosin和Sparamosin)的抗菌活性。结果表明,Sparamosin对多种革兰氏阴性菌、革兰氏阳性菌和真菌具有最强的活性,尤其具有快速的杀菌动力学(10分钟内杀灭99%),对生物膜具有强大的抗生物膜活性,但对哺乳动物细胞没有细胞毒性作用。RNA测序结果表明,Sparamosin处理后,参与细胞壁成分生物合成、细胞壁完整性信号通路、抗氧化应激、细胞凋亡和DNA修复的基因表达显著上调,表明Sparamosin可能破坏的细胞壁,导致氧化应激、DNA损伤和细胞凋亡。其潜在机制得到了进一步证实。通过电子显微镜和染色分析观察到,Sparamosin可以与细胞膜中的几种磷脂结合,并通过破坏细胞壁和细胞膜的完整性有效地杀死。此外,还发现Sparamosin处理后活性氧(ROS)的积累增加,线粒体膜电位(MMP)被破坏,DNA片段化被诱导,这些都是细胞凋亡的标志。综上所述,Sparamosin作为一种有效的抗菌剂,尤其是用于感染,具有良好的应用前景。

https://cdn.ncbi.nlm.nih.gov/pmc/blobs/9032/8531530/03008c498939/fmicb-12-746006-g001.jpg

文献AI研究员

20分钟写一篇综述,助力文献阅读效率提升50倍。

立即体验

用中文搜PubMed

大模型驱动的PubMed中文搜索引擎

马上搜索

文档翻译

学术文献翻译模型,支持多种主流文档格式。

立即体验