Suppr超能文献

维生素D对[具体对象未给出]的抗真菌作用与生物膜形成减少、细胞壁完整性受损以及活性氧生成增加同时发生。

Antifungal Effect of Vitamin D against Coincides with Reduced Biofilm Formation, Compromised Cell Wall Integrity, and Increased Generation of Reactive Oxygen Species.

作者信息

Huang Jian, Lei Junwen, Ge Anni, Xiao Wei, Xin Caiyan, Song Zhangyong, Zhang Jinping

机构信息

Public Center of Experimental Technology, School of Basic Medical Sciences, Southwest Medical University, Luzhou 646000, China.

出版信息

J Fungi (Basel). 2023 Jul 21;9(7):772. doi: 10.3390/jof9070772.

Abstract

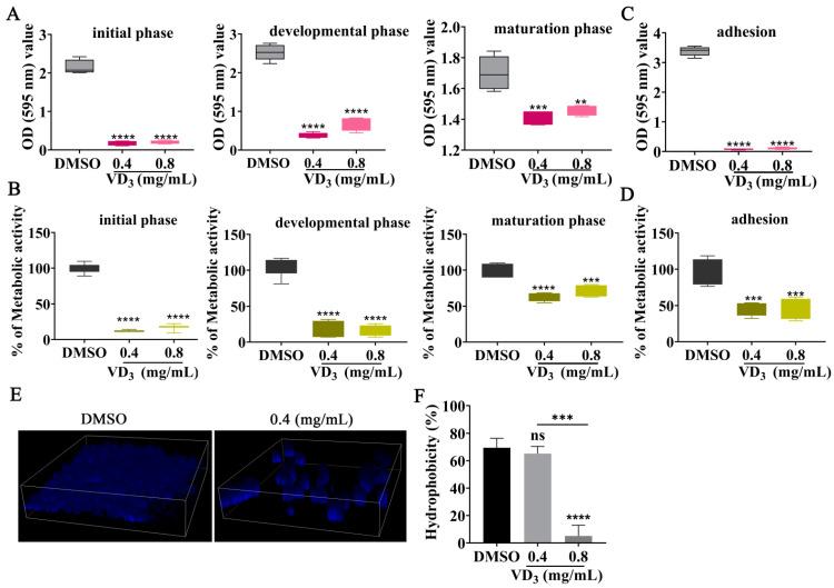
is an invasive fungus that causes both acute and chronic infections, especially in immunocompromised patients. Owing to the increase in the prevalence of drug-resistant pathogenic fungi and the limitations of current treatment strategies, drug repositioning has become a feasible strategy to accelerate the development of new drugs. In this study, the minimum inhibitory concentration of vitamin D (VD) against was found to be 0.4 mg/mL by broth microdilution assay. The antifungal activities of VD were further verified by solid dilution assays and "time-kill" curves. The results showed that VD reduced fungal cell adhesion and hydrophobicity and inhibited biofilm formation at various developmental stages, as confirmed by crystal violet staining and the 2,3-bis(2-methoxy-4-nitro-5-sulfophenyl)-2H-tetrazolium-5-carboxanilide assay. Fluorescence staining of cellular components and a stress susceptibility assay indicated that VD compromised cell integrity. Reverse transcription quantitative PCR demonstrated that VD treatment upregulated the expression of fungal genes related to cell wall synthesis (i.e., , , , and ). Moreover, VD enhanced cell membrane permeability and caused the accumulation of intracellular reactive oxygen species. Finally, VD significantly reduced the tissue fungal burden and prolonged the survival of larvae infected with . These results showed that VD could exert significant antifungal activities both in vitro and in vivo, demonstrating its potential application in the treatment of cryptococcal infections.

摘要

是一种侵袭性真菌,可引起急性和慢性感染,尤其是在免疫功能低下的患者中。由于耐药致病真菌的患病率增加以及当前治疗策略的局限性,药物重新定位已成为加速新药开发的可行策略。在本研究中,通过肉汤微量稀释法发现维生素D(VD)对的最低抑菌浓度为0.4mg/mL。通过固体稀释法和“时间-杀菌”曲线进一步验证了VD的抗真菌活性。结果表明,如结晶紫染色和2,3-双(2-甲氧基-4-硝基-5-磺基苯基)-2H-四唑-5-甲酰苯胺测定所证实,VD降低了真菌细胞的粘附性和疏水性,并抑制了各个发育阶段的生物膜形成。细胞成分的荧光染色和应激敏感性测定表明VD损害了细胞完整性。逆转录定量PCR表明,VD处理上调了与细胞壁合成相关的真菌基因(即、、、和)的表达。此外,VD增强了细胞膜通透性并导致细胞内活性氧的积累。最后,VD显著降低了感染的幼虫的组织真菌负荷并延长了其存活时间。这些结果表明,VD在体外和体内均可发挥显著的抗真菌活性,证明了其在治疗隐球菌感染中的潜在应用。

https://cdn.ncbi.nlm.nih.gov/pmc/blobs/6f63/10381739/399fe8e50ec0/jof-09-00772-g001.jpg

文献AI研究员

20分钟写一篇综述,助力文献阅读效率提升50倍。

立即体验

用中文搜PubMed

大模型驱动的PubMed中文搜索引擎

马上搜索

文档翻译

学术文献翻译模型,支持多种主流文档格式。

立即体验