Suppr超能文献

恒河猴和绿猴对 SARS-CoV-2 的急性期反应的异同。

Similarities and Differences in the Acute-Phase Response to SARS-CoV-2 in Rhesus Macaques and African Green Monkeys.

机构信息

Department of Immunology and Microbiology, Tulane National Primate Research Center, Covington, LA, United States.

Department of Microbiology and Immunology, Tulane University School of Medicine, New Orleans, LA, United States.

出版信息

Front Immunol. 2021 Oct 6;12:754642. doi: 10.3389/fimmu.2021.754642. eCollection 2021.

Abstract

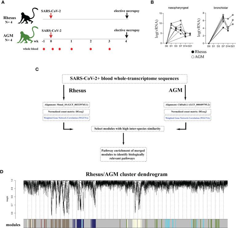
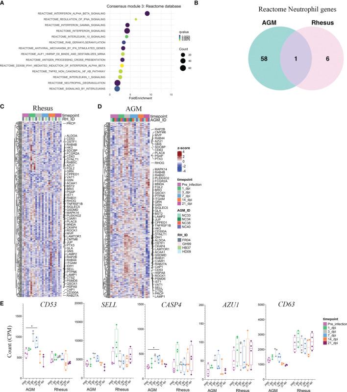
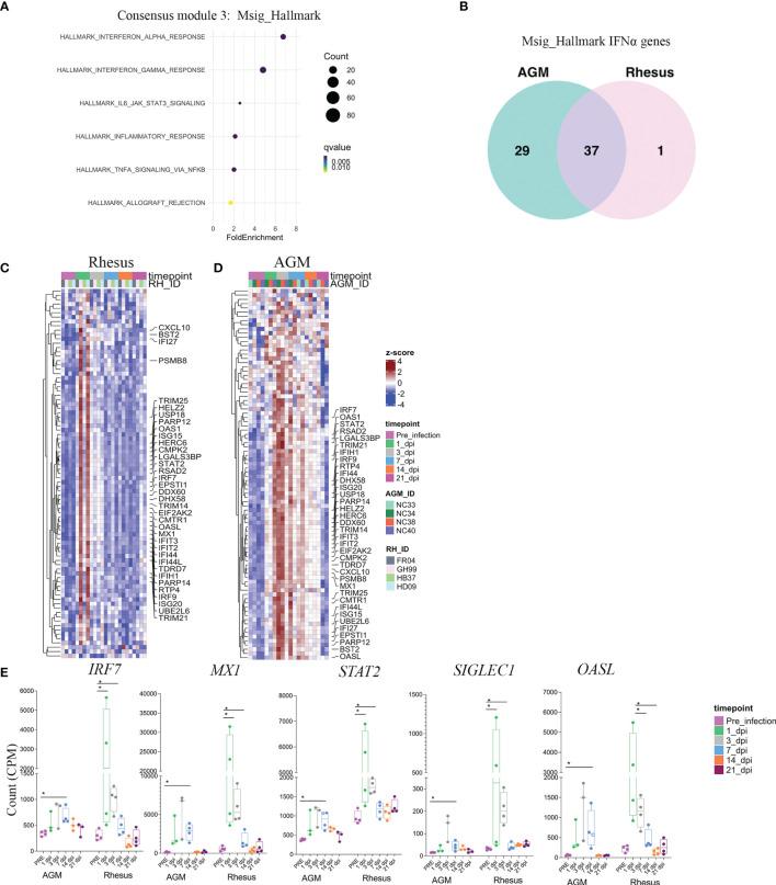
Understanding SARS-CoV-2 immune pathology is critical for the development of effective vaccines and treatments. Here, we employed unbiased serial whole-blood transcriptome profiling by weighted gene network correlation analysis (WGCNA) at pre-specified timepoints of infection to understand SARS-CoV-2-related immune alterations in a cohort of rhesus macaques (RMs) and African green monkeys (AGMs) presenting with varying degrees of pulmonary pathology. We found that the bulk of transcriptional changes occurred at day 3 post-infection and normalized to pre-infection levels by 3 weeks. There was evidence of coordination of transcriptional networks in blood (defined by WGCNA) and the nasopharyngeal SARS-CoV-2 burden as well as the absolute monocyte count. Pathway analysis of gene modules revealed prominent regulation of type I and type II interferon stimulated genes (ISGs) in both RMs and AGMs, with the latter species exhibiting a greater breadth of ISG upregulation. Notably, pathways relating to neutrophil degranulation were enriched in blood of SARS-CoV-2 infected AGMs, but not RMs. Our results elude to hallmark similarities as well as differences in the RM and AGM acute response to SARS-CoV-2 infection, and may help guide the selection of particular NHP species in modeling aspects of COVID-19 disease outcome.

摘要

了解 SARS-CoV-2 的免疫病理学对于开发有效的疫苗和治疗方法至关重要。在这里,我们采用加权基因网络相关分析(WGCNA)在感染前指定的时间点进行无偏的全血转录组谱分析,以了解在表现出不同程度肺部病理学的恒河猴(RMs)和绿长尾猴(AGMs)中与 SARS-CoV-2 相关的免疫改变。我们发现大量转录变化发生在感染后第 3 天,并在 3 周内恢复到感染前的水平。有证据表明血液中的转录网络(由 WGCNA 定义)与鼻咽 SARS-CoV-2 负荷以及绝对单核细胞计数协调。基因模块的途径分析显示,I 型和 II 型干扰素刺激基因(ISGs)在 RMs 和 AGMs 中均受到显著调节,后者物种的 ISG 上调范围更广。值得注意的是,与嗜中性粒细胞脱颗粒相关的途径在感染 SARS-CoV-2 的 AGMs 血液中富集,但在 RMs 中没有。我们的结果揭示了 RM 和 AGM 对 SARS-CoV-2 感染的急性反应的显著相似之处和差异,这可能有助于指导在 COVID-19 疾病结果建模方面选择特定的 NHPs 物种。

https://cdn.ncbi.nlm.nih.gov/pmc/blobs/28f8/8527883/f477845e47e8/fimmu-12-754642-g001.jpg

文献AI研究员

20分钟写一篇综述,助力文献阅读效率提升50倍。

立即体验

用中文搜PubMed

大模型驱动的PubMed中文搜索引擎

马上搜索

文档翻译

学术文献翻译模型,支持多种主流文档格式。

立即体验