Suppr超能文献

骨形态发生蛋白4通过靶向ID3激活肠道干细胞减轻右旋糖酐硫酸钠诱导的溃疡性结肠炎。

Bone Morphogenetic Protein 4 Alleviates DSS-Induced Ulcerative Colitis Through Activating Intestinal Stem Cell by Target ID3.

作者信息

Hu Lei, Xu Junji, Wang Xue, Feng Liang, Zhang Chunmei, Wang Jinsong, Wang Songlin

机构信息

Salivary Gland Disease Center, Capital Medical University School of Stomatology, Beijing, China.

Beijing Laboratory of Oral Health, Capital Medical University, Beijing, China.

出版信息

Front Cell Dev Biol. 2021 Oct 6;9:700864. doi: 10.3389/fcell.2021.700864. eCollection 2021.

Abstract

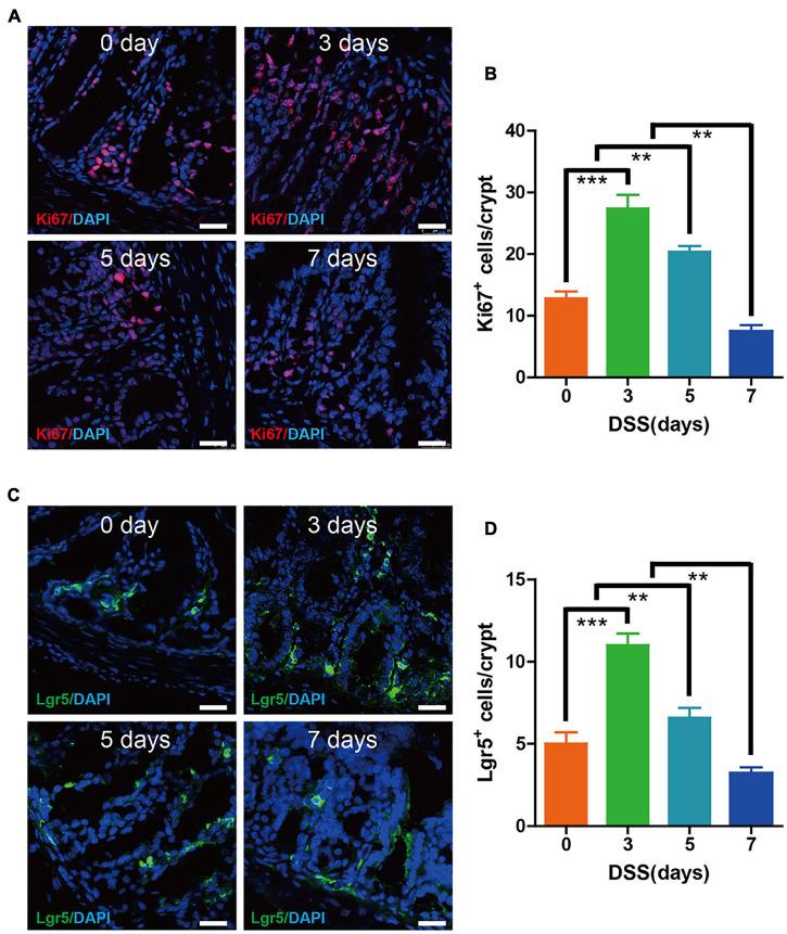
Damage to intestinal epithelial cell proliferation or intestinal stem cell (ISC) maintenance may trigger inflammatory bowel disease (IBD), and protecting the ISCs is critical for IBD treatment. Here, we found that in the dextran sulfate sodium (DSS)-induced ulcerative colitis mice model, colon epithelium and Lgr5 intestinal stem cells (ISCs) renew quickly during the first 3 days. We also found that during this renewing period, SMAD4 and bone morphogenetic protein 4 (BMP4) expression were significantly upregulated. An extra BMP4 treatment could preserve the Lgr5 ISCs and the colon epithelium turnover, and could significantly decrease colon mucosal damage. Moreover, we found that BMP4 regulated ID3 expression in the colon epithelium. Depletion of ID3 could significantly reduce the epithelium renewal and ratio of Lgr5 ISCs at the base of crypts. In conclusion, the present study showed that BMP4 could maintain epithelium cellular proliferation and the ISCs function through ID3 in mice with DSS-induced colitis. The administration of exogenous BMP4 supplement could alleviate DSS-induced colitis by restoring epithelium cellular proliferation and ISC function, suggesting the possible therapeutic function of BMP4 for ulcerative colitis.

摘要

肠道上皮细胞增殖受损或肠道干细胞(ISC)维持功能受损可能引发炎症性肠病(IBD),保护肠道干细胞对IBD治疗至关重要。在此,我们发现,在葡聚糖硫酸钠(DSS)诱导的溃疡性结肠炎小鼠模型中,结肠上皮和Lgr5肠道干细胞在前3天快速更新。我们还发现,在此更新期,SMAD4和骨形态发生蛋白4(BMP4)表达显著上调。额外给予BMP4可保留Lgr5肠道干细胞和结肠上皮更新,并可显著减轻结肠黏膜损伤。此外,我们发现BMP4调节结肠上皮中ID3的表达。敲除ID3可显著降低隐窝底部的上皮更新和Lgr5肠道干细胞比例。总之,本研究表明,在DSS诱导的结肠炎小鼠中,BMP4可通过ID3维持上皮细胞增殖和肠道干细胞功能。给予外源性BMP4补充剂可通过恢复上皮细胞增殖和肠道干细胞功能来减轻DSS诱导的结肠炎,提示BMP4对溃疡性结肠炎可能具有治疗作用。

https://cdn.ncbi.nlm.nih.gov/pmc/blobs/4862/8528200/d866cc074a75/fcell-09-700864-g001.jpg

文献AI研究员

20分钟写一篇综述,助力文献阅读效率提升50倍。

立即体验

用中文搜PubMed

大模型驱动的PubMed中文搜索引擎

马上搜索

文档翻译

学术文献翻译模型,支持多种主流文档格式。

立即体验