Suppr超能文献

全球微生物组的塑料降解潜力与近期污染趋势相关。

Plastic-Degrading Potential across the Global Microbiome Correlates with Recent Pollution Trends.

机构信息

Department of Biology and Biological Engineering, Chalmers University of Technologygrid.5371.0, Gothenburg, Sweden.

Department of Biotechnology and Systems Biology, National Institute of Biology, Ljubljana, Slovenia.

出版信息

mBio. 2021 Oct 26;12(5):e0215521. doi: 10.1128/mBio.02155-21.

Abstract

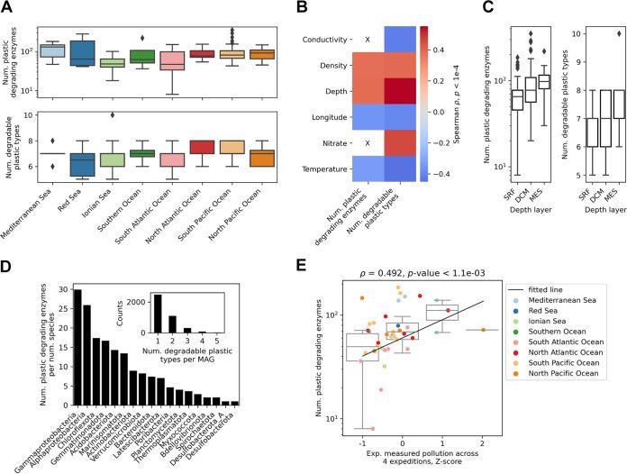
Biodegradation is a plausible route toward sustainable management of the millions of tons of plastic waste that have accumulated in terrestrial and marine environments. However, the global diversity of plastic-degrading enzymes remains poorly understood. Taking advantage of global environmental DNA sampling projects, here we constructed hidden Markov models from experimentally verified enzymes and mined ocean and soil metagenomes to assess the global potential of microorganisms to degrade plastics. By controlling for false positives using gut microbiome data, we compiled a catalogue of over 30,000 nonredundant enzyme homologues with the potential to degrade 10 different plastic types. While differences between the ocean and soil microbiomes likely reflect the base compositions of these environments, we find that ocean enzyme abundance increases with depth as a response to plastic pollution and not merely taxonomic composition. By obtaining further pollution measurements, we observed that the abundance of the uncovered enzymes in both ocean and soil habitats significantly correlates with marine and country-specific plastic pollution trends. Our study thus uncovers the earth microbiome's potential to degrade plastics, providing evidence of a measurable effect of plastic pollution on the global microbial ecology as well as a useful resource for further applied research. Utilization of synthetic biology approaches to enhance current plastic degradation processes is of crucial importance, as natural plastic degradation processes are very slow. For instance, the predicted lifetime of a polyethylene terephthalate (PET) bottle under ambient conditions ranges from 16 to 48 years. Moreover, although there is still unexplored diversity in microbial communities, synergistic degradation of plastics by microorganisms holds great potential to revolutionize the management of global plastic waste. To this end, the methods and data on novel plastic-degrading enzymes presented here can help researchers by (i) providing further information about the taxonomic diversity of such enzymes as well as understanding of the mechanisms and steps involved in the biological breakdown of plastics, (ii) pointing toward the areas with increased availability of novel enzymes, and (iii) giving a basis for further application in industrial plastic waste biodegradation. Importantly, our findings provide evidence of a measurable effect of plastic pollution on the global microbial ecology.

摘要

生物降解是一种可行的方法,可以实现对在陆地和海洋环境中积累的数百万吨塑料废物的可持续管理。然而,全球范围内可降解塑料的酶的多样性仍知之甚少。利用全球环境 DNA 采样项目,我们在这里从经过实验验证的酶中构建了隐马尔可夫模型,并从海洋和土壤宏基因组中挖掘,以评估微生物全球降解塑料的潜力。通过使用肠道微生物组数据控制假阳性,我们编制了一个包含 30,000 多个非冗余酶同源物的目录,这些酶同源物有可能降解 10 种不同类型的塑料。虽然海洋和土壤微生物组之间的差异可能反映了这些环境的基本组成,但我们发现,随着塑料污染的增加,海洋酶的丰度会随着深度的增加而增加,而不仅仅是分类组成。通过获得更多的污染测量结果,我们观察到,无论是在海洋还是土壤生境中,未被发现的酶的丰度都与海洋和特定国家的塑料污染趋势显著相关。因此,我们的研究揭示了地球微生物组降解塑料的潜力,为塑料污染对全球微生物生态的可衡量影响提供了证据,同时也为进一步的应用研究提供了有用的资源。利用合成生物学方法来增强当前的塑料降解过程至关重要,因为自然塑料降解过程非常缓慢。例如,在环境条件下,一个聚对苯二甲酸乙二醇酯 (PET) 瓶的预计寿命范围为 16 到 48 年。此外,尽管微生物群落中仍存在未被探索的多样性,但微生物协同降解塑料具有极大的潜力来彻底改变全球塑料废物的管理。为此,这里介绍的新型塑料降解酶的方法和数据可以帮助研究人员:(i)提供有关这些酶的分类多样性的进一步信息,以及对塑料生物降解涉及的机制和步骤的理解;(ii)指出新型酶可用性增加的区域;(iii)为进一步应用于工业塑料废物生物降解提供基础。重要的是,我们的研究结果为塑料污染对全球微生物生态的可衡量影响提供了证据。

https://cdn.ncbi.nlm.nih.gov/pmc/blobs/6a9b/8546865/e7f61e7430f0/mbio.02155-21-f001.jpg

文献AI研究员

20分钟写一篇综述,助力文献阅读效率提升50倍。

立即体验

用中文搜PubMed

大模型驱动的PubMed中文搜索引擎

马上搜索

文档翻译

学术文献翻译模型,支持多种主流文档格式。

立即体验