Suppr超能文献

TGF-β 对 uPA/uPAR 轴的调节可调节间皮-间充质转化(MesoMT)。

TGF-β regulation of the uPA/uPAR axis modulates mesothelial-mesenchymal transition (MesoMT).

机构信息

Department of Cellular and Molecular Biology, The University of Texas Health Science Center at Tyler, 11937 US HWY 271, Biomedical Research Building, Lab A-5, Tyler, TX, 75708, USA.

出版信息

Sci Rep. 2021 Oct 27;11(1):21210. doi: 10.1038/s41598-021-99520-5.

Abstract

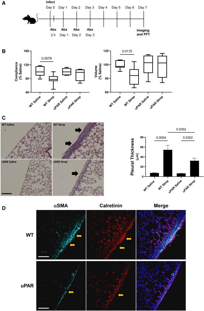
Pleural fibrosis (PF) is a chronic and progressive lung disease which affects approximately 30,000 people per year in the United States. Injury and sustained inflammation of the pleural space can result in PF, restricting lung expansion and impairing oxygen exchange. During the progression of pleural injury, normal pleural mesothelial cells (PMCs) undergo a transition, termed mesothelial mesenchymal transition (MesoMT). While multiple components of the fibrinolytic pathway have been investigated in pleural remodeling and PF, the role of the urokinase type plasminogen activator receptor (uPAR) is unknown. We found that uPAR is robustly expressed by pleural mesothelial cells in PF. Downregulation of uPAR by siRNA blocked TGF-β mediated MesoMT. TGF-β was also found to significantly induce uPA expression in PMCs undergoing MesoMT. Like uPAR, uPA downregulation blocked TGF-β mediated MesoMT. Further, uPAR is critical for uPA mediated MesoMT. LRP1 downregulation likewise blunted TGF-β mediated MesoMT. These findings are consistent with in vivo analyses, which showed that uPAR knockout mice were protected from S. pneumoniae-mediated decrements in lung function and restriction. Histological assessments of pleural fibrosis including pleural thickening and α-SMA expression were likewise reduced in uPAR knockout mice compared to WT mice. These studies strongly support the concept that uPAR targeting strategies could be beneficial for the treatment of PF.

摘要

胸膜纤维化 (PF) 是一种慢性进行性肺部疾病,每年在美国影响约 30000 人。胸膜空间的损伤和持续炎症可导致 PF,限制肺扩张并损害氧气交换。在胸膜损伤的进展过程中,正常的胸膜间皮细胞 (PMCs) 会发生一种转变,称为间皮间质转化 (MesoMT)。虽然纤溶途径的多个成分已在胸膜重塑和 PF 中得到研究,但尿激酶型纤溶酶原激活物受体 (uPAR) 的作用尚不清楚。我们发现 uPAR 在 PF 中的胸膜间皮细胞中表达强烈。通过 siRNA 下调 uPAR 可阻断 TGF-β 介导的 MesoMT。还发现 TGF-β 可显著诱导 PMCs 中正在进行 MesoMT 的 uPA 表达。与 uPAR 一样,uPA 下调可阻断 TGF-β 介导的 MesoMT。此外,uPAR 对于 uPA 介导的 MesoMT 至关重要。LRP1 下调同样削弱了 TGF-β 介导的 MesoMT。这些发现与体内分析一致,表明 uPAR 敲除小鼠可防止肺炎链球菌介导的肺功能下降和受限。与 WT 小鼠相比,uPAR 敲除小鼠的胸膜纤维化组织学评估包括胸膜增厚和 α-SMA 表达也减少。这些研究强烈支持靶向 uPAR 的策略可能有益于 PF 的治疗的概念。

https://cdn.ncbi.nlm.nih.gov/pmc/blobs/179a/8551303/1d059d67c7c0/41598_2021_99520_Fig1_HTML.jpg

文献AI研究员

20分钟写一篇综述,助力文献阅读效率提升50倍。

立即体验

用中文搜PubMed

大模型驱动的PubMed中文搜索引擎

马上搜索

文档翻译

学术文献翻译模型,支持多种主流文档格式。

立即体验