Suppr超能文献

[物质名称]和脂多糖对牛乳腺上皮细胞中MAPK信号通路、基质金属蛋白酶、基质金属蛋白酶组织抑制因子及尿激酶型纤溶酶原激活物系统的影响

Impact of and Lipopolysaccharide on the MAPK Signaling Pathway, MMPs, TIMPs, and the uPA System in Bovine Mammary Epithelial Cells.

作者信息

Zhang Yuanyuan, Ding Yulin, Liang Junxi, Zhang Kai, Su Hong, Wang Daqing, Zhang Min, Zhao Feifei, Sun Zhiwei, Wu Zhimin, Wang Fenglong, Cao Guifang, Zhang Yong

机构信息

College of Veterinary Medicine, Inner Mongolia Agricultural University, Hohhot 010010, China.

Animal Embryo and Developmental Engineering Key Laboratory of Higher Education, Institutions of Inner Mongolia Autonomous Region, Hohhot 010011, China.

出版信息

Int J Mol Sci. 2025 Apr 20;26(8):3893. doi: 10.3390/ijms26083893.

Abstract

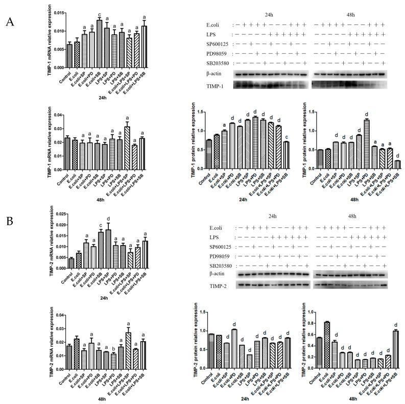
Bovine mastitis is a condition typically induced by various pathogens, with Escherichia coli () being a common causative agent known for its propensity to cause persistent infections. In experimental models of bovine mastitis, lipopolysaccharide (LPS), a key component of the cell wall, is frequently employed as an inducer. The extracellular matrix (ECM) is regulated by MMPs, TIMPs, and the uPA system. They collectively participate in ECM degradation and remodeling and have been identified as promising targets for mastitis treatment. However, investigations into the precise mechanisms underlying and LPS-induced mastitis, as well as the relationship between bovine mastitis and the MAPK signaling pathway, remain limited. In this study, bovine mammary epithelial cells (BMECs) were treated in vitro with 10 CFU/mL heat-inactivated , 7.5 µg/mL LPS, or a combination of both. The treatments resulted in varying degrees of activation of the MAPK signaling pathway, specifically ERK1/2, JNK, and P38. BMECs were exposed to MAPK inhibitors (the JNK inhibitor SP600125, the ERK inhibitor PD98059, and the P38 inhibitor SB203580) after treatments with heat-inactivated (10 CFU/mL), LPS (7.5 µg/mL), or a combination of the two for 6, 12, 24, and 48 h. The mRNA and protein levels of , , , , , , , , , and were assessed using RT-qPCR and Western blot analysis. The findings indicated that heat-inactivated and LPS stimulated the expression of MAPK mRNAs , , ) in BMECs, along with corresponding increases in the phosphorylated proteins. Furthermore, MAPK inhibitors substantially upregulated the expression of TIMP-1, TIMP-2, and PAI-1. However, no significant changes were observed in the mRNA and protein levels of , , , , , , or . In conclusion, heat-inactivated and LPS can activate the MAPK signaling pathway in BMECs. Inhibiting this signaling pathway can modulate the expression of , , and at both mRNA and protein levels.

摘要

牛乳腺炎是一种通常由多种病原体引起的疾病,大肠杆菌( )是常见的致病因子,以其易于引发持续性感染而闻名。在牛乳腺炎的实验模型中,脂多糖(LPS),即 细胞壁的关键成分,经常被用作诱导剂。细胞外基质(ECM)受基质金属蛋白酶(MMPs)、金属蛋白酶组织抑制剂(TIMPs)和尿激酶型纤溶酶原激活物(uPA)系统调节。它们共同参与ECM的降解和重塑,并已被确定为乳腺炎治疗的有前景的靶点。然而,对 及LPS诱导的乳腺炎的确切机制,以及牛乳腺炎与丝裂原活化蛋白激酶(MAPK)信号通路之间关系的研究仍然有限。在本研究中,体外使用10 CFU/mL热灭活的 、7.5 µg/mL LPS或两者的组合处理牛乳腺上皮细胞(BMECs)。这些处理导致MAPK信号通路不同程度的激活,特别是细胞外调节蛋白激酶1/2(ERK1/2)、应激活化蛋白激酶(JNK)和p38。在用热灭活的 (10 CFU/mL)、LPS(7.5 µg/mL)或两者组合处理6、12、2,4和48小时后,将BMECs暴露于MAPK抑制剂(JNK抑制剂SP600125、ERK抑制剂PD98059和p38抑制剂SB203580)。使用逆转录定量聚合酶链反应(RT-qPCR)和蛋白质免疫印迹分析评估 、 、 、 、 、 、 、 、 及 的mRNA和蛋白质水平。研究结果表明,热灭活的 和LPS刺激BMECs中MAPK mRNA 、 、 )的表达,同时磷酸化蛋白相应增加。此外,MAPK抑制剂显著上调金属蛋白酶组织抑制剂-1(TIMP-1)、金属蛋白酶组织抑制剂-2(TIMP-2)和纤溶酶原激活物抑制剂-1(PAI-1)的表达。然而, 、 、 、 、 、 或 的mRNA和蛋白质水平未观察到显著变化。总之,热灭活的 和LPS可激活BMECs中的MAPK信号通路。抑制该信号通路可在mRNA和蛋白质水平调节 、 及 的表达。

https://cdn.ncbi.nlm.nih.gov/pmc/blobs/af94/12027482/af4028c6ffc7/ijms-26-03893-g001.jpg

文献AI研究员

20分钟写一篇综述,助力文献阅读效率提升50倍。

立即体验

用中文搜PubMed

大模型驱动的PubMed中文搜索引擎

马上搜索

文档翻译

学术文献翻译模型,支持多种主流文档格式。

立即体验