Suppr超能文献

CXCR5 下调可减轻脓毒症相关性脑病小鼠模型的认知功能障碍:小胶质细胞自噬和 p38MAPK/NF-κB/STAT3 信号通路的潜在作用。

CXCR5 down-regulation alleviates cognitive dysfunction in a mouse model of sepsis-associated encephalopathy: potential role of microglial autophagy and the p38MAPK/NF-κB/STAT3 signaling pathway.

机构信息

Department of Anesthesiology, Nanjing First Hospital, Nanjing Medical University, Nanjing, 210006, Jiangsu, China.

Institute of Pain Medicine and Special Environmental Medicine, Nantong University, Nantong, 226019, Jiangsu, China.

出版信息

J Neuroinflammation. 2021 Oct 28;18(1):246. doi: 10.1186/s12974-021-02300-1.

Abstract

BACKGROUND

Cognitive deficits are common in patients with sepsis. Previous studies in sepsis-associated encephalopathy (SAE) implicated the C-X-C chemokine receptor type (CXCR) 5. The present study used a mouse model of SAE to examine whether CXCR5 down-regulation could attenuate cognitive deficits.

METHODS

Sepsis was induced in adult male C57BL/6 J and CXCR5 mice by cecal ligation and puncture (CLP). At 14-18 days after surgery, animals were tested in a Morris water maze, followed by a fear conditioning test. Transmission electron microscopy of hippocampal sections was used to assess levels of autophagy. Primary microglial cultures challenged with lipopolysaccharide (LPS) were used to examine the effects of short interfering RNA targeting CXCR5, and to investigate the possible involvement of the p38MAPK/NF-κB/STAT3 signaling pathway.

RESULTS

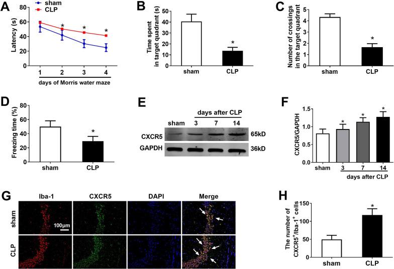
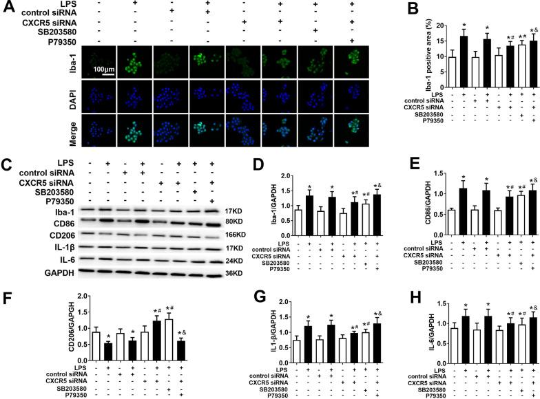
CLP impaired learning and memory and up-regulated CXCR5 in hippocampal microglia. CLP activated hippocampal autophagy, as reflected by increases in numbers of autophagic vacuoles, conversion of microtubule-associated protein 1 light chain 3 (LC3) from form I to form II, accumulation of beclin-1 and autophagy-related gene-5, and a decrease in p62 expression. CLP also shifted microglial polarization to the M1 phenotype, and increased levels of IL-1β, IL-6 and phosphorylated p38MAPK. CXCR5 knockout further enhanced autophagy but partially reversed all the other CLP-induced effects, including cognitive deficits. Similar effects on autophagy and cytokine expression were observed after knocking down CXCR5 in LPS-challenged primary microglial cultures; this knockdown also partially reversed LPS-induced up-regulation of phosphorylated NF-κB and STAT3. The p38MAPK agonist P79350 partially reversed the effects of CXCR5 knockdown in microglial cultures.

CONCLUSIONS

CXCR5 may act via p38MAPK/NF-κB/STAT3 signaling to inhibit hippocampal autophagy during sepsis and thereby contribute to cognitive dysfunction. Down-regulating CXCR5 can restore autophagy and mitigate the proinflammatory microenvironment in the hippocampus.

摘要

背景

脓毒症患者常存在认知障碍。先前关于脓毒症相关性脑病(SAE)的研究表明,C-X-C 趋化因子受体 5(CXCR5)发挥了作用。本研究采用 SAE 小鼠模型,旨在探讨下调 CXCR5 是否可以减轻认知障碍。

方法

采用盲肠结扎穿孔(CLP)法诱导成年雄性 C57BL/6J 和 CXCR5 小鼠发生脓毒症。术后 14-18 天,动物在 Morris 水迷宫中进行测试,随后进行恐惧条件反射测试。通过对海马切片进行透射电子显微镜检查,评估自噬水平。采用脂多糖(LPS)刺激原代小胶质细胞培养物,观察靶向 CXCR5 的短发夹 RNA 的作用,并探讨 p38MAPK/NF-κB/STAT3 信号通路可能发挥的作用。

结果

CLP 导致学习和记忆受损,并在上皮细胞 CXCR5 中上调。CLP 激活了海马自噬,表现为自噬小体数量增加,微管相关蛋白 1 轻链 3(LC3)由 I 型向 II 型转化,自噬相关基因 5 和 beclin-1 积累,p62 表达减少。CLP 还使小胶质细胞极化向 M1 表型转化,并增加白细胞介素-1β(IL-1β)、白细胞介素-6(IL-6)和磷酸化 p38MAPK 的水平。CXCR5 基因敲除进一步增强了自噬,但部分逆转了 CLP 引起的所有其他作用,包括认知障碍。在 LPS 刺激的原代小胶质细胞培养物中敲低 CXCR5 后,观察到类似的自噬和细胞因子表达变化;这种敲低也部分逆转了 LPS 诱导的磷酸化 NF-κB 和 STAT3 的上调。p38MAPK 激动剂 P79350 部分逆转了 CXCR5 敲低对小胶质细胞培养物的影响。

结论

在脓毒症期间,CXCR5 可能通过 p38MAPK/NF-κB/STAT3 信号通路发挥作用,抑制海马自噬,从而导致认知功能障碍。下调 CXCR5 可以恢复自噬并减轻海马中的促炎微环境。

https://cdn.ncbi.nlm.nih.gov/pmc/blobs/9b4e/8554863/649c9689ca48/12974_2021_2300_Fig1_HTML.jpg

文献AI研究员

20分钟写一篇综述,助力文献阅读效率提升50倍。

立即体验

用中文搜PubMed

大模型驱动的PubMed中文搜索引擎

马上搜索

文档翻译

学术文献翻译模型,支持多种主流文档格式。

立即体验