Suppr超能文献

基于生物信息学和机器学习算法的腱病关键生物标志物筛选。

Screening of key biomarkers of tendinopathy based on bioinformatics and machine learning algorithms.

机构信息

District 1, Department of Orthopedics, Xiangtan Central Hospital, Yuhu District, Xiangtan City, Hunan Province, China.

Nanhua University, Hengyang City, Hunan Province, China.

出版信息

PLoS One. 2021 Oct 29;16(10):e0259475. doi: 10.1371/journal.pone.0259475. eCollection 2021.

Abstract

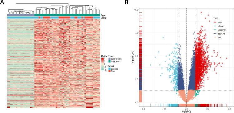
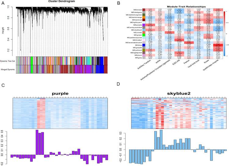
Tendinopathy is a complex multifaceted tendinopathy often associated with overuse and with its high prevalence resulting in significant health care costs. At present, the pathogenesis and effective treatment of tendinopathy are still not sufficiently elucidated. The purpose of this research is to intensely explore the genes, functional pathways, and immune infiltration characteristics of the occurrence and development of tendinopathy. The gene expression profile of GSE106292, GSE26051 and GSE167226 are downloaded from GEO (NCBI comprehensive gene expression database) and analyzed by WGCNA software bag using R software, GSE26051, GSE167226 data set is combined to screen the differential gene analysis. We subsequently performed gene enrichment analysis of Gene Ontology (GO) and "Kyoto Encyclopedia of Genes and Genomes" (KEGG), and immune cell infiltration analysis. By constructing the LASSO regression model, Support vector machine (SVM-REF) and Gaussian mixture model (GMMs) algorithms are used to screen, to identify early diagnostic genes. We have obtained a total of 171 DEGs through WGCNA analysis and differentially expressed genes (DEGs) screening. By GO and KEGG enrichment analysis, it is found that these dysregulated genes were related to mTOR, HIF-1, MAPK, NF-κB and VEGF signaling pathways. Immune infiltration analysis showed that M1 macrophages, activated mast cells and activated NK cells had infiltration significance. After analysis of THE LASSO SVM-REF and GMMs algorithms, we found that the gene MACROD1 may be a gene for early diagnosis. We identified the potential of tendon disease early diagnosis way and immune gene regulation MACROD1 key infiltration characteristics based on comprehensive bioinformatics analysis. These hub genes and functional pathways may as early biomarkers of tendon injuries and molecular therapy level target is used to guide drug and basic research.

摘要

腱病是一种复杂的多方面腱病,常与过度使用有关,其高发率导致了巨大的医疗保健费用。目前,腱病的发病机制和有效治疗仍未得到充分阐明。本研究旨在深入探讨腱病发生发展的基因、功能途径和免疫浸润特征。从 GEO(NCBI 综合基因表达数据库)下载 GSE106292、GSE26051 和 GSE167226 的基因表达谱,使用 R 软件中的 WGCNA 软件包进行分析,结合 GSE26051、GSE167226 数据集进行差异基因分析。随后对基因本体论(GO)和“京都基因与基因组百科全书”(KEGG)进行基因富集分析,并进行免疫细胞浸润分析。通过构建 LASSO 回归模型、支持向量机(SVM-REF)和高斯混合模型(GMMs)算法进行筛选,以鉴定早期诊断基因。通过 WGCNA 分析和差异表达基因(DEGs)筛选,我们共获得了 171 个 DEG。通过 GO 和 KEGG 富集分析,发现这些失调基因与 mTOR、HIF-1、MAPK、NF-κB 和 VEGF 信号通路有关。免疫浸润分析显示 M1 巨噬细胞、活化肥大细胞和活化自然杀伤细胞有浸润意义。通过 LASSO SVM-REF 和 GMMs 算法分析,我们发现基因 MACROD1 可能是早期诊断的基因。我们基于综合生物信息学分析,确定了腱病早期诊断途径和免疫基因调控 MACROD1 关键浸润特征的潜力。这些枢纽基因和功能途径可能成为腱损伤的早期生物标志物,并作为分子治疗水平的靶点,用于指导药物和基础研究。

https://cdn.ncbi.nlm.nih.gov/pmc/blobs/ea03/8555777/14a0bbe4c997/pone.0259475.g001.jpg

文献AI研究员

20分钟写一篇综述,助力文献阅读效率提升50倍。

立即体验

用中文搜PubMed

大模型驱动的PubMed中文搜索引擎

马上搜索

文档翻译

学术文献翻译模型,支持多种主流文档格式。

立即体验