Suppr超能文献

加权基因共表达网络分析(WGCNA)结合机器学习算法用于分析缺血性心肌病所致心力衰竭中的关键基因和免疫细胞浸润

WGCNA combined with machine learning algorithms for analyzing key genes and immune cell infiltration in heart failure due to ischemic cardiomyopathy.

作者信息

Kong XiangJin, Sun HouRong, Wei KaiMing, Meng LingWei, Lv Xin, Liu ChuanZhen, Lin FuShun, Gu XingHua

机构信息

Qilu Hospital, Cheeloo College of Medicine, Shandong University, Jinan, China.

Department of Cardiovascular Surgery, Qilu Hospital of Shandong University, Jinan, China.

出版信息

Front Cardiovasc Med. 2023 Mar 17;10:1058834. doi: 10.3389/fcvm.2023.1058834. eCollection 2023.

Abstract

BACKGROUND

Ischemic cardiomyopathy (ICM) induced heart failure (HF) is one of the most common causes of death worldwide. This study aimed to find candidate genes for ICM-HF and to identify relevant biomarkers by machine learning (ML).

METHODS

The expression data of ICM-HF and normal samples were downloaded from Gene Expression Omnibus (GEO) database. Differentially expressed genes (DEGs) between ICM-HF and normal group were identified. Kyoto Encyclopedia of Genes and Genomes (KEGG) pathway enrichment and gene ontology (GO) annotation analysis, protein-protein interaction (PPI) network, gene pathway enrichment analysis (GSEA), and single-sample gene set enrichment analysis (ssGSEA) were performed. Weighted gene co-expression network analysis (WGCNA) was applied to screen for disease-associated modules, and relevant genes were derived using four ML algorithms. The diagnostic values of candidate genes were assessed using receiver operating characteristic (ROC) curves. The immune cell infiltration analysis was performed between the ICM-HF and normal group. Validation was performed using another gene set.

RESULTS

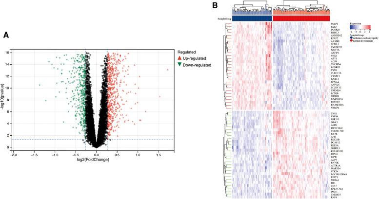
A total of 313 DEGs were identified between ICM-HF and normal group of GSE57345, which were mainly enriched in biological processes and pathways related to cell cycle regulation, lipid metabolism pathways, immune response pathways, and intrinsic organelle damage regulation. GSEA results showed positive correlations with pathways such as cholesterol metabolism in the ICM-HF group compared to normal group and lipid metabolism in adipocytes. GSEA results also showed a positive correlation with pathways such as cholesterol metabolism and a negative correlation with pathways such as lipolytic presentation in adipocytes compared to normal group. Combining multiple ML and cytohubba algorithms yielded 11 relevant genes. After validation using the GSE42955 validation sets, the 7 genes obtained by the machine learning algorithm were well verified. The immune cell infiltration analysis showed significant differences in mast cells, plasma cells, naive B cells, and NK cells.

CONCLUSION

Combined analysis using WGCNA and ML identified coiled-coil-helix-coiled-coil-helix domain containing 4 (CHCHD4), transmembrane protein 53 (TMEM53), acid phosphatase 3 (ACPP), aminoadipate-semialdehyde dehydrogenase (AASDH), purinergic receptor P2Y1 (P2RY1), caspase 3 (CASP3) and aquaporin 7 (AQP7) as potential biomarkers of ICM-HF. ICM-HF may be closely related to pathways such as mitochondrial damage and disorders of lipid metabolism, while the infiltration of multiple immune cells was identified to play a critical role in the progression of the disease.

摘要

背景

缺血性心肌病(ICM)所致心力衰竭(HF)是全球最常见的死亡原因之一。本研究旨在寻找ICM-HF的候选基因,并通过机器学习(ML)识别相关生物标志物。

方法

从基因表达综合数据库(GEO)下载ICM-HF和正常样本的表达数据。鉴定ICM-HF与正常组之间的差异表达基因(DEG)。进行京都基因与基因组百科全书(KEGG)通路富集和基因本体(GO)注释分析、蛋白质-蛋白质相互作用(PPI)网络、基因通路富集分析(GSEA)和单样本基因集富集分析(ssGSEA)。应用加权基因共表达网络分析(WGCNA)筛选疾病相关模块,并使用四种ML算法推导相关基因。使用受试者工作特征(ROC)曲线评估候选基因的诊断价值。在ICM-HF和正常组之间进行免疫细胞浸润分析。使用另一基因集进行验证。

结果

在GSE57345的ICM-HF与正常组之间共鉴定出313个DEG,主要富集于与细胞周期调控、脂质代谢途径、免疫反应途径和内在细胞器损伤调控相关的生物学过程和途径。GSEA结果显示,与正常组相比,ICM-HF组中胆固醇代谢等途径呈正相关,脂肪细胞中的脂质代谢也呈正相关。GSEA结果还显示,与正常组相比,胆固醇代谢等途径呈正相关,脂肪细胞中的脂解呈负相关。结合多种ML和cytohubba算法产生了11个相关基因。使用GSE42955验证集进行验证后,通过机器学习算法获得的7个基因得到了很好的验证。免疫细胞浸润分析显示肥大细胞、浆细胞、幼稚B细胞和NK细胞存在显著差异。

结论

使用WGCNA和ML的联合分析确定,含卷曲螺旋-螺旋-卷曲螺旋结构域4(CHCHD4)、跨膜蛋白53(TMEM53)、酸性磷酸酶3(ACPP)、氨基己二酸半醛脱氢酶(AASDH)、嘌呤能受体P2Y1(P2RY1)、半胱天冬酶3(CASP3)和水通道蛋白7(AQP7)是ICM-HF的潜在生物标志物。ICM-HF可能与线粒体损伤和脂质代谢紊乱等途径密切相关,同时发现多种免疫细胞的浸润在疾病进展中起关键作用。

https://cdn.ncbi.nlm.nih.gov/pmc/blobs/9dba/10064046/69379d2805c0/fcvm-10-1058834-g001.jpg

文献AI研究员

20分钟写一篇综述,助力文献阅读效率提升50倍。

立即体验

用中文搜PubMed

大模型驱动的PubMed中文搜索引擎

马上搜索

文档翻译

学术文献翻译模型,支持多种主流文档格式。

立即体验